Fig. 1

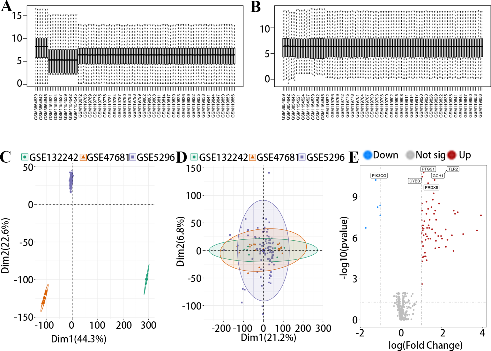
The normalization of datasets and identification of DEGs. (A) The boxplot of three datasets before normalization. (B) The boxplot of three datasets after normalization. (C) PCA plot of three datasets before normalization. (D) PCA plot of three datasets after normalization. (E) The volcano diagram showed the differentially expressed genes between SCI group and control group.