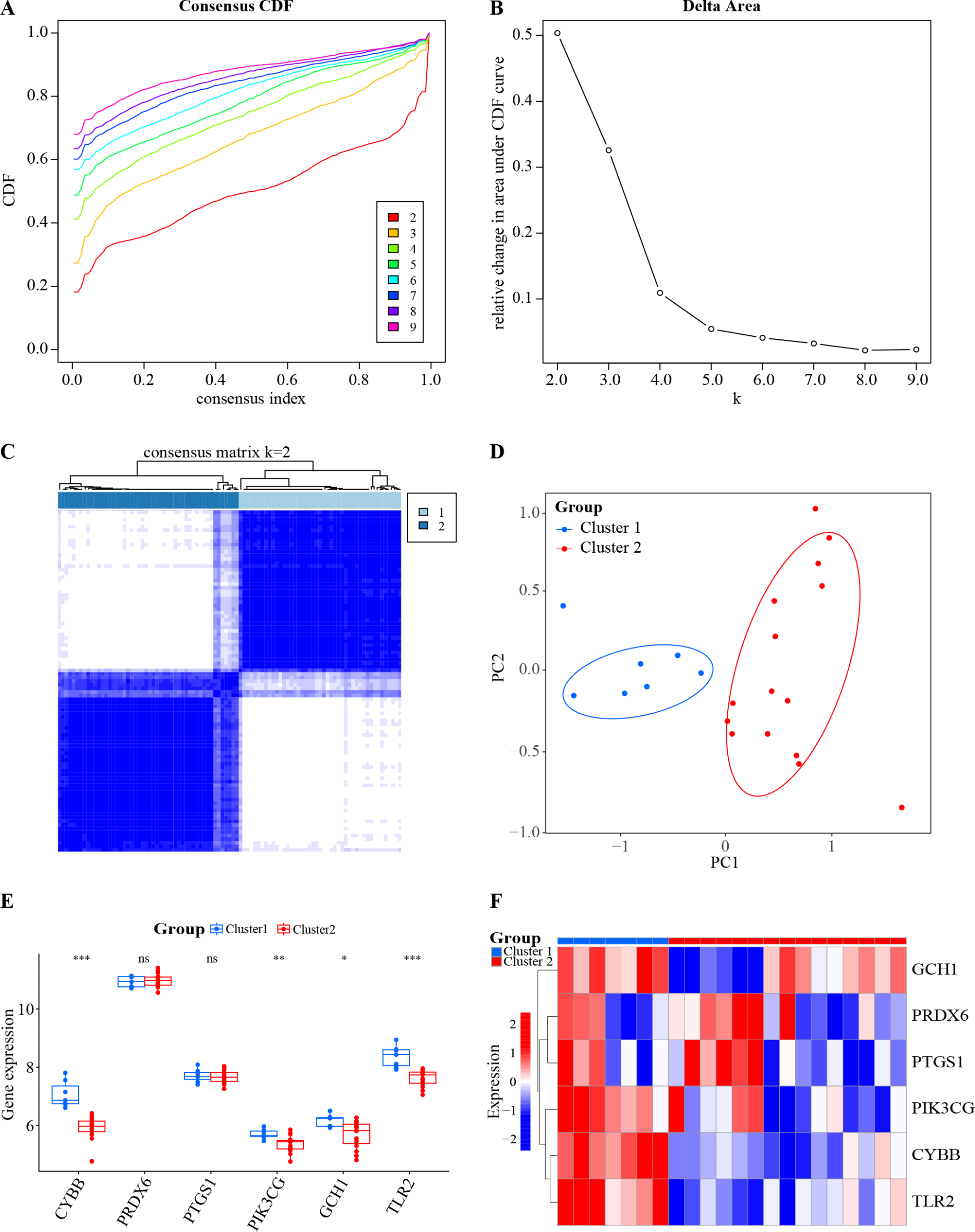
Fig. 7

Molecular subtypes and expression of six marker genes in SCI. (A) Cumulative distribution function (CDF) curve illustrating consensus clustering for SCI-related molecules. (B) Area variation under the CDF curve illustrating two stable molecular types. (C) Cluster heatmap for SCI molecular subtypes. (D) SCI-related molecular subtypes evaluated by Principal component analysis (PCA). (E) Expression difference in 6 markers between Cluster1 and Cluster2. (F) Heatmap of 6 markers across two subtypes.