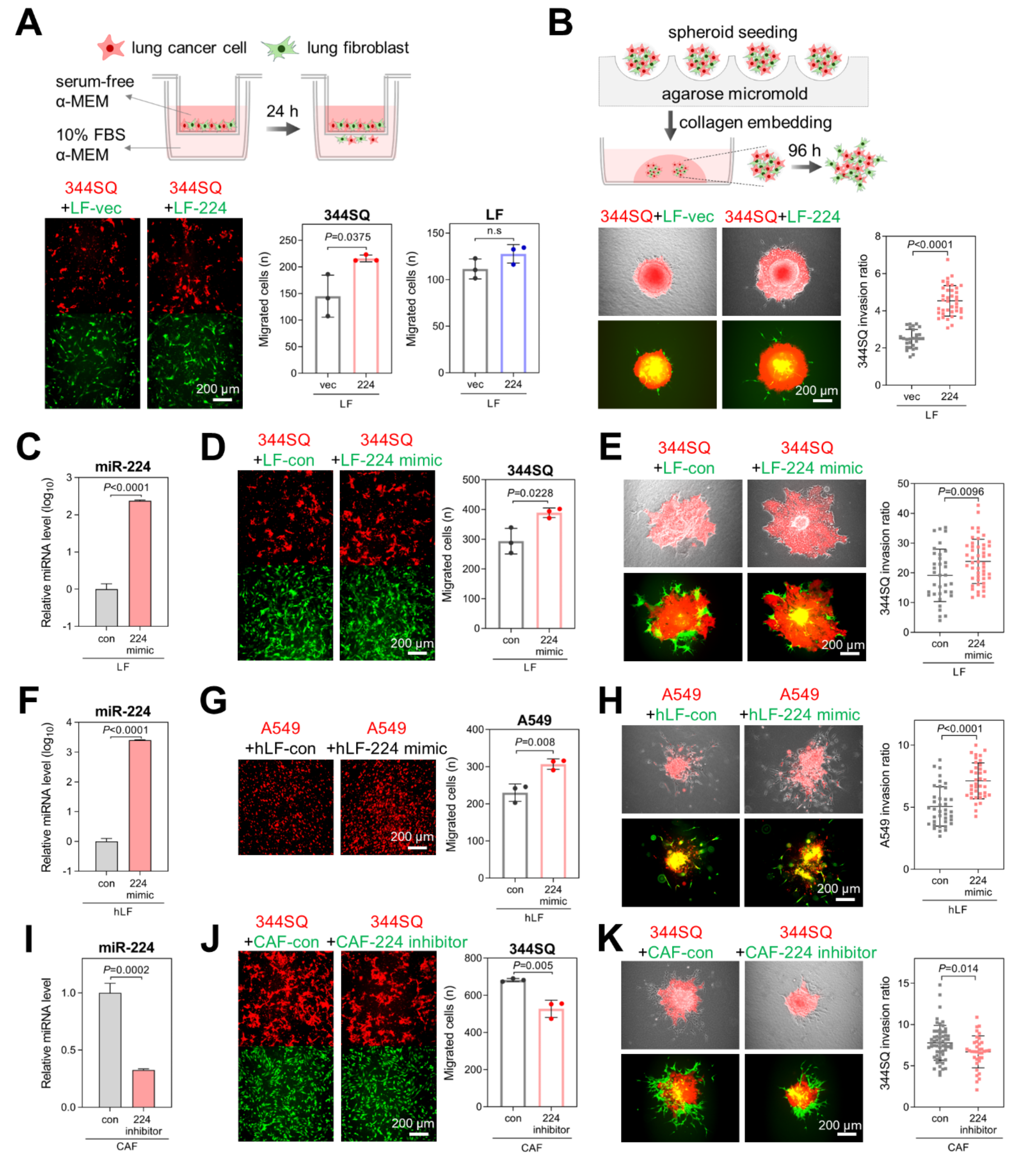
Fig. 2

miR-224 promotes the migration and invasion of lung cancer cells in co-culture systems. (A) Transwell migration assay using 344SQ cells co-cultured with LF-vec or LF-224 cells. 344SQ cells were transduced with mCherry (red fluorescence), and LFs were transduced with GFP (green fluorescence). LFs and 344SQ cells were seeded on the upper chambers together, and migrated cells were imaged after 24 h using a fluorescence microscope. The migrated cells were then counted by using ImageJ. Mean ± SD (n = 3). P-values were assessed by two-tailed Student’s t-test. (B) Spheroid invasion assay in 344SQ cells (red) co-cultured with LF-vec or LF-224 (green) cells. Spheroid invasion ratios were measured using ImageJ after 96 h of incubation. Mean ± SD (LF-vec, n = 28; LF-224, n = 39). (C) qRT-PCR of miR-224 in LF-vec cells transiently transfected with miR-224 mimic. Mean ± SD (n = 3). (D) Transwell migration assay in 344SQ cells (red) directly co-cultured with control or LF-224 mimic cells (green). Mean ± SD (n = 3). (E) Spheroid invasion assay of 344SQ cells (red) co-cultured with control or LF-224 mimic cells (green). Mean ± SD (LF-con, n = 35; LF-224 mimic, n = 49). (F) qRT-PCR of miR-224 in human LFs (hLFs) transiently transfected with miR-224 mimic. Mean ± SD (n = 3). (G) Transwell migration assay of A549 cells (red) directly co-cultured with control or hLF-224 mimic cells. Mean ± SD (n = 3). (H) Spheroid invasion assay of A549 cells (red) co-cultured with control or hLF-224 mimic cells (green). ImageJ was used to calculate the invasion ratios after 96 h of incubation. Mean ± SD (hLF-con, n = 38; hLF-224 mimic, n = 38). (I) qRT-PCR of miR-224 in CAFs transiently transfected with miR-224 inhibitor. Mean ± SD (n = 3). (J) Transwell migration assay of 344SQ cells (red) directly co-cultured with control or CAF-224 inhibitor cells (green). Mean ± SD (n = 3). (K) Spheroid invasion assay of 344SQ cells (red) co-cultured with control or CAF-224 inhibitor cells (green). Mean ± SD (CAF-con, n = 54; CAF-224 inhibitor, n = 34).