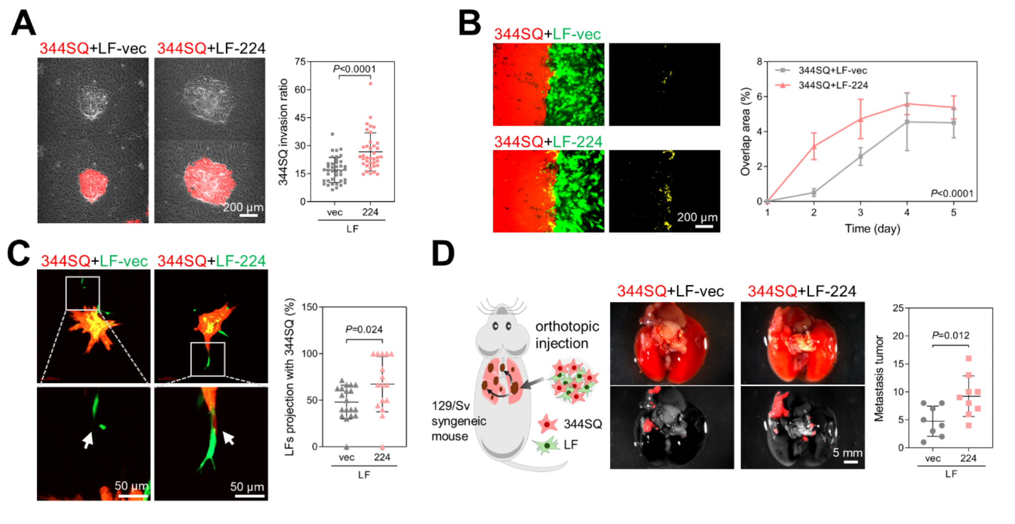
Fig. 3

miR-224 enhances the interaction between LFs and lung cancer cells, promoting metastasis in a mouse orthotopic model. (A) Spheroid invasion assay of 344SQ cells on LF-vec or LF-224 feeder cell layers. Spheroids of 344SQ cells (red) were overlaid on the fibroblast layers. Spheroid invasion ratios were measured using ImageJ after 96 h of incubation. Mean ± SD (LF-vec, n = 39; LF-224, n = 37). P-value was assessed by two-tailed Student’s t-test. (B) Three-well migration assay of 344SQ cells (red) with LF-vec or LF-224 (green) cells. The overlapping migration areas were observed under a fluorescence microscope and measured using ImageJ on the indicated days after seeding. P-value was assessed by two-way analysis of variance with Tukey’s multiple comparison test. (C) Three-dimensional co-cultured spheroid invasion assay of 344SQ cells with LF-vec or LF-224 cells. Fibroblast projections were observed under a confocal microscope (left), and the percentage of projections with 344SQ cells was analyzed by using ImageJ. Mean ± SD (LF-vec, n = 19; LF-224, n = 16). (D) Orthotopic injection of 344SQ cells (red) with LF-vec or LF-224 cells in syngeneic mice. Cells were orthotopically injected into the left lungs of mice (LF-vec, n = 8; LF-224, n = 9). Then, metastatic tumor nodules on the right lungs and the mediastinal lymph nodes were counted.