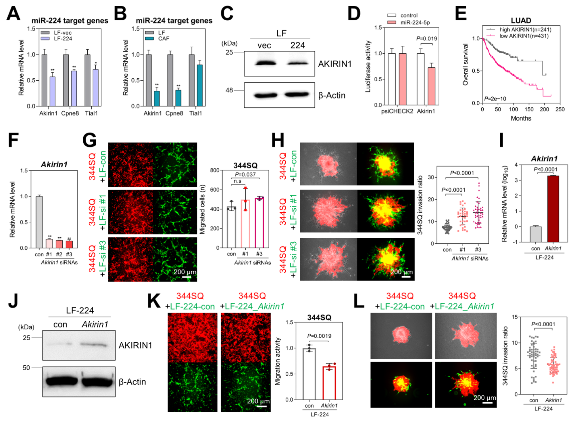
Fig. 4

Akirin1 is a direct target gene of miR-224. (A,B) qRT-PCR of selected candidate target genes of miR-224 in LF-vec, LF-224 (A), LFs, and CAFs (B). Mean ± SD (n = 3). P-values were assessed by two-tailed Student’s t-test. *P < 0.05, **P < 0.01. (C) Western blotting of AKIRIN1 in LF-vec and LF-224 cells. β-Actin was used as a loading control. (D) 3′-UTR luciferase assay. Akirin1 3′-UTR region containing putative miR-224-binding sites was cloned into psiCHECK-2 vector and co-transfected with miR-224 mimic. Mean ± SD (n = 3). (E) Kaplan-Meier analysis showing overall survival of patients with lung adenocarcinoma based on their AKIRIN1 expression in TCGA data. P-value was assessed by log-rank test. (F) qRT-PCR of Akirin1 in LFs transiently transfected with Akirin1 siRNAs (#1, #2, and #3). Mean ± SD (n = 3). **P < 0.01. (G) Transwell migration assay of 344SQ cells (red) directly co-cultured with LFs (green) transfected with negative control or Akirin1 siRNAs (#1 and #3). Mean ± SD (n = 3). (H) Spheroid invasion assay of 344SQ cells (red) co-cultured with LFs (green) transfected with negative control or Akirin1 siRNAs. The invasion ratios were measured using ImageJ after 96 h of incubation. Mean ± SD (LF-con, n = 43; LF-Akirin1 siRNA_#1, n = 35; LF-Akirin1 siRNA_#3, n = 42). (I) qRT-PCR of Akirin1 in LF-224 cells transiently transfected with Akirin1_pcDNA3.1(-) vector. Mean ± SD (n = 3). (J) Western blot of AKIRIN1 in LF-224_control and LF-224_AKIRIN1 cells. β-actin was used as a loading control. (K) Transwell migration assay of 344SQ cells (red) directly co-cultured with LF-224 cells transfected with control and Akirin1 (green). Mean ± SD (n = 3). (L) Spheroid invasion assay of 344SQ-RFP cells (red) co-cultured with LF-224 cells transfected with control and Akirin1 (green). The invasion ratios were calculated using ImageJ after 48–96 h of incubation. Mean ± SD (LF-224_con, n = 51; LF-224_Akirin1, n = 57).