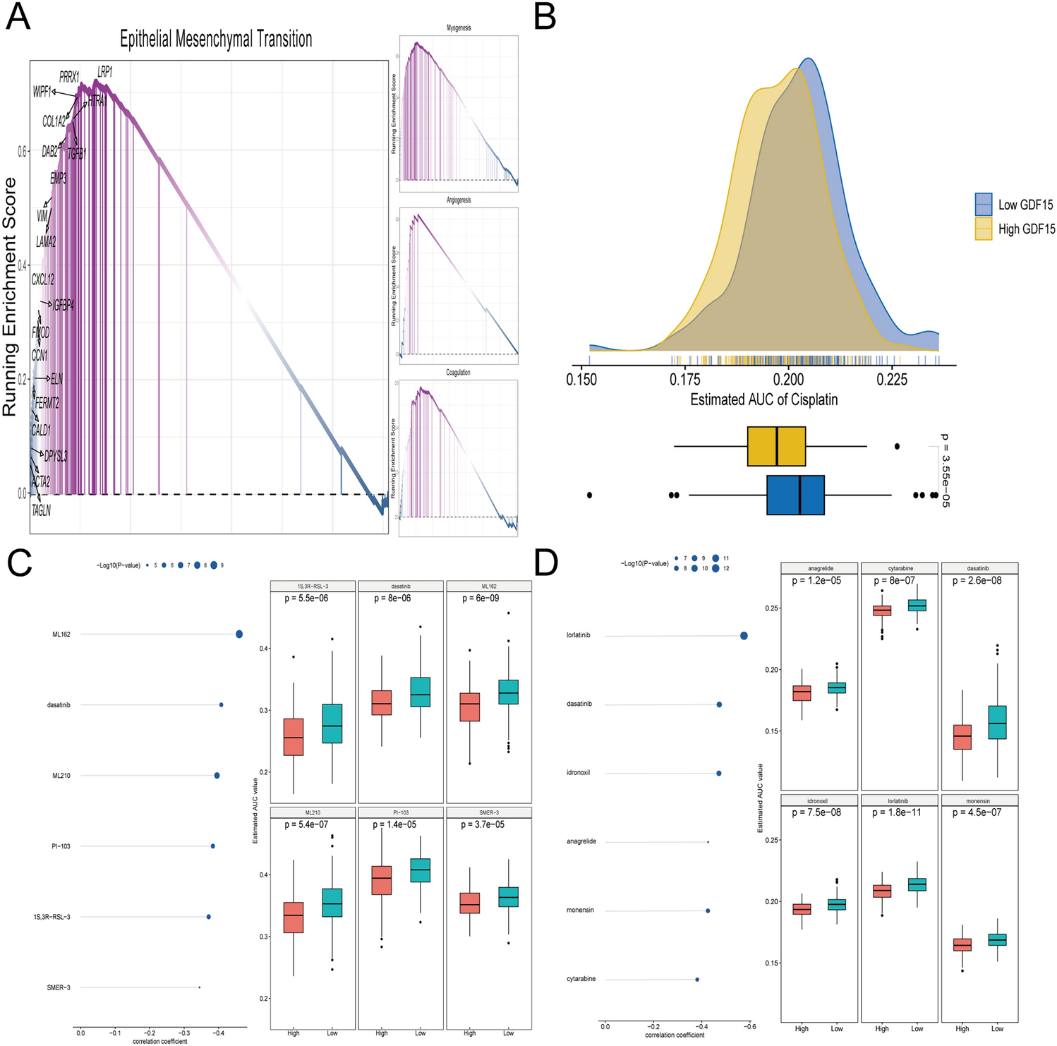
Fig. 8

Potential therapeutics for high GMPS patients. (A) GSEA pathway enrichment analysis in the high CMLS group; (B) Sensitivity analysis of cisplatin; (C-D) Correlation and differential analysis of drug sensitivity for potential therapeutics screened from CTRP and PRISM datasets.