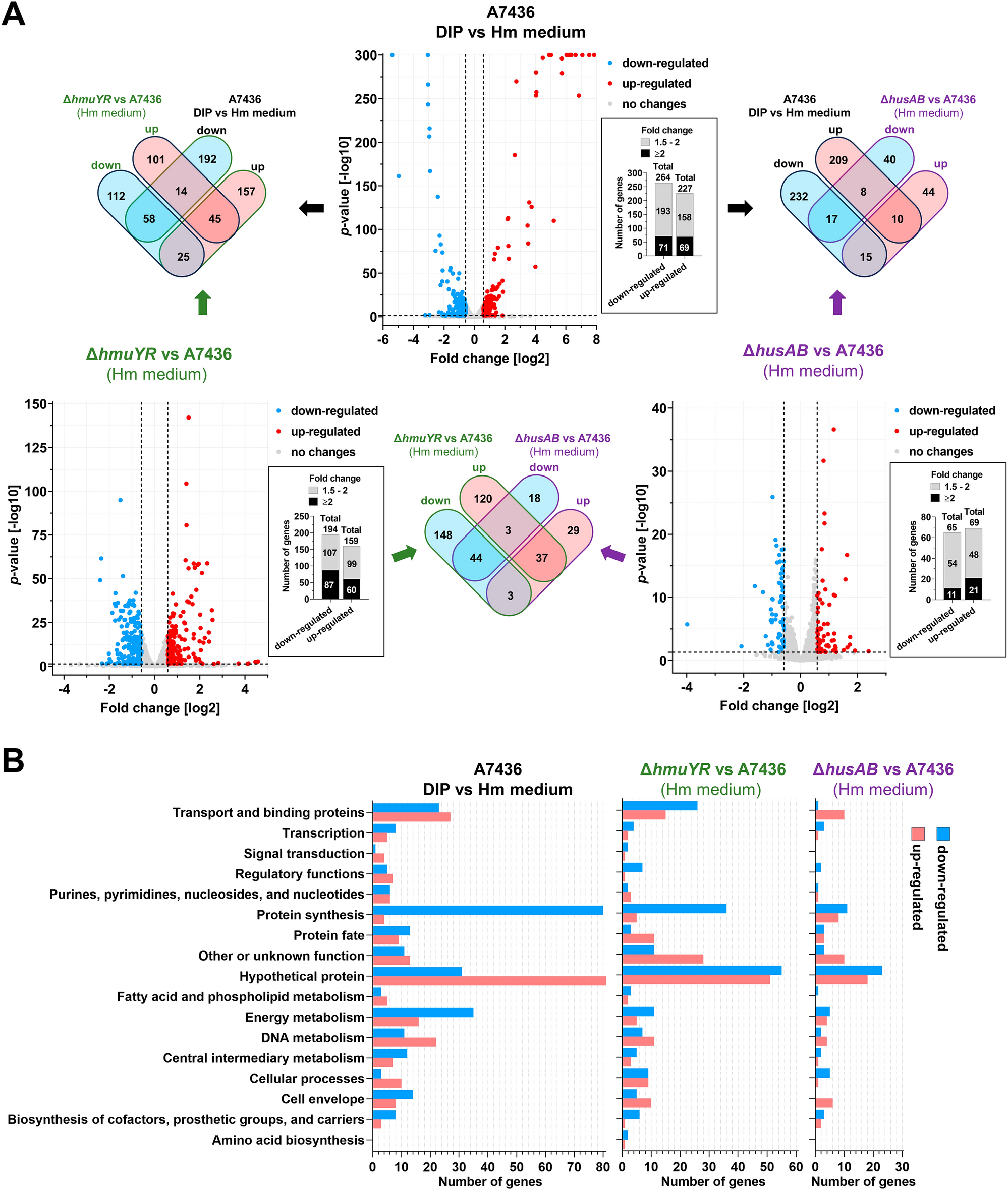
Fig. 4

Global gene expression examined using transcript sequencing (RNA-seq analysis). (A) Volcano plots summarizing the distribution of changes in gene expression induced by iron and heme starvation (DIP medium vs Hm medium) in the A7436 wild-type strain or after deletion of hmuY and hmuR (ΔhmuYR vs A7436) or husA and husB (ΔhusAB vs A7436) genes. The mutant strains were grown under iron and heme-rich conditions (Hm medium). Statistically relevant changes were considered with fold change < 0.667 (log2-0.585) or > 1.5 (log20.585) and p-values < 0.05 (-log101.301). The insets in the volcano plots show the number of genes with a fold change of 1.5–2 and over 2. Venn diagrams show the number of genes whose expression changed in the respective strains. Data are shown from three independent biological replicates. (B) Functional protein groups encoded by genes whose expression has changed significantly, divided into up- and down-regulated genes.