Abstract
Iron and heme are essential nutrients for all branches of life. Pathogenic members of the Bacteroidota phylum, including Porphyromonas gingivalis, do not synthesize heme and rely on host hemoproteins for heme as a source of iron and protoporphyrin IX. P. gingivalis is the main pathogen responsible for dysbiosis in the oral microbiome and the initiation and progression of chronic periodontitis. It utilizes Hmu and Hus systems for heme uptake, including HmuY and HusA hemophore-like proteins and their cognate HmuR and HusB TonB-dependent outer membrane heme receptors. Although the mechanisms of heme uptake are relatively well characterized in P. gingivalis, little is known about the importance of heme uptake systems in heme and iron homeostasis and virulence. Therefore, this work aimed to investigate these mechanisms in detail. We characterized the P. gingivalis double mutant strain deficient in functional hmuY and hmuR or husA and husB genes. Global gene expression and phenotypic analyses revealed that the Hmu system significantly influences heme homeostasis, confirming its main role in heme supply. Both systems, particularly the Hus system, affect the virulence of P. gingivalis. Our results demonstrate the diverse role of Hmu and Hus systems in P. gingivalis heme and iron homeostasis and virulence.
Similar content being viewed by others
Introduction
To maintain iron and heme homeostasis, proliferate, and cause disease, many pathogens must acquire host heme as a source of iron and protoporphyrin IX (PPIX). However, free heme is unavailable in the host because of its toxicity resulting from the Fenton reaction of Fe(II), a mechanism generating reactive oxygen species involved in oxidation and damage of macromolecules1. To overcome its toxicity, heme is sequestered by host proteins, mainly albumin and hemopexin2. A large pool of heme is available when bleeding occurs and heme is released from hemoglobin. Since infection, inflammation, and tissue damage caused by bacterial agents and exaggerated host immune response result in the release of hemoproteins, they can be an important source of heme. To overcome host heme-limiting strategies, pathogens evolved several mechanisms of heme supply, including direct transport of heme released from hemoproteins using TonB-dependent outer membrane receptors (TDRs), heme uptake using the binding of hemoproteins by TDRs, and heme sequestration from hemoproteins by hemophores or hemophore-like proteins and subsequent heme transport through TDRs3,4,5,6. Porphyromonas gingivalis is a keystone pathogen responsible for dysbiosis in the oral microbiome and a main etiologic agent of periodontal diseases7,8,9,10,11. This bacterium is often associated with inflammation-based comorbidities, some examples being diabetes, rheumatoid arthritis, or Alzheimer’s disease12,13,14,15. P. gingivalis lacks the complete heme biosynthesis pathway and thus depends on the host heme16. Among the best-characterized heme supply mechanisms identified in P. gingivalis is the Hmu system (HmuYRSTUV), also used by other Bacteroidota members17,18,19,20,21. The first protein encoded on the hmu operon, HmuY, is the first representative of the novel HmuY family comprising hemophore-like proteins, different from classical HasA hemophores6.
In inflamed periodontal pockets, heme can be released from host hemoproteins due to the high proteolytic activity of P. gingivalis cysteine proteases, lysine-specific gingipain (Kgp), and arginine-specific gingipains (RgpA and RgpB)22. P. gingivalis can transport free heme directly using HmuR, but HmuY facilitates this process16. Importantly, HmuY can sequester heme directly from host hemoproteins or heme-binding proteins produced by cohabitating bacteria and deliver it to HmuR6,16,19,23. The functions of the other proteins encoded on the P. gingivalis hmu operon (HmuS-V) are unknown. They may function in further heme transport into the bacterial cell and heme metabolism16. In addition to the HmuY protein, P. gingivalis produces another hemophore-like protein, HusA, that is not assigned to the HmuY family and prefers binding metal-free porphyrins24,25. HusA is a part of the Hus system encoded on the hus operon, comprising genes encoding HusB, a typical TDR, and HusC and HusD proteins whose functions are unknown24. P. gingivalis can also grow when iron and PPIX are available in the environment, suggesting the expression of the chelating activity resulting in iron insertion into the PPIX ring24. For iron uptake, P. gingivalis may use the Iht system with IhtB, a protein homologous to CbiK chelatases, potentially involved in iron removal from heme and its transfer to the IhtA protein. P. gingivalis can also acquire an inorganic ferrous ion due to the activity of the FeoB protein26,27,28,29.
The HmuY protein, due to its high strength and specificity of heme binding16, strong immunogenic properties30,31, and resistance to proteolysis by many human proteases and those produced by co-resident bacteria18,19,21,32 can be considered the main protein involved in heme delivery. In contrast, the HusA protein seems to play a supporting role in this process25. Therefore, in this study, we aimed to continue characterization of the Hmu and Hus systems and compare in more detail the engagement of the main components of these systems, namely hemophore-like proteins (HmuY and HusA) and cognate TDRs (HmuR and HusB) in the supply of heme as a nutrient source of iron and PPIX, in heme and iron homeostasis, and the phenotype of P. gingivalis, including its virulence potential.
Materials and methods
P. gingivalis growth conditions
P. gingivalis A7436 wild-type and ΔhmuYR, ΔhusAB mutant strains (Table S1, Figure S1) were grown for 3–5 days at 37℃ under anaerobic conditions (80% N2, 10% CO2, 10% H2; Whitley A35 anaerobic workstation; Bingley, UK) on blood agar (ABA) plates composed of Schaedler broth, supplemented with 5% sheep blood, hemin, L-cysteine and menadione (Argenta, Poznań, Poland or BioMaxima, Lublin, Poland). Then, bacterial colonies were used to inoculate basal medium (BM) composed of 3% trypticase soy broth (Becton, Dickinson, Sparks, MD, USA), 0.5% yeast extract (Biomaxima, Lublin, Poland), 0.05 mg/L menadione (Fluka, Munich, Germany), and 0.05% L-cysteine (Sigma-Aldrich, St. Louis, MO, USA). To grow P. gingivalis under heme and iron-replete conditions, the BM medium was supplemented with 7.7 μM hemin chloride (Pol-Aura, Morąg, Poland), resulting in a Hm medium. To grow bacteria under heme and iron-depleted conditions, a heme source was not added and the BM medium was supplemented with an iron chelator, 160 μM 2,2-dipyridyl (Sigma-Aldrich), resulting in a DIP medium.
To analyze the influence of heme or PPIX (Fluka, Munich, Germany) on P. gingivalis growth, bacteria were grown also on a solid medium for 6 days. For this purpose, 5 µL of bacterial cultures at an optical density at 600 nm (OD600) equal to 1 and its tenfold serial dilutions were applied on ABA plates or plates prepared of solid BM medium (BM medium with addition of 1.5% Bacteriological LAB-AGAR, Biomaxima), supplemented with 10 μM hemin chloride (heme) or 10 μM PPIX.
To analyze the role in and to what extent hemophore-like proteins facilitate the uptake of heme or PPIX, bacteria were starved of iron and heme by culturing for 24 h in a DIP medium. Then, bacteria were grown in a DIP medium (DIP), DIP medium supplemented with 2.5 μM heme alone (DIP + heme) or 2.5 μM PPIX alone (DIP + PPIX), or in the respective media containing heme or PPIX but with the addition of 5 μM purified HmuY protein (DIP + heme + HmuY or DIP + PPIX + HmuY) or 5 μM purified HusA protein (DIP + heme + HusA or DIP + PPIX + HusA). Before culturing bacteria, the media supplemented with porphyrins and proteins were kept for 16 h at 4℃ to allow the binding of heme or PPIX to proteins.
The growth curves were generated and analyzed as described previously21. Briefly, P. gingivalis was grown on 96-well polystyrene flat bottom plates (Sarstedt, Nümbrecht, Germany) in 200 µL of a dedicated liquid medium with a starting OD600 equal to 0.2. Bacterial growth was monitored by measuring optical density at 600 nm (OD600) in time using a Stratus plate reader (Cerillo, Charlottesville, VA, USA).
Construction of P. gingivalis mutant strains
To generate a double husA and husB mutant strain (ΔhusAB) (Table S1, Figure S1), in the first step, the husA gene was inactivated in the wild-type strain by replacing the majority of the gene with the tetracycline resistance cassette (tetQ) from Bacteroides thetaiotaomicron (GenBank ID: X58717)25, resulting in the ΔhusAA7 mutant strain. In the second step, the husB gene was inactivated in the ΔhusAA7 mutant strain by replacing the majority of the gene with the erythromycin resistance cassette (ermF) from Bacteroides fragilis (GenBank ID: NG_047825). Flanking regions of the husB gene were amplified using genomic DNA from the ΔhusAA7 mutant strain and the ermF gene was amplified from the pTIO-1 plasmid33. To generate the ΔhusAB mutant strain, all DNA fragments were ligated using a NEBuilder HiFi DNA Assembly (New England Biolabs, Ipswich, MA, USA). Linear DNA fragments containing flanking regions of the gene and an antibiotic-resistance cassette were PCR amplified and used for electroporation17. Mutant strains were selected on ABA plates supplemented with appropriate antibiotics (Table S1). Homologous recombination of linear constructs and genomic DNA was verified by PCR, RT-PCR (Figure S1), and DNA sequencing (Microsynth Seqlab GmbH, Gottingen, Germany). All primers used are listed in Table S2.
RNA isolation and gene expression analysis using reverse transcriptase-quantitative polymerase chain reaction (RT-qPCR)
RNA was isolated from bacteria maintained in Hm or DIP medium until the mid-exponential growth phase (OD600 = 0.5–0.6). RNA was isolated from 1 mL of bacterial cultures using a Total RNA Mini Kit (A&A Biotechnology, Gdańsk, Poland). Subsequently, samples were treated with DNase and purified with the Clean-up RNA concentrator Kit (A&A Biotechnology). cDNA was synthesized using a LunaScript RT SuperMix Kit (New England Biolabs, Ipswich, MA, USA) and qPCR was performed using the SensiFAST SYBR no-ROX Kit (Bioline, London, UK) and LightCycler 96 (Roche, Basel, Switzerland) as described previously25. Changes in gene expression (fold change, FC) were calculated for three independent biological replicates using LightCycler 96 software (Roche) and P. gingivalis 16S rRNA as a reference gene. All primers used are listed in Table S2.
Gene expression analysis using transcript sequencing (RNA-seq analysis)
P. gingivalis was cultured in Hm or DIP medium until the mid-exponential growth phase (OD600 = 0.5–0.6). A pellet from 1 mL of bacterial cultures was suspended in 20 µL of 75% ethanol, immediately frozen in liquid nitrogen, and stored at -80℃. RNA isolation, transcript sequencing, and data analysis were performed by Novogene (Cambridge, United Kingdom) according to the company standard protocols. Changes in gene expression (fold change, FC) were calculated for three independent biological replicates, and changes in gene expression were considered statistically significant when FC > 1.5 or FC < -1.5 with p-value < 0.05.
Sodium dodecyl sulfate–polyacrylamide gel electrophoresis (SDS-PAGE) and Western blotting
Bacterial cell lysates were prepared with a protease inhibitor cocktail (Bimake, Houston, TX, USA) and standardized to an OD600 or protein amount determined with Roti Nanoquant (Carl Roth, Karlsruhe, Germany), as described previously25. Proteins were separated using SDS-PAGE according to Laemmli or Schagger and either stained with Coomassie Brilliant Blue G-250 (CBB) or transferred onto nitrocellulose membranes (Millipore, Billerica, MA, USA) using Trans-Blot Turbo Transfer System (Bio-Rad Laboratories, Hercules, CA, USA). Membranes were probed with rabbit anti-HmuY (1:10,000)30 or rabbit anti-IhtB (1:10,000)34 antibodies, and then with goat horseradish peroxidase (HRP)-conjugated anti-rabbit IgG antibodies (0.1 µg/mL; Sigma-Aldrich). The signal visualization was performed with chemiluminescence staining (PerkinElmer, Waltham, MA, USA or Thermo Fisher) and the ChemiDoc imaging system (Bio-Rad Laboratories, Hercules, CA, USA). Densitometric analysis was performed using Image Lab 6.0.1 software (Bio-Rad). The efficiency of protein transfer was visualized on nitrocellulose membranes by staining proteins with Ponceau S.
Protein identification using liquid chromatography-mass spectrometry (LC–MS)
Proteins present in bacterial cell lysates were separated by SDS-PAGE and stained with CBB G-250. Excised gel sections containing a band of interest were destained for 30 min at 37 °C in 40% acetonitrile (ACN) in 200 mM ammonium bicarbonate (ABC) (ACN40). The solution was then aspirated and the gel pieces were crushed with a pipette tip and dehydrated by another round of incubation in fresh ACN40, followed by solution aspiration, and its complete removal using a SpeedVac. Dried gel pieces were rehydrated for 45 min at 4 °C in 10 µL of 9% ACN, 50 mM ABC, and 5 mM DTT (ACN9), containing 50 ng of trypsin (Sigma, EMS0006). Trypsin-loaded gel samples were further hydrated by adding 30 µL of ACN9 and left to digest overnight at 37 °C. After incubation, the samples were shortly centrifuged and the peptide-containing supernatant was recovered. An additional peptide extraction step was carried out by a 30-min incubation of the sedimented gel pieces at 37 °C in 30 µL of ACN9. The recovered solutions were pooled, volatiles were removed by SpeedVac, and the obtained pellet was reconstituted in 35 µL of 0.1% formic acid.
LC–MS was conducted using an M-Class Acquity UPLC system coupled to a Synapt XS HRMS and equipped with a nanoESI ion source interface (Waters, Milford, MA, USA). Mobile phase A consisted of H2O + 0.1% FA and mobile phase B consisted of ACN + 0.1% FA. Trap column (nanoEase C18 100 Å, 5 μm, 180 μm × 20 mm) was employed before sample separation on the analytical column (nanoEase HSS T3 C18 100 Å, 1.8 μm, 75 μm × 150 mm) with a 40-min linear gradient of 5–35% B at a 300 nL/minute flow rate. Before placement on the system, each sample was diluted five times, and 5 µL was injected. MS data were collected in DIA mode (MSE) at 1 scan/second through a 50–2000 m/z range in positive polarity and TOF resolution mode. A collision energy ramp of 25–45 V was set on the instrument’s trap cell. Source conditions were as follows: capillary voltage: 2.6 kV, sampling cone: 35 V, source offset: 15 V, source temperature: 80 °C, cone gas flow: 40 L/hour, purge gas flow: 0.6 L/hour, NanoFlow gas pressure: 0.5 bar. A (Glu1)-Fibrinopeptide B solution was acquired in the mass reference function, and the correction was applied post-acquisition.
Data processing was performed using the Protein Lynx Global Server (PLGS) v3.0.3 software (Waters). For the deconvolution, the low and high energy ion threshold counts were set to 135 and 30, respectively, and the chromatographic and TOF peak detection parameters were kept as Apex3D’s default values. The deconvoluted spectra were searched using Ion Accounting against a P. gingivalis protein sequence database (UP000000588) to which the trypsin accession was appended. The set search parameters were: peptide mass tolerance: 7 ppm, fragment mass tolerance: 20 ppm, min. fragments/peptide: 1, min. fragments/protein: 1; min. peptide/protein: 1, max. protein mass: 1 MDa, digest reagent: trypsin, max. missed cleavages: 4, variable modification: oxidation of M, FDR: 1%.
Overexpression and purification of HmuY and HusA proteins
P. gingivalis HmuY (GenBank locus ID: AKV63662) and HusA (GenBank locus ID: AKV65255) proteins were overexpressed in Escherichia coli BL21-CodonPlus (DE3)-RIL strain (Agilent Technologies, Santa Clara, CA, USA) using modified pMAL-c5x plasmid, allowing the production of HmuY and HusA proteins tagged at the N-terminus with 6 × His-maltose-binding protein (6 × His -MBP), as reported previously 25. Purified HmuY (26–216 aa) and HusA (24–218 aa) proteins lacked signal peptides and an additional five first N-terminal amino acids (CGKKK) in the case of HmuY protein. Protein concentration was determined spectrophotometrically using empirical molar absorption coefficients: ε280 = 36.68 mM-1 cm-1 for HmuY and ε280 = 33.81 mM-1 cm-1 for HusA 25,35.
PPIX-protein complex formation and sequestration experiments
PPIX (Frontier Specialty Chemicals, Logan, UT, USA) stock solution was prepared in DMSO (Merck, Kenilworth, NJ, USA) and its concentration was determined using empirical molar absorption coefficient ε405nm = 150 mM-1 cm-1 36. PPIX complexes with HmuY, HusA, or human serum albumin (HSA, Sigma-Aldrich) were prepared in 20 mM sodium phosphate buffer, pH 7.4, containing 140 mM NaCl (PBS) by incubation of protein with PPIX in 1:1.2 ratio for 60 min at room temperature. Then, to remove free porphyrin, the samples were passed through Zeba Spin Desalting columns (Thermo Fisher, Scientific, Waltham, MA, USA). 5 µM protein-PPIX complex was incubated with apo-protein in PBS and their UV–visible absorbance spectra (250–700 nm) were recorded in time using a double-beam Jasco V-650 spectrophotometer (Jasco GmbH, Pfungstadt, Germany) and 10 mm path length cuvettes.
Pigment analysis
20 µL of P. gingivalis cultures at an OD600 of 2.0 was plated on ABA plates (BioMaxima) and cultured anaerobically for 6 days at 37℃. The pigment was extracted from ~ 20 mg of bacteria using 100 µL of 100% methanol (Roth) and glass tubes. Samples were pipetted for one minute and centrifuged (4000 × g, 10 min, 4℃). The supernatant was recovered, diluted 100 × , and the UV–visible absorbance spectra were recorded. 5 µM heme solution in methanol was used as a control.
Determination of gingipain activity
Gingipain activity was determined as described previously34 using substrates specific for lysine-specific gingipain (N-(p-tosyl)-Gly-Pro-Lys 4-nitroanilide acetate salt; Sigma-Aldrich) or arginine-specific gingipain (Nα-benzoyl-DL-arginine p-nitroanilide hydrochloride; Sigma-Aldrich). Gingipain activity was shown as the increase in the product absorbance measured at 405 nm (mOD) in one minute by 1 µL of the P. gingivalis culture of OD600 equal to 1 [mOD/min/µL].
Determination of iron content and heme binding
Free iron content in P. gingivalis cells was determined using the ferrozine-based method34. The results are shown as an amount of iron per 109 bacterial cells [ng/109 cells].
The ability of heme binding to whole P. gingivalis cells was analyzed as reported previously25. The results are shown as the amount of bound heme per 109 bacterial cells [µg/109 cells].
Biofilm formation
P. gingivalis wild-type and mutant strains were cultured for 2 passages in Hm medium. Then, fresh Hm or DIP medium was inoculated with bacteria at OD600 equal to 0.2, and 200 µL of bacterial cultures were added per well of a 96-well polystyrene, round bottom plate (Sarstedt, Nümbrecht, Germany). Bacteria were cultured anaerobically for 48 h at 37 °C. Then, planktonic bacteria were removed and the biofilm was washed three times with 200 µL of PBS. The biofilm-forming bacteria were stained with 75 µL of 1% crystal violet (Carl Roth, Karlsruhe, Germany) for 20 min. Then, biofilms were washed 5 times with 200 µL of PBS. Bacteria forming biofilm were de-stained with 150 µL of 96% ethanol and sample absorbance was measured at 560 nm (A560) using a GloMax Discover plate reader (Promega, Madison, WI, USA). Biofilm formation was normalized to the OD600 of bacterial cultures grown for 48 h.
P. gingivalis interaction with human cells
The ability of P. gingivalis to interact with immortalized human oral gingival keratinocytes (Gie-No3B11; ABM, Richmond, British Columbia, Canada) was analyzed as described previously25. Keratinocytes were maintained in TM040 medium (ABM), supplemented with 2% heat-inactivated fetal bovine serum (FBS; Cytogen, Zgierz, Poland), 100 U/mL penicillin and 100 µg/mL streptomycin (Cytogen) at 37 °C in an atmosphere of 5% CO2. On the day of the experiment, cells were washed three times with PBS and suspended in a DMEM medium (Sigma-Aldrich, Cat. No. D0822) without added serum and antibiotics. Bacteria were grown for 24 h in Hm medium, centrifuged (4000 × g, 20 min, 4 °C), and washed with PBS. Keratinocytes were incubated with P. gingivalis with the multiplicity of infection (MOI) of 100 and incubated for 4 h at 37 °C in an atmosphere of 5% CO2. Then, the medium was collected and wells were washed three times with PBS. A fresh DMEM medium was added to determine the bacteria present inside the cells and attached to them. To kill the external bacteria and to determine live bacteria inside the cells only, the DMEM medium was supplemented with 300 μg/mL gentamicin (Sigma-Aldrich) and 200 μg/mL metronidazole (Sigma-Aldrich). After 1 h, the wells were washed three times with PBS, and lysed with sterile distilled water. The cell lysates were used to prepare serial dilutions and subsequently plated on ABA plates. The plates were incubated for 7–10 days at 37 °C under anaerobic conditions to determine colony-forming units (CFU/1 mL). The experiment was carried out at least three times using two independent biological replicates, each sample examined in two technical repetitions.
Statistical analysis
Statistical analysis was performed using unpaired Student’s t-test or one-way analysis of variance (ANOVA) with post hoc Tukey’s test. To analyze the growth curves, the two-way ANOVA with post hoc Sidak test was used. All statistical analyses were performed using GraphPad software (GraphPad Prism 8.0 Inc., San Diego, CA, USA).
Results
The lack of the main components of Hmu and Hus systems differently influences the P. gingivalis phenotype
To compare the involvement of the Hmu and Hus systems in P. gingivalis heme uptake, the growth of mutant strains lacking hemophore-like proteins and cognate TDRs was characterized. When the bacteria were cultured under iron and heme-rich conditions (Hm medium), only the ΔhmuYR mutant strain showed delayed growth for up to 24 h but later reached a density similar to the other tested strains (Fig. 1A and Table S3). When bacteria were starved of iron and heme (DIP medium), the ΔhmuYR mutant strain exhibited delayed growth during the entire time and required significantly more time to achieve the early exponential growth phase (OD600 ~ 0.25). In contrast, the ΔhusAB mutant strain grew similarly to the wild-type strain. When bacteria were grown on solid media supplemented with heme or PPIX, the growth of ΔhmuYR was weaker compared to the wild-type and ΔhusAB mutant strains, the latter growing even slightly better than the wild-type strain (Fig. 1B). It is worth noting that all strains were sensitive to iron and heme starvation; however, also under these conditions, this effect was mostly seen in the case of ΔhmuYR strain (Fig. 1). Moreover, a reduction in the growth of the ΔhmuYR strain was observed on ABA plates, an environment rich in various sources of heme, including free heme, hemoglobin, and serum proteins, such as albumin, thus mimicking conditions similar to those occurring in advanced stages of periodontal diseases.
Characterization of growth phenotype of P. gingivalis ΔhmuYR and ΔhusAB mutant strains constructed in the A7436 wild-type strain. (A) Bacteria were grown in basal medium supplemented with 7.7 µM heme (Hm medium) or basal medium lacking heme and supplemented with 160 µM 2,2-dipyridyl (DIP medium). The growth of P. gingivalis was monitored by measuring optical density at 600 nm (OD600) in time and shown as mean ± SE. The black dashed line shows the time the culture required to reach the early growth phase (OD600 of 0.25). The data summary shown on the graph in the inset is presented as the mean, minimum, and maximum values range. *p < 0.05. Statistical analysis of growth curves is shown in Table S3. (B) Growth of P. gingivalis on solid basal medium (BM), BM supplemented with 10 µM heme (BM + Hm) or 10 µM PPIX (BM + PPIX), and on blood agar (ABA) plates. 5 µL of bacterial cultures at OD600 equal to 1 and its tenfold serial dilutions were plated and incubated anaerobically for 6 days at 37°C.
Although no changes in pigment formation were observed between all examined strains (Fig. 2A), P. gingivalis bound more heme after starvation from iron and heme (Fig. 2B). However, this effect was not seen for the ΔhmuYR strain, which bound similar amounts of heme when bacteria were grown under both conditions. In the case of the ΔhusAB mutant strain, we observed more heme binding than for the wild-type strain and no differences in heme binding when bacteria were cultured under iron and heme-rich conditions (Fig. 2B).
Analysis of heme and iron homeostasis in ΔhmuYR and ΔhusAB mutant strains. (A) P. gingivalis pigmentation was analyzed in bacteria grown on blood agar (ABA) plates for 6 days. The extracted pigment was examined by UV–visible spectroscopic analysis. The amount of pigment extracted with methanol was normalized to the bacterial mass. 5 µM heme in methanol was used as a control. (B) The ability to bind heme on the bacterial surface and (C) iron content in bacterial cells. Analyses shown in B and C were performed using bacteria grown for 24 h under iron and heme-rich (Hm) or iron and heme-depleted (DIP) conditions. ns – not statistically relevant; *p < 0.05; **p < 0.01; ****p < 0.0001.
As expected, bacteria starved of iron and heme contained significantly lower amounts of iron, thus confirming efficient iron starvation (Fig. 2C). Analysis of iron content in respective strains demonstrated lower amounts of this element in the ΔhmuYR mutant strain but slightly higher in the ΔhusAB mutant strain when bacteria were cultured under iron and heme-rich conditions (Fig. 2C). Starvation of iron and heme resulted in a slightly lower, but not statistically significant amount of iron in the ΔhmuYR mutant strain.
Hmu and Hus systems are important for P. gingivalis virulence
To understand the influence of examined heme uptake systems on P. gingivalis pathogenicity, we first analyzed the ability to form mono-species biofilm on an abiotic surface. As expected, higher biofilm was formed after starvation of bacteria of iron and heme (DIP medium) as compared to bacteria grown under iron and heme-rich conditions (Hm medium). Although the ∆hmuYR mutant strain grew slower in liquid culture media or on solid plates, it formed higher biofilm structures under both examined conditions (Fig. 3A).
Influence of Hmu and Hus systems on virulence potential of P. gingivalis. (A) Biofilm formation ability on an abiotic surface by P. gingivalis grown for 48 h under iron and heme-replete (Hm medium) or iron and heme-depleted (DIP medium) conditions. The biofilm was stained using crystal violet, and the absorption of the de-stained bacteria determined at 560 nm (A560) was considered proportional to the volume of biofilm formed. (B) The ability of P. gingivalis to interact with, invade, and adhere to the host cells was analyzed in P. gingivalis-keratinocytes co-cultures. Live bacteria (enumerated as CFU/mL) were determined as those that invaded and adhered to keratinocytes (interaction), invaded the keratinocytes (invasion), and adhered to keratinocytes (adhesion). The results show the percentage of bacteria concerning the initial number of CFU/mL used to inoculate keratinocyte cultures. ns – not statistically relevant; *p < 0.05; **p < 0.01; ***p < 0.001; ****p < 0.0001.
Then, we applied the P. gingivalis-host cells infection model, where bacteria were incubated with oral gingival keratinocytes25,34. Both mutant strains showed significantly reduced adhesion to and invasion of host cells. However, the ΔhusAB mutant strain showed the lowest interaction with keratinocytes, reduced by 75% compared to the wild-type strain (Fig. 3B).
Dysfunction of the main components of Hmu and Hus systems differently influences gene expression
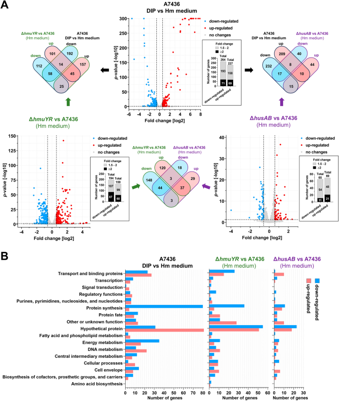
To explore and understand the bases of the phenotypic differences, we first applied global gene expression analysis at the transcript level using RNA-seq analysis and compared the gene expression of ΔhmuYR and ΔhusAB mutant strains with that of the wild-type strain. Additional data gained from the analysis of the wild-type strain after full iron and heme starvation was used to correlate the consequences of iron and heme starvation in the ∆hmuYR and ∆husAB mutant strains due to the inefficient heme supply. As expected, the biggest influence on gene expression was observed when the wild-type strain was fully starved of iron and heme, demonstrated by 264 and 227 down-regulated and up-regulated genes, respectively (Fig. 4A). The ∆hmuYR mutant strain showed down- and up-regulation of 194 and 159 genes, respectively, while in the ∆husAB mutant strain, only 65 and 69 genes were down- and up-regulated, respectively (Fig. 4A). When comparing these three sets of RNA-seq results, we observed only partially the same changes in gene expression shown on the Venn diagrams and most of the genes whose expression changed were specific to a given setup (Fig. 4A). Only a small fraction of genes was altered similarly when comparing the effects of husA and husB gene deletion with the full starvation from iron and heme of the wild-type strain.
Global gene expression examined using transcript sequencing (RNA-seq analysis). (A) Volcano plots summarizing the distribution of changes in gene expression induced by iron and heme starvation (DIP medium vs Hm medium) in the A7436 wild-type strain or after deletion of hmuY and hmuR (ΔhmuYR vs A7436) or husA and husB (ΔhusAB vs A7436) genes. The mutant strains were grown under iron and heme-rich conditions (Hm medium). Statistically relevant changes were considered with fold change < 0.667 (log2-0.585) or > 1.5 (log20.585) and p-values < 0.05 (-log101.301). The insets in the volcano plots show the number of genes with a fold change of 1.5–2 and over 2. Venn diagrams show the number of genes whose expression changed in the respective strains. Data are shown from three independent biological replicates. (B) Functional protein groups encoded by genes whose expression has changed significantly, divided into up- and down-regulated genes.
In a fully starved wild-type strain, the most altered expression was observed for genes belonging to the groups comprising transport and binding proteins, protein synthesis, energy metabolism, DNA metabolism, and hypothetical proteins (Fig. 4B). Partial starvation caused by the absence of fully active heme uptake systems resulted in the down-regulation of genes belonging mainly to the groups comprising transport and binding proteins and protein synthesis in the ∆hmuYR mutant strain, and protein synthesis in the ∆husAB mutant strain (Fig. 4B, Table S4). In both mutant strains, up-regulation was best seen in the case of genes comprising transport and binding proteins. The largest fraction of the genes whose expression changed in all strains was classified as hypothetical genes. In contrast to the wild-type strain, in which iron and heme starvation resulted in changes in the expression of many genes whose products are important for energy metabolism, only a few genes ascribed to this group exhibited different expression in the mutant strains (Table S4).
The genes whose expression increased the most in the ∆hmuYR mutant strain encode proteases (Trp; PG1055, M14 family metallopeptidase/zinc carboxypeptidase; PG0232, and C25 family cysteine peptidase; PG0410), with significantly increased expression of Kgp (PG1844) and RgpA (PG2024) gingipains (Table S4). Other highly up-regulated genes encode proteins engaged in adhesion, with the highest production of transcripts encoding proteins forming minor fimbriae (Mfa1-Mfa5; PG0178-PG0182), major fimbriae (FimA and FimB; PG2132 and PG2133), hemagglutinin A (HagA; PG1837), and putative hemagglutinin (PG0411). Also, worth noting is the increased expression of V-type ATP synthase (PG1803-PG1806), HBP35 (PG0616), and peptidylarginine deiminase (PPAD; PG1424). The genes whose expression increased the most in the ΔhusAB mutant strain encode Trp protease, fimbrial proteins (Mfa1-Mfa5, FimB), HagA, ATP synthase, and ABC transporter permeases (PG0683 and PG0684) (Table S4).
Genes whose expression decreased the most in the ∆hmuYR mutant strain compared to the wild-type strain encode proteins engaged in iron and heme homeostasis, proteases, adhesions, the majority of genes encoding Por proteins belonging to type IX secretion system (T9SS; including PG0026, PG0027, PG0287, PG1137, PG0751, PG1138), and Sec secretion system proteins collaborating with the T9SS (pre-protein translocase subunits SecG and SecE; PG0145 and PG0388), DNA starvation/stationary phase protection/ferritin-like domain-containing protein (Dps; PG0090), superoxide dismutase (SodB; PG1545), and ferritin (PG1286) (Table S4). In both mutant strains genes encoding thioredoxin (TrxA; PG0034), thioredoxin domain-containing protein (PG0275), rubrerythrin (Rbr; PG0195), and 4Fe-4S binding proteins (PG1421 and PG1813) were down-regulated. Partial starvation of the mutant strains due to the lack of the main components of the heme supply systems did not change the expression of FeoB (PG1043), which is in contrast to fully starved of iron and heme wild-type strain exhibiting significantly increased expression of this gene (Table S4).
Based on the data obtained from RNA-seq analysis, the expression of selected genes was verified using RT-qPCR. The most pronounced and statistically significant changes were detected in the ∆hmuYR mutant strain in the up-regulated genes encoding Kgp, RgpA, HagA, FimA, and HBP35, and down-regulated genes encoding Dps and SodB (Table 1), which fully correlated with data obtained by RNA-seq analysis (Table S4). Analysis of gene expression in the ΔhusAB mutant strain confirmed slightly changed expression of some genes; however, the changes were less profound than in RNA-seq analysis (Table S4) and were not statistically significant (Table 1).
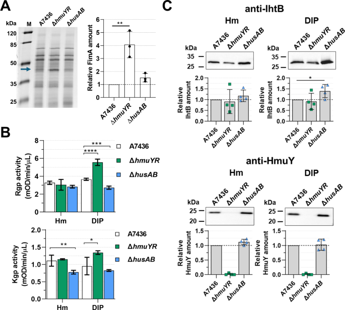
When gene expression was analyzed globally at the protein level using SDS-PAGE, we did not find significant differences in protein patterns besides one protein band in the ΔhmuYR mutant strain lysate which was significantly bigger (Fig. 5A and Figure S2A). A bottom-up LC–MS approach confidently identified the fimA gene’s product as the main constituent of this explicitly intensified protein band (Figure S2). Densitometric analysis of this band revealed it was 4 times higher in the ∆hmuYR strain than in the wild-type strain and no relevant changes were found in the ΔhusAB mutant strain (Fig. 5A).
Analysis of protein production in ΔhmuYR and ΔhusAB mutant strains. (A) Analysis of P. gingivalis lysates using SDS-PAGE and densitometric analysis of a distinct band corresponding to FimA protein shown with an arrow (Replicate 1 in Figure S2). M – protein mass marker. (B) The activity of arginine-specific (Rgp) and lysine-specific (Kgp) gingipains in the whole bacterial cultures was shown as a change in absorbance at 405 nm in one minute in bacterial cultures of OD600 equal to one. (C) Production of IhtB and HmuY proteins by bacteria was determined using Western blotting with specific anti-IhtB or anti-HmuY antibodies and densitometric analysis. *p < 0.05; **p < 0.01; ***p < 0.001; ****p < 0.0001.
Due to the indications of altered transcripts of kgp and rgpA genes (Tables 1 and Table S4), we determined the activity of gingipains in whole bacterial cultures, ensuring the presence of both membrane-associated and soluble forms of the enzymes. Although the Rgp and Kgp activity was higher in the ΔhmuYR mutant strain and lower in the ΔhusAB mutant strain compared to the wild-type strain, the differences were best seen and statistically relevant for ΔhmuYR strain starved of iron and heme (DIP medium) (Fig. 5B). In contrast, when bacteria were grown under iron and heme-rich conditions (Hm medium), only the ΔhusAB mutant strain exhibited statistically significant lower Kgp activity (Fig. 5B).
Genes encoding both hemophore-like proteins and cognate TDRs are adjacent, therefore we examined how the respective mutations affect the expression of other genes located on the hmu or hus operon. Genes located downstream of the hmuY and hmuR genes (hmuSTUV) were expressed at lower levels in the ∆hmuYR mutant strain compared to the wild-type strain (Tables 1 and Table S4). In contrast, no significant changes were found in the expression of husC and husD genes in the ∆husAB mutant strain (Table S4). In the ΔhusAB mutant strain, the expression of the hmu operon genes was slightly increased according to the RNA-seq analysis (Tables 1 and Table S4). Analysis of HmuY production showed slightly increased (1.12 × ; p-value = 0.087) protein levels in the ΔhusAB mutant strain grown under iron and heme-rich conditions (Fig. 5C, Figure S3). The husA gene expression was decreased in the ∆hmuYR mutant strain when analyzed using RT-qPCR (Table 1). However, we could not verify it on the protein level due to the extremely low specificity and sensitivity of anti-HusA antibodies we obtained after immunization of rabbits using purified HusA protein as the antigen (data not shown).
Since to acquire iron and therefore influence iron homeostasis P. gingivalis also uses the Iht system26,37,38, we examined the influence of the lack of respective genes on the expression of IhtB protein. Although no changes were found in the levels of the transcript encoding IhtB (Table 1), the production of IhtB protein was higher (1.4 × ; p-value < 0.05) in the ΔhusAB mutant strain, especially in bacteria starved of iron and heme (DIP medium) (Fig. 5C, Figure S3).
The Hmu system serves as the main mechanism of heme supply
Hmu and Hus systems influence P. gingivalis growth differently; therefore, to examine to what extent both hemophore-like proteins can facilitate the process of heme uptake and support P. gingivalis growth under iron starvation, the DIP medium was used, which was supplemented with heme alone (DIP + heme), heme with the addition of HmuY (DIP + Hm + HmuY), or HusA proteins (DIP + heme + HusA). The addition of respective hemophore-like proteins in the presence of heme significantly improved the growth of the wild-type and ΔhusAB mutant strains, as compared to supplementation with heme alone, with the best effect observed for the HmuY (Fig. 6A and Table S5). In the ΔhmuYR mutant strain, the effect was quite similar; however, the addition of HusA enabled better growth of this strain than HmuY, suggesting that HmuR is required to efficiently transport heme. Nevertheless, the recovery and replication of the ΔhmuYR strain were significantly lower than the wild-type strain. This mutant strain also required a longer time to achieve the early exponential growth phase (OD600 = 0.25) as compared to the wild-type and ΔhusAB mutant strains regardless of the heme source (Fig. 6A and 6B).
Growth of P. gingivalis in the presence of heme or PPIX and HmuY or HusA hemophore-like proteins. Starved of iron and heme bacteria (DIP) were subsequently grown in a DIP medium (DIP), DIP medium supplemented with heme alone (DIP + heme), or heme and hemophore-like proteins (DIP + heme + HmuY or DIP + heme + HusA) (A, B) or PPIX alone (DIP + PPIX) or PPIX and hemophore-like proteins (DIP + PPIX + HmuY or DIP + PPIX + HusA) (C, D). Bacterial growth was monitored by measuring an OD600 in time and shown as mean ± SE. The black dashed line shows the time the culture needed to reach the early growth phase (OD600 of 0.25). The data summary for heme (B) or PPIX (D) influence on P. gingivalis growth is shown as the mean, minimum, and maximum values range. When the growth time necessary for bacteria to reach the OD600 of 0.25 was longer than 48 h, values were estimated from the curve equation obtained from the growth curve. Statistical analysis of growth curves is shown in Tables S5 and S6. ns – not statistically relevant; *p < 0.05; **p < 0.01.
Analysis of P. gingivalis growth under iron starvation (DIP), in the presence of PPIX alone (DIP + PPIX) or using this medium with the addition of HmuY (DIP + PPIX + HmuY) or HusA (DIP + PPIX + HusA) showed similar results as in the case of heme, with the best growth observed for the wild-type and ΔhusAB strains (Fig. 6). However, bacteria required a longer time to recover and proliferate (Fig. 6C and Table S6). When the culture medium was supplemented with PPIX and HmuY, a significantly longer time was necessary for the ΔhmuYR mutant strain to achieve the early exponential growth phase (OD600 = 0.25) (Fig. 6D). Moreover, no differences were observed for the ΔhmuYR mutant strain grown with the addition of PPIX and HusA or PPIX and HmuY (Fig. 6C and 6D).
Since HmuY and HusA proteins can facilitate PPIX uptake as indicated by increased P. gingivalis growth (Fig. 6), we applied a simplified model of in vivo conditions that can occur in the periodontal pocket. We analyzed whether the HSA-PPIX complex could act as the potential PPIX source. As expected, PPIX can be easily sequestered from the HmuY-PPIX complex by HSA (Fig. 7). Although the UV–visible absorbance spectra of HusA and HSA-PPIX complex were similar, small changes can be observed when HusA-PPIX is incubated with apo-HSA, but not the other way, indicating stronger PPIX binding by HSA than by HusA (Fig. 7).
Discussion
To understand the contribution of bacteria to dysbiosis in the human microbiome and the development of diseases, it is necessary to understand the key proteins involved in pathogenic processes. The main growth-limiting component for P. gingivalis and other bacteria from the Bacteroidota phylum is heme. They use similar heme uptake mechanisms6, therefore analysis of Hmu and Hus systems of P. gingivalis may significantly contribute to understanding their involvement in periodontal diseases also in the case of other periodontopathogens. Previously, we examined the influence of the lack of a single hmuY or husA gene on the heme supply and virulence of P. gingivalis and showed that heme acquisition in P. gingivalis is maintained mainly by the cooperation of HmuY and Kgp and RgpA gingipains, the process preferentially used under iron and heme-rich conditions25. In the present study, to explore and expand the understanding of the function and importance of the Hmu and Hus systems, we examined P. gingivalis strains that do not produce HmuY and HmuR (ΔhmuYR) or HusA and HusB (ΔhusAB) proteins. Deletion of genes encoding TDR (HmuR or HusB) and hemophore-like proteins (HmuY or HusA) allowed the full block of heme or PPIX influx into the bacterial cell by the Hmu or Hus system. This experimental model also prevented potential cooperation between both heme supply mechanisms.
As shown in many studies34,39,40, P. gingivalis responds to iron and heme starvation by modulating gene expression, including genes involved in metabolism and oxidative stress response. P. gingivalis produces several iron-binding proteins that protect bacteria from oxidative stress. Among them is Rbr, a non-heme iron protein41,42,43, SodB implicated in the tolerance of atmospheric oxygen and intracellular survival of P. gingivalis44,45,46,47, TrxA, and Dps responsible for heme and iron homeostasis by binding excess of iron and heme41,48. Their lower expression in the ∆hmuYR mutant strain could result from lower iron availability and strengthen the evidence for impaired iron and heme homeostasis due to insufficient iron influx, which triggers a bacterial stress response. Although some of the genes influencing iron and heme homeostasis (e.g., trxA, rbr) were significantly down-regulated in the ΔhusAB mutant strain, in contrast to the ∆hmuYR strain, the iron and heme homeostasis was not disturbed. Moreover, the ΔhusAB mutant strain coped better when grown in culture media under heme-deficient conditions than the wild-type strain. Heme- or non-heme iron-containing proteins, involved in iron storage and the defense against oxidative stress28, function to improve the adaptation of anaerobic bacteria to the host environment. Since their expression was highly down-regulated in the ΔhmuYR mutant strain, we suspected that mostly this strain could be less resistant to oxidative stress encountered during co-culturing with keratinocytes, conditions more suitable for host cells than for P. gingivalis. A higher expression of HBP35 in the ΔhmuYR mutant strain could explain the better ability to adhere to and invade keratinocytes by the ΔhmuYR mutant strain as compared to the ΔhusAB mutant strain; however, it is hardly possible that this may complement the lower expression of other genes engaged in oxidative stress response.
Biofilm formation in P. gingivalis is regulated by iron and heme; therefore, disturbed iron homeostasis in ∆hmuYR may influence this process even in iron and heme-repleted conditions. Important factors involved in co-aggregation and adhesion are P. gingivalis fimbriae49. Both mutant strains, with the highest effect observed for the ΔhmuYR mutant strain, exhibited up-regulation of genes encoding Fim and Mfa proteins. Also, HBP35, a protein associated with the outer membrane, binds heme and functions as a non-fimbriated co-aggregation factor50,51,52,53, was up-regulated in the ΔhmuYR mutant strain. However, we did not observe a positive influence of highly expressed fimbrial proteins, as well as gingipains and hemagglutinins on the adhesion to keratinocytes. Another opposite outcome was found in the expression of proteases. Although in the ΔhmuYR mutant strain, more genes encoding proteases were up-regulated and gingipain activity was higher in bacteria starved of iron and heme, conditions similar to those used to co-culture P. gingivalis and keratinocytes, this did not enhance the viability and pathogenicity of this mutant strain.
Other genes whose expression decreased the most in the ΔhmuYR mutant strain are those encoding some proteins forming T9SS, except for porA (C-terminal target domain-containing protein), porY and porX genes (sensor histidine kinase PorY and response regulator PorX). The T9SS serves as a shuttle system for protein processing and secretion. This system is composed of several proteins that cooperate with the Sec system54,55,56. Particular proteins of this system are responsible for the regulation, assembly of the T9SS proteins across the inner and outer membranes, cargo translocation across the outer membrane, and post-translational modification of the cargo proteins. The best examples of proteins modified and exported through this system are gingipains, HBP35, and PPAD57,58. Therefore, we expected that the proper expression of gingipains could be affected in the ∆hmuYR mutant strain. However, increased expression of gingipains at the transcript level and increased activity of gingipains in the ΔhmuYR mutant strain suggested that decreased expression of the majority of Por proteins did not influence the proper functioning of gingipains. A decrease in por genes and the increase in transcript and protein levels of cargo proteins of the T9SS may indicate a secondary effect related to the disturbance in heme and iron homeostasis, and therefore the redox balance in bacteria. In contrast, lower gingipain activity was found in the case of the ∆husAB mutant strain although no changes in their expression at the transcript level and proteolytic activity, as well as in the expression of Por proteins at the transcript level were determined.
Supplementation of the ∆hmuYR and ∆husAB mutant strains with exogenously added HmuY together with heme was the most efficient in the restoration of the growth phenotype being more similar to that observed for the wild-type strain. Surprisingly, although HusA binds PPIX with higher efficiency as compared to HmuY, the medium simultaneously supplemented with HmuY and PPIX was more efficient in the growth restoration as compared to the medium supplemented with HusA and PPIX. In addition, the stronger binding of PPIX by HSA than by HusA or HmuY may indicate that PPIX found in serum or gingival crevicular fluid16,59 may not be a sufficient source of PPIX allowing P. gingivalis to proliferate and survive in the host niches. Altogether this may indicate that serum-derived PPIX and iron may be insufficient heme precursors for P. gingivalis, especially when considered concurrence with other bacteria, and high HSA concentration in the serum. We suggest that HusA may act differentially concerning conditions and host niches as suggested by others24. For example, HusA could bind intracellular heme precursors, such as coproporphyrinogen III and PPIX60,61, allowing P. gingivalis to synthesize heme due to the preserved enzymes of the final steps of heme biosynthesis pathway.
Based on the growth characteristics and gene expression analysis we propose the following explanations of the influence of the examined mutations on the P. gingivalis phenotype. Kgp and RgpA gingipains, both containing hemagglutinin domains, similar to those found in HagA, participate in hemagglutination, heme, and hemoglobin binding, as well as in the process of oxidation of heme iron bound to oxyhemoglobin23,62. Therefore their higher expression could enhance P. gingivalis survival and virulence potential. Surprisingly, increased expression and activity of gingipains in ΔhmuYR mutant strain does not allow the mutant strains to maintain sufficient ability to adhere to and invade host cells. Although both heme acquisition systems are required to achieve high virulence potential against gingival keratinocytes, it seems that the Hus system could be more important under the conditions examined. Using double mutant strains ΔhmuYR or ΔhusAB, this effect was even more pronounced than that observed for the single ΔhmuY or ΔhusA mutant strains25. It seems that the additional exclusion of active TDRs further reduces virulence potential. Therefore, there is no simple explanation for the involvement of both systems in P. gingivalis survival in the host environment and its ability to defend the host immune system due to the invasion of host cells.
The effect caused by deletion of the hmuY and hmuR genes may be greater than that of deletion of husA and husB, due to differences in the structure of the operons and the complexity of their regulation. As shown previously25,34,62 and in this study, the expression of the hmuY gene, and to a lesser degree expression of the hmuR gene increased significantly after iron and heme starvation in both W83 and A7436 strains. It is worth noting here that the expression of the hmu operon genes in P. gingivalis is regulated not only by several transcription factors6 but also by the formation of secondary mRNA structures located between hmuY and hmuR and between hmuR and hmuS sequences (the stem-loop structures in the B12-box utilizing the riboswitch mechanism) as well as the production of anti-sense RNAs potentially encoded in this genomic region may influence the gene expression63,64,65,66. As a consequence of this complex multi-layer gene expression regulation, the highest expression of the transcript encoding only the hmuY gene, the lower expression of the transcript encoding hmuY-hmuR, and the lowest expression of the polycistronic transcript encoding the whole operon (hmuY-hmuV) is characteristic of P. gingivalis17,65. Therefore, the construction of the ∆hmuYR mutant strain could affect some of those mechanisms of gene regulation. This may be one of the reasons why downstream genes of the hmu operon are down-regulated in the ∆hmuYR mutant strain compared to the wild-type strain. Another explanation for the down-regulation of their expression may be that in the absence of functional hmuY and hmuR genes, bacteria do not require the expression of other hmu operon genes at the level of wild-type bacteria. In the case of the hus operon genes, no changes in the expression of the remaining genes were observed in the ΔhusAB mutant strain. Such an effect can be explained by the less complex arrangement of the hus operon and upstream localization of the husC and husD genes in comparison to the husA and husB genes. Moreover, regulation of hus operon genes may be simpler with self-regulation via the putative transcription regulator HusC.
In conclusion, our data indicate that the Hmu system is required for efficient heme supply as a source of iron and PPIX. Under high iron and heme availability, HmuY and HmuR are produced at very low levels because the bacterium does not require more heme supply. Therefore, there is no difference between all strains in heme binding to bacteria grown in iron and heme-rich medium. When P. gingivalis is cultured under iron- and heme-limited conditions, HmuY and HmuR are produced in much higher amounts than under iron and heme-rich conditions and constitute a large portion of membrane heme-binding proteins. Therefore, their lack may cause significantly decreased heme binding in the case of the ΔhmuYR mutant strain starved of iron and heme. These observations demonstrate that especially in an environment with reduced heme availability, the Hmu system plays a significant role in heme acquisition by P. gingivalis. Furthermore, inactivation of this system disrupts a general heme and iron homeostasis. On the other hand, Hus system production is neither iron- nor heme-dependent, and its absence does not disrupt heme and iron homeostasis, indicating the lower importance of the Hus system in the supply of heme. It seems that the Hus system may play a greater role in the survival of P. gingivalis in the host environment, especially inside the host cells. However, the actual function of the Hus system remains to be elucidated. These insightful analyses could inform future therapeutic strategies targeting heme acquisition mechanisms to decrease P. gingivalis virulence potential and its involvement as a keystone pathogen in dysbiosis in the human microbiome and the onset and progression of periodontal diseases.
Data availability
The data underlying this article are available in the article and its supplementary material. The RNA-seq data is available from the Gene Expression Omnibus (GEO; NCBI) deposited under accession number GSE275439. The mass spectrometry proteomics data have been deposited in the ProteomeXchange Consortium via the PRIDE67 partner repository with the dataset identifier PXD054703 and https://doi.org/10.6019/PXD054703.
References
Koppenol, W. H. & Hider, R. H. Iron and redox cycling. Do’s and don’ts. Free. Radic. Biol. Med. 133, 3–10 (2019).
De Simone, G., Varricchio, R., Ruberto, T. F., di Masi, A. & Ascenzi, P. Heme scavenging and delivery: The role of human serum albumin. Biomolecules. 13(3), 575. https://doi.org/10.3390/biom13030575 (2023).
Contreras, H., Chim, N., Credali, S. & Gouldinga, C. W. Heme uptake in bacterial pathogens. Curr. Opin. Chem. Biol. 19, 34–41. https://doi.org/10.1016/j.cbpa.2013.12.014 (2014).
Wandersman, C. & Delepelaire, P. Bacterial iron sources: from siderophores to hemophores. Annu. Rev. Microbiol. 58, 611–647. https://doi.org/10.1146/annurev.micro.58.030603.123811 (2004).
Donegan, R. K. The role of host heme in bacterial infection. Biol. Chem. 403, 1017–1029. https://doi.org/10.1515/hsz-2022-0192 (2022).
Olczak, T., Smiga, M., Antonyuk, S. V. & Smalley, J. W. Hemophore-like proteins of the HmuY family in the oral and gut microbiome: unraveling the mystery of their evolution. Microbiol. Mol. Biol. Rev. 88(1), e0013123. https://doi.org/10.1128/mmbr.00131-23 (2024).
Deng, Z. L., Szafranski, S. P., Jarek, M., Bhuju, S. & Wagner-Dobler, I. Dysbiosis in chronic periodontitis: Key microbial players and interactions with the human host. Sci. Rep. 7(1), 3703. https://doi.org/10.1038/s41598-017-03804-8 (2017).
Deng, Z. L., Sztajer, H., Jarek, M., Bhuju, S. & Wagner-Dobler, I. Worlds apart – transcriptome profiles of key oral microbes in the periodontal pocket compared to single laboratory culture reflect synergistic interactions. Front. Microbiol. 9, 124. https://doi.org/10.3389/fmicb.2018.00124 (2018).
Hajishengallis, G. & Diaz, P. I. Porphyromonas gingivalis: Immune subversion activities and role in periodontal dysbiosis. Curr. Oral. Health Rep. 7, 12–21. https://doi.org/10.1007/s40496-020-00249-3 (2020).
Bregaint, S. et al. Porphyromonas gingivalis outside the oral cavity. Odontology 110, 1–19. https://doi.org/10.1007/s10266-021-00647-8 (2022).
Lamont, R. J. & Kuboniwa, M. The polymicrobial pathogenicity of Porphyromonas gingivalis. Front. Oral Health. 26(5), 1404917. https://doi.org/10.3389/froh.2024.1404917 (2024).
Mei, F. et al. Porphyromonas gingivalis and its systemic impact: current status. Pathogens 9(11), 944. https://doi.org/10.3390/pathogens9110944 (2020).
Li, Y. et al. The relationship between Porphyromonas gingivalis and rheumatoid arthritis: a meta-analysis. Front. Cell. Infect. Microbiol. 12, 956417. https://doi.org/10.3389/fcimb.2022.956417 (2022).
De Jongh, C. A., de Vries, T. J., Bikker, F. J., Gibbs, S. & Krom, B. P. Mechanisms of Porphyromonas gingivalis to translocate over the oral mucosa and other tissue barriers. J. Oral Microbiol. 15(1), 2205291. https://doi.org/10.1080/20002297.2023.2205291 (2023).
Liu, S., Dashper, S. G. & Zhao, R. Association between oral bacteria and Alzheimer’s disease: a systematic review and meta-analysis. J. Alzheimers Dis. 91, 129–150. https://doi.org/10.3233/JAD-220627 (2023).
Smalley, J. W. & Olczak, T. Heme acquisition mechanisms of Porphyromonas gingivalis - strategies used in a polymicrobial community in a heme-limited host environment. Mol. Oral Microbiol. 32, 1–23. https://doi.org/10.1111/omi.12149 (2017).
Olczak, T., Sroka, A., Potempa, J. & Olczak, M. Porphyromonas gingivalis HmuY and HmuR: further characterization of a novel mechanism of heme utilization. Arch. Microbiol. 189, 197–210. https://doi.org/10.1007/s00203-007-0309-7 (2008).
Bielecki, M. et al. Prevotella intermedia produces two proteins homologous to Porphyromonas gingivalis HmuY but with different heme coordination mode. Biochem. J. 477(381–405), 2020. https://doi.org/10.1042/BCJ20190607 (2020).
Bielecki, M. et al. Tannerella forsythia Tfo belongs to Porphyromonas gingivalis HmuY-like family of proteins but differs in heme-binding properties. Biosci. Rep. 38(BSR20181325), 2018. https://doi.org/10.1042/BSR20181325 (2018).
Antonyuk, S. V. et al. Bacteroides fragilis expresses three proteins similar to Porphyromonas gingivalis HmuY: hemophore-like proteins differentially evolved to participate in heme acquisition in oral and gut microbiomes. FASEB J. 37(7), e22981. https://doi.org/10.1096/fj.202300366R (2023).
Śmiga, M. & Olczak, T. Porphyromonas endodontalis HmuY differentially participates in heme acquisition compared to the Porphyromonas gingivalis and Tannerella forsythia hemophore-like proteins. Front. Cell. Infect. Microbiol. 14, 1421018. https://doi.org/10.3389/fcimb.2024.1421018 (2024).
Li, N. & Collyer, C. A. Gingipains from Porphyromonas gingivalis – Complex domain structures confers diverse functions. Eur. J. Microbiol. Immunol. 1, 41–58. https://doi.org/10.1556/EuJMI.1.2011.1.7 (2011).
Smalley, J. W. et al. HmuY haemophore and gingipain proteases constitute a unique syntrophic system of haem acquisition by Porphyromonas gingivalis. PLoS ONE 6(2), e17182. https://doi.org/10.1371/journal.pone.0017182 (2011).
Gao, J. L. et al. Structural properties of a haemophore facilitate targeted elimination of the pathogen Porphyromonas gingivalis. Nat. Commun. 9(1), 4097. https://doi.org/10.1038/s41467-018-06470-0 (2018).
Śmiga, M., Ślęzak, P., Wagner, M. & Olczak, T. Interplay between Porphyromonas gingivalis hemophore-like protein HmuY and Kgp/RgpA gingipains plays a superior role in heme supply. Microbiol. Spectr. 11(2), e0459322. https://doi.org/10.1128/spectrum.04593-22 (2023).
Dashper, S. G. et al. Characterization of a novel outer membrane hemin-binding protein of Porphyromonas gingivalis. J. Bacteriol. 182, 6456–6462. https://doi.org/10.1128/JB.182.22.6456-6462.2000 (2000).
He, J. et al. Role of Porphyromonas gingivalis Feob2 in metal uptake and oxidative stress protection. Infect. Immun. 74, 4214–4223. https://doi.org/10.1128/IAI.00014-06 (2006).
Lewis, J. P. Metal uptake in host-pathogen interactions: role of iron in Porphyromonas gingivalis interactions with host organisms. Periodontol 2000(52), 94–116. https://doi.org/10.1111/j.1600-0757.2009.00329.x (2010).
Anaya-Bergman, C. et al. Porphyromonas gingivalis ferrous iron transporter FeoB1 influences sensitivity to oxidative stress. Infect. Immun. 78, 688–696. https://doi.org/10.1128/IAI.00108-09 (2010).
Śmiga, M., Bielecki, M., Olczak, M., Smalley, J. W. & Olczak, T. Anti-HmuY antibodies specifically recognize Porphyromonas gingivalis HmuY protein but not homologous proteins in other periodontopathogens. PLoS One. 10(2), e0117508. https://doi.org/10.1371/journal.pone.0117508 (2015).
Śmiga, M. et al. Hemophore-like proteins produced by periodontopathogens are recognized by the host immune system and react differentially with IgG antibodies. J. Oral Microbiol. 15(1), 2214455. https://doi.org/10.1080/20002297.2023.2214455 (2023).
Wójtowicz, H. et al. Unique structure and stability of HmuY, a novel heme-binding protein of Porphyromonas gingivalis. PLoS Pathog. 5(5), e1000419. https://doi.org/10.1371/journal.ppat.1000419 (2009).
Tagawa, J. et al. Development of a novel plasmid vector pTIO-1 adapted for electrotransformation of Porphyromonas gingivalis. J. Microbiol. Methods. 105, 174–179. https://doi.org/10.1016/j.mimet.2014.07.032 (2014).
Śmiga, M., Ślęzak, P. & Olczak, T. Comparative analysis of Porphyromonas gingivalis A7436 and ATCC 33277 strains reveals differences in the expression of heme acquisition systems. Microbiol. Spectr. 12(3), e0286523. https://doi.org/10.1128/spectrum.02865-23 (2024).
Wójtowicz, H. et al. Heme environment in HmuY, the heme-binding protein of Porphyromonas gingivalis. Biochem. Biophys. Res. Commun. 383, 178–182. https://doi.org/10.1016/j.bbrc.2009.03.148 (2009).
Vall-Sagarra, A., McMicken, B., Nonell, S. & Brancaleon, L. Effects of visible-light irradiation of protoporphyrin IX on the self-assembly of tubulin heterodimers. ChemPhysChem. 17, 3269–3282. https://doi.org/10.1002/cphc.201600629 (2016).
Ang, C. S., Veith, P. D., Dashper, S. G. & Reynolds, E. C. Application of 16O/18O reverse proteolytic labeling to determine the effect of biofilm culture on the cell envelope proteome of Porphyromonas gingivalis W50. Proteomics 8, 1645–1660. https://doi.org/10.1002/pmic.200700557 (2008).
Yukitake, H. et al. Effects of non-iron metalloporphyrins on growth and gene expression of Porphyromonas gingivalis. Microbiol. Immunol. 55, 141–153. https://doi.org/10.1111/j.1348-0421.2010.00299.x (2011).
Anaya-Bergman, C., Rosato, A. & Lewis, J. P. Iron- and hemin-dependent gene expression of Porphyromonas gingivalis. Mol. Oral Microbiol. 30(1), 39–61. https://doi.org/10.1111/omi.12066 (2015).
Dashper, S. G. et al. Response of Porphyromonas gingivalis to Heme limitation in continuous culture. J. Bacteriol. 191(3), 1044–1055. https://doi.org/10.1128/JB.01270-08 (2009).
Ratnayake, D. B. et al. Ferritin from the obligate anaerobe Porphyromonas gingivalis: purification, gene cloning and mutant studies. Microbiology 146, 1119–1127. https://doi.org/10.1099/00221287-146-5-1119 (2000).
Sztukowska, M., Bugno, M., Potempa, J., Travis, J. & Kurtz, D. M. Jr. Role of rubrerythrin in the oxidative stress response of Porphyromonas gingivalis. Mol. Microbiol. 44, 479–488. https://doi.org/10.1046/j.1365-2958.2002.02892.x (2002).
Mydel, P. et al. Roles of the host oxidative immune response and bacterial antioxidant rubrerythrin during Porphyromonas gingivalis infection. PLoS Pathog 2(7), e76. https://doi.org/10.1371/journal.ppat.0020076 (2006).
Amano, A., Ishimoto, T., Tamagawa, H. & Shizukuishi, S. Role of superoxide dismutase in resistance of Porphyromonas gingivalis to killing by polymorphonuclear leukocytes. Infect. Immun. 60, 712–714. https://doi.org/10.1128/iai.60.2.712-714.1992 (1992).
Nakayama, K. Rapid viability loss on exposure to air in a superoxide dismutase-deficient mutant of Porphyromonas gingivalis. J. Bacteriol. 176, 1939–1943. https://doi.org/10.1128/jb.176.7.1939-1943.1994 (1994).
Lynch, M. C. & Kuramitsu, H. K. Role of superoxide dismutase activity in the physiology of Porphyromonas gingivalis. Infect. Immun. 67, 3367–3375. https://doi.org/10.1128/IAI.67.7.3367-3375.1999 (1999).
Sugio, S., Hiraoka, B. Y. & Yamakura, F. Crystal structure of cambialistic superoxide dismutase from Porphyromonas gingivalis. Eur. J. Biochem. 267, 3487–3495. https://doi.org/10.1046/j.1432-1327.2000.01373.x (2000).
Ueshima, J. et al. Purification, gene cloning, gene expression, and mutants of Dps from the obligate anaerobe Porphyromonas gingivalis. Infect. Immun. 71, 1170–1178. https://doi.org/10.1128/IAI.71.3.1170-1178.2003 (2003).
Hasegawa, Y. & Nagano, K. Porphyromonas gingivalis FimA and Mfa1 fimbriae: Current insights on localization, function, biogenesis, and genotype. Jpn. Dent. Sci. Rev. 57, 190–200. https://doi.org/10.1016/j.jdsr.2021.09.003 (2021).
Hiratsuka, K. et al. Role of the hemin-binding protein 3 (HBP35) of Porphyromonas gingivalis in coaggregation. Microb. Pathig. 44, 320–328. https://doi.org/10.1016/j.micpath.2007.10.006 (2008).
Hiratsuka, K., Kiyama-Kishikawa, M. & Abiko, Y. Hemin-binding protein 35 (HBP35) plays an important role in bacteria-mammalian cells interaction in Porphyromonas gingivalis. Microb. Pathog. 48, 116–123. https://doi.org/10.1016/j.micpath.2010.01.001 (2010).
Shiroza, T. et al. Functional analysis of the thioredoxin domain in Porphyromonas gingivalis HBP35. Biosci. Biotechnol. Biochem. 72, 1826–1835. https://doi.org/10.1271/bbb.80101 (2008).
Shoji, M. et al. Characterization of hemin-binding protein 35 (HBP35) in Porphyromonas gingivalis: its cellular distribution, thioredoxin activity and role in heme utilization. BMC Microbiol. 10, 152. https://doi.org/10.1186/1471-2180-10-152 (2010).
Łasica, A. M., Kiążek, M., Madej, M. & Potempa, J. The type IX secretion system (T9SS): Highlights and recent insights into its structure and function. Front. Cell. Infect. Microbiol. 7, 215. https://doi.org/10.3389/fcimb.2017.00215 (2017).
Mizgalska, D. et al. Intermolecular latency regulates the essential C-terminal signal peptidase and sortase of the Porphyromonas gingivalis type-IX secretion system. Proc. Natl. Acad. Sci. USA 118(40), e2103573118. https://doi.org/10.1073/pnas.2103573118 (2021).
Paillat, M., Lunar Silva, I., Cascales, E. & Doan, T. A journey with type IX secretion system effectors: selection, transport, processing and activities. Microbiology 169(4), 001320. https://doi.org/10.1099/mic.0.001320 (2023).
Shoji, M. et al. Por secretion system-dependent secretion and glycosylation of Porphyromonas gingivalis hemin-binding protein 35. PLoS ONE 6(6), e21372. https://doi.org/10.1371/journal.pone.0021372 (2011).
Mizgalska, D. et al. Structural and functional insights into the C-terminal signal domain of the Bacteroidetes type-IX secretion system. Open Biol. 14, 230448. https://doi.org/10.1098/rsob.230448 (2024).
Zhou, S. et al. Increased expression of the Abcg2 transporter during erythroid maturation plays a role in decreasing cellular protoporphyrin IX levels. Blood. 105(6), 2571–2576. https://doi.org/10.1182/blood-2004-04-1566 (2005).
Kiening, M. & Lange, N. A recap of heme metabolism towards understanding protoporphyrin IX selectivity in cancer cells. Int. J. Mol. Sci. 23(14), 7974. https://doi.org/10.3390/ijms23147974 (2022).
Sachar, M., Anderson, K. E. & Xiaochao, M. Protoporphyrin IX: The good, the bad, and the ugly. J. Pharmacol. Exp. Ther. 356(2), 267–275. https://doi.org/10.1124/jpet.115.228130 (2016).
Potempa, J., Sroka, A., Imamura, T. & Travis, J. Gingipains, the major cysteine proteinases and virulence factors of Porphyromonas gingivalis: structure, function and assembly of multidomain protein complexes. Curr. Protein Pept. Sci. 4, 397–407. https://doi.org/10.2174/1389203033487036 (2003).
Olczak, T., Wojtowicz, H., Ciuraszkiewicz, J. & Olczak, M. Species specificity, surface exposure, protein expression, immunogenicity, and participation in biofilm formation of Porphyromonas gingivalis HmuY. BMC Microbiol. 10, 134. https://doi.org/10.1186/1471-2180-10-134 (2010).
Vitreschak, A. G., Rodionov, D. A., Mironov, A. A. & Gelfand, M. S. Regulation of the vitamin B12 metabolism and transport in bacteria by a conserved RNA structural element. RNA 9, 1084–1097. https://doi.org/10.1261/rna.5710303 (2003).
Lewis, J. P., Plata, K., Yu, F., Rosato, A. & Anaya, C. Transcriptional organization, regulation and role of the Porphyromonas gingivalis W83 hmu haemin-uptake locus. Microbiology. 152(Pt 11), 3367–3382. https://doi.org/10.1099/mic.0.29011-0 (2006).
Hovik, H., Yu, W. H., Olsen, I. & Chen, T. Comprehensive transcriptome analysis of the periodontopathic bacterium Porphyromonas gingivalis W83. J. Bacteriol. 194, 100–114. https://doi.org/10.1128/JB.06385-11 (2012).
Riverol-Perez, Y. et al. The PRIDE database resources in 2022: a hub for mass spectrometry-based proteomics evidences. Nucleic. Acids. Res. 50(D1), D543–D552. https://doi.org/10.1093/nar/gkab1038 (2022).
Acknowledgements
This study was supported by grant number 2021/41/B/NZ6/00702 (to M.Ś.) from the National Science Center (NCN, Narodowe Centrum Nauki, Kraków, Poland). The purchase of the LC-MS system was financially supported by the “Excellence Initiative – Research University” program (2020-2026) for the University of Wroclaw.
Author information
Authors and Affiliations
Contributions
MŚ – Conceptualization, Supervision, Resources and funding acquisition, Methodology, Investigation, Formal analysis, Visualization, Writing—Original Draft, Writing—Review & Editing; PŚ – Investigation; MT – Methodology, Investigation, Formal analysis, Writing—Review & Editing; PC – Methodology, Investigation; MW – Investigation; TO – Methodology, Formal analysis, Writing—Original Draft, Writing—Review & Editing. All authors approved the final version of the manuscript for publication. We declare no conflict of interest.
Corresponding author
Ethics declarations
Competing interests
The authors declare no competing interests.
Additional information
Publisher’s note
Springer Nature remains neutral with regard to jurisdictional claims in published maps and institutional affiliations.
Supplementary Information
Rights and permissions
Open Access This article is licensed under a Creative Commons Attribution-NonCommercial-NoDerivatives 4.0 International License, which permits any non-commercial use, sharing, distribution and reproduction in any medium or format, as long as you give appropriate credit to the original author(s) and the source, provide a link to the Creative Commons licence, and indicate if you modified the licensed material. You do not have permission under this licence to share adapted material derived from this article or parts of it. The images or other third party material in this article are included in the article’s Creative Commons licence, unless indicated otherwise in a credit line to the material. If material is not included in the article’s Creative Commons licence and your intended use is not permitted by statutory regulation or exceeds the permitted use, you will need to obtain permission directly from the copyright holder. To view a copy of this licence, visit http://creativecommons.org/licenses/by-nc-nd/4.0/.
About this article
Cite this article
Śmiga, M., Ślęzak, P., Tracz, M. et al. Defining the role of Hmu and Hus systems in Porphyromonas gingivalis heme and iron homeostasis and virulence. Sci Rep 14, 31156 (2024). https://doi.org/10.1038/s41598-024-82326-6
Received:
Accepted:
Published:
Version of record:
DOI: https://doi.org/10.1038/s41598-024-82326-6









