Fig. 1

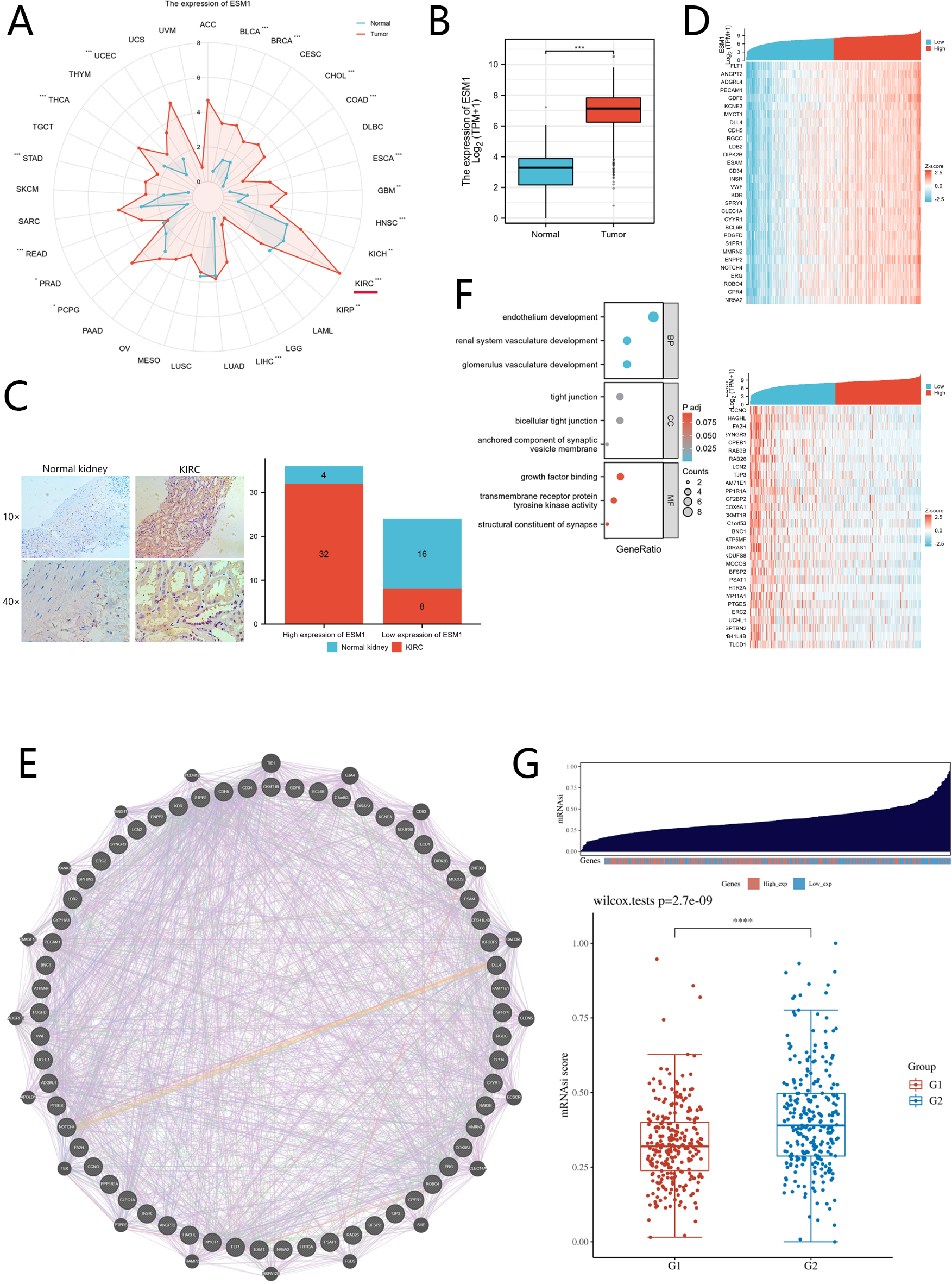
The effects expression and potential functions of ESM1 in KIRC. (A) The expression of ESM1 in pan-cancer based on TCGA database. (B) The expression of ESM1 in KIRC based on TCGA database. (C) The expression of ESM1 in KIRC based on IHC staining (The magnification was × 100 for low magnification and × 400 for high magnification). (D) Expression profile of ESM1 related genes in KIRC patients. (E) PPI interaction network of ESM1 related genes based on GeneMANIA database. (F) GO enrichment for ESM1 related genes. (G) cell stemness analysis of ESM1 in KIRC cell, High expression of ESM1 group. G2: Low expression of ESM1 group. *p < 0.05; **p < 0.01; ***p < 0.001.