Abstract
The most common types of renal carcinoma is kidney renal clear cell carcinoma (KIRC). ESM1 is a secreted protein, which involved in, lipids and glucose metabolism, but their role in angiogenesis is contradictory in different disease, especially in KIRC. Bioinformatic analysis confirmed the ESM1 expression and prognosis in KIRC. IHC staining revealed protein expression of ESM1 in KIRC samples. The role of ESM1 in KIRC proliferation and migration were tested by MTT, EdU, transwell analysis. The role of its paracrine function in KIRC angiogenesis was tested by functional experiments. The downstream molecular mechanism of ESM1 were further elucidated by WB and functional experiments. ESM1 was significantly increased in KIRC with prognostic significance. ESM1 knockdown inhibited the invasiveness capability and viability of KIRC cell. The paracrine of ESM1 enhanced HUVECs proliferation and migration to format tube in KIRC cell conditional medium. ESM1 knockdown induced the inactivation of Akt/mTOR and Ras pathway to attenuate proliferation, migration, invasion and angiogenesis in KIRC. ESM1 was a key role in the tumor microenvironment (TME) of KIRC, which promoted the proliferation, migration, invasion, and angiogenesis by activating Akt/mTOR and Ras pathway. It is a potential therapeutic target for KIRC patients.
Similar content being viewed by others
Introduction
Renal carcinoma is one of the deadliest diseases for human, which is divided into kidney renal clear cell carcinoma (KIRC), kidney chromophobe and kidney renal papillary cell carcinoma1. A majority of renal carcinoma cases are KIRC, which accounts for 75% of all cases2. However, renal carcinoma treatment options remain limited, thus new therapies are needed. The cancer therapy paradigm has changed dramatically over the past few decades and much effort has been put forth to develop therapies that target the tumor microenvironment (TME)3. Current treatment options for TME include anti-angiogenesis therapy and immunotherapy4.
TME plays a critical role in KIRC progression5. The immune infiltration, with T cells as crucial components, is a critical mechanism in controlling cancer growth and metastasis6. A lack of T cell immune response in the TME has been linked to poor prognosis in KIRC7. The Food and Drug Administration (FDA) has approved more than a dozen immunotherapy agents for use in cancer treatment, including pembrolizumab and nivolumab8. Another important term in KIRC TME is angiogenesis, with tumor cells acquiring nutrients and oxygen from surrounding tissues through blood vessels9. Angiopoietins (ANGPTs) and Vascular endothelial growth factor (VEGF) are two main drivers of angiogenesis10. Bevacizumab has also shown great clinical value and therapeutic potential in the treatment of renal cancer11. Nowadays, a range of immune-based therapies and angiogenesis inhibitors have demonstrated their efficacy in clinical trials8,12. Previous studies have reported that Endothelial cell-specific molecule 1 (ESM1) is one of the important factors contributing to bevacizumab resistance in cancer13. However, the molecular role of ESM1 in KIRC is currently unclear.
ESM1, be known as endocan, is mainly expressed in the endothelial cells of human lung and kidney14. ESM1 could regulate cell proliferation, migration, angiogenesis and fatty acid oxidation in multiple cancer types, such as colorectal cancer15, prostate cancer16, endometrial cancer17, ovarian cancer18 and gastric cancer19. In our previous study, ESM1 could promote angiogenesis by promoting the activation of PI3K/Akt/mTOR pathway in ovarian cancer20. While ESM1 has been demonstrated to be expressed ectopically in multiple cancers, the role of ESM1 in renal carcinoma are not fully understood, especially in KIRC.
Therefore, in this study, the levels of ESM1 is confirmed by IHC of normal kidney samples and KIRC samples. We showed that ESM1 expression obviously upregulated in KIRC samples. Moreover, ESM1 is significantly correlated with cell proliferation, migration, invasion, angiogenesis, and CD8 T cell infiltration in KIRC.
Methods
Bioinformatic analysis
We used TCGA database21 (https://www.cancer.gov/tcga) to confirm the role of ESM1 in 531 KIRC samples and 71 para-carcinoma samples based on KIRC dataset, and normal kidney samples based on GTEx database. GO enrichment analysis was utilized to analyses molecular functions of ESM1 in KIRC based on DAVID database (https://david.ncifcrf.gov/.22 GeneMANIA database (https://genemania.org/) was used to confirm the PPI network based on ESM1 related genes23. The correlation analysis between ESM1 and other genes in the TCGA database KIRC dataset was performed. The results were visualized by the ggplot package co-expression heat map, and the genes with p < 0.05 were screened by Spearman correlation analysis. Positive and negative correlation genes of TOP30 were selected according to the absolute value of correlation coefficient.
Cell culture and transfection
Caki1, SLR20 and KMRC-3 cells, human KIRC cell lines, were procured from the ATCC and cultured in 1640 supplemented with 10% fetal bovine serum (FBS) and 1% penicillin–streptomycin solution. The cells were maintained at 37 °C with 5% CO2. The shRNA lentivirus plasmid pLVX-ESM1-shRNA and ESM1 overexpression plasmid were obtained from HonorGene (Changsha, China), which were used to construct SLR20 and KMRC-3 cells with low ESM1 expression. The construction and application of a human lentiviral-based small hairpin RNA (shRNA) targeting ESM1, with the targeting sequence GCATCTGGAGATGGCAATATT, was executed using GV112 vectors provided by HonorGene in Changsha, China. The methodology was meticulously detailed as follows: Cells were seeded in advance into 6-well plates at a density of approximately 1 × 105 cells per well, ensuring adequate space for subsequent transfection. Once the cells reached optimal adherence, the existing medium was carefully replaced with fresh medium supplemented with Polybrene at a concentration of 0.5 μg/mL, which facilitates the entry of viral particles into cells. Following this preparatory step, an aliquot of lentivirus suspension was added to the wells, and the cells were incubated at 37°C in a CO2 incubator. After an incubation period of 4 h, which is crucial for viral entry and initial gene expression, additional fresh medium was introduced to dilute the Polybrene concentration, thereby reducing potential cytotoxicity. The culture medium was allowed to remain in contact with the cells for an additional 24 h. Subsequently, to minimize any residual viral components, the medium containing the virus was carefully removed and replaced with fresh, virus-free medium. This step is critical to prevent any ongoing viral infection and to ensure the stability of the transfection. 48 h post-transfection, the expression levels of the target protein were quantitatively and qualitatively assessed. For the condition media experiment, prepare two distinct cell lines alongside their respective, optimized growth media to ensure both are thriving. For the first cell type, termed the conditioned cells, cultivate them until they reach an ideal density and vitality. At this peak, harvest the culture medium, now enriched with factors secreted by these cells, and designate it as the conditioned medium. Subsequently, replace the native medium of the second cell type, hereby referred to as the target cells, with the harvested conditioned medium. Proceed to culture the target cells in this conditioned environment for a designated period. Throughout, vigilantly monitor the target cells’ condition and any alterations they undergo. To decipher the interaction mechanisms, employ observations of the target cells’ morphology and growth status, augmented by molecular biological assays, ensuring a comprehensive analysis of the interplay between the two cell types.
Clinical samples
15 I stage, 25 II-III stage KIRC and corresponding para-cancer samples were surgically resected at the Hunan Provincial People’s Hospital (Changsha, China) from 2013 to 2023. The tissue samples were collected in line with the Declaration of Helsinki, which was approved by the research ethics committee of the Hunan Provincial People’s Hospital. Protocols were approved under Hunan Provincial People’s Hospital IRB protocols #2023159. The informed consent was obtained from all subjects and/or their legal guardian(s).
Cell function analysis in vitro
Please refer to our previously published studies for the specific methods of MTT assay, EdU assay, Transwell assay and Tube formation assay20,24.
For MTT, Initiate by preparing a single-cell suspension utilizing a culture medium enriched with 10% fetal bovine serum, then precisely dispense 5000 cells into every well of a 96-well microplate, with a total volume of about 200μl per well. Subsequently, supplement each well with MTT solution, followed by a 4-h incubation to facilitate formazan crystal formation. Upon completion of the incubation period, the culture supernatant must be meticulously discarded from each well, ensuring no residual medium interferes with subsequent steps. DMSO is then introduced to the wells, and the plate is gently agitated for 10 min to solubilize the formazan crystals accumulated during the incubation phase. Utilizing an ELISA reader, quantify the absorbance of the dissolved formazan at 490nm for each well, meticulously documenting the readings.
For the EdU incorporation assay, procedures were meticulously executed in accordance with the detailed protocol provided by the EdU kit (supplied by RiboBio, a leading biotech company based in Guangzhou, China).
For the Transwell assay, a suspension of 25,000 cells was seeded onto 24-well Transwell inserts (Corning Costar, Cambridge, MA), pre-coated with Matrigel for the invasion assay or left uncoated for the migration assay. Cells were then cultured in RPMI 1640 medium supplemented with 10% fetal bovine serum (FBS) for 16 h at 37°C under 5% CO₂ conditions. Post-culture, non-migratory or non-invasive cells were gently removed from the upper surface of the filter using a cotton swab. The cells that had migrated or invaded to the lower surface of the filter were fixed and stained with crystal violet for quantification.
For tube formation, the 48-well plate was pre-chilled in a 4°C refrigerator to uniformly cool the entire plate to the experiment’s specified low temperature condition. Subsequently, 200 μl of matrix glue, pre-chilled to 4°C, was precisely added to each well, ensuring that the gel evenly covered the bottom to form a uniform substrate for cell attachment. The plate was then incubated at 37°C for 1 h to facilitate the solidification of the matrix gel and the formation of a stable 3D structure. This temperature, matching human physiological conditions, optimally simulates an in vivo environment. Following this, a suspension containing 7.5 × 104 cells per well was evenly dispensed into the wells. The plate was returned to the 37°C incubator for an additional 6-h incubation period, allowing cells ample time to interact with the matrix gel and initiate stable adhesion and growth. After the 6-h incubation, an inverted microscope was used for preliminary evaluation and documentation of cell growth within the wells. Observations of cell distribution, morphology, and interaction with the matrix gel were recorded to provide visual documentation for subsequent analysis.
Western blot (WB), immunohistochemistry (IHC) and immunofluorescence (IF) staining
For specific methods, please refer to our previous study20,25. The primary antibody used ESM1 (Abcam, ab103590 and ab224591 for WB, IHC and IF), PCNA (Abcam, ab265609 for IHC), Ki-67 (Abcam, ab15580 for IHC), Vimentin (Abcam, ab92547 for IHC), N-cadherin (Abcam, ab18203 for IHC), E-cadherin (Abcam, ab40772 for IHC), Akt (Abcam, ab8805 for WB), p-AKT (Abcam, ab38449 for WB), mTOR (Abcam, ab245370 for WB), p-mTOR (Abcam, ab109268 for WB), Ras (Abcam, ab52939 for WB), p-ERK (Abcam, ab201015 for WB), ERK (Abcam, ab32537 for WB), Raf (Abcam, ab200653 for WB), and β-actin (Abcam, ab8226 for WB).
Cancer animal model construction
To conduct a rigorous investigation into the comparative oncogenic effects of SLR20 and KMRC-3 cells, both transfected and untransfected, on xenograft development in a murine model, 4-week-old female BALB/c nude mice were ethically sourced from Hunan Slaike Jingda Laboratory Animal Co., LTD. A total of 20 mice were randomized into four groups (n = 5 per group) using a computer-generated randomization schedule to ensure unbiased distribution across experimental and control conditions. Each group received subcutaneous injections of either transfected or untransfected SLR20 and KMRC-3 cells at the right axillary region. Xenograft volumes were meticulously measured every 7 days using a digital caliper, and the volume was calculated using the formula: 0.5*length*width2, ensuring accuracy and consistency. The average xenograft volumes were recorded from day 7 post-injection until the termination of the experiment on day 49, when the mice were humanely sacrificed by cervical dislocation. Upon sacrifice, the xenografts were excised, and their sizes and weights were meticulously evaluated to provide a comprehensive understanding of tumor growth dynamics. Ethical Compliance and Oversight All animal experiments were conducted in strict adherence to the ethical guidelines set by the Ethics Committee of the Hunan Provincial People’s Hospital. The experimental protocols were thoroughly reviewed and received approval from the research ethics committee with Institutional Review Board (IRB) approval (#2023159). The study was reported in compliance with the ARRIVE guidelines, ensuring transparency and reproducibility.
For a more detailed explanation of the chorioallantoic membrane (CAM) assay, readers are referred to the authors’ previous study20,25. To systematically investigate the angiogenic potential of KIRC cells within a controlled in ovo model, a series of methodical steps were meticulously executed. Initially, fertilized chicken eggs were subjected to an optimized incubation environment featuring a relative humidity of 80% at a constant temperature of 37 °C for a duration of 7 days. On the eighth day, a precisely measured square aperture (approximately 1 cm2) was artfully excised from the eggshell to expose the chorioallantoic membrane (CAM), a key structure for subsequent experimental manipulations. This aperture was promptly sealed with a sterile, biocompatible gelatin sponge (dimensions: 0.3 cm × 0.3 cm × 0.3 cm) pre-saturated with phosphate-buffered saline (PBS) or the specified conditioned medium (CM) to maintain physiological conditions. Following this preparatory phase, a precise volume of 100 μl, containing a concentration of 2 × 105 KIRC cells mixed with Matrigel was meticulously applied atop the CAM of a single chick embryo, ensuring an even distribution for optimal cell-to-matrix interaction. This innovative approach was maintained for a period of 4 days, allowing for the establishment of a stable cellular microenvironment conducive to angiogenesis. Upon the completion of the initial incubation period, the window was carefully resealed with adhesive tape to maintain the integrity of the experimental setup, facilitating further incubation under identical conditions. After a subsequent 2-day incubation period, the extent of angiogenesis was quantitatively assessed by employing a rigorous and standardized method for counting the number of newly formed blood vessel branches. The CAM assay was conducted following the same ethical and procedural guidelines to maintain consistency across experiments. All methods were executed in strict accordance with relevant guidelines and regulations, ensuring the highest standards of scientific conduct and animal welfare.
Statistical analysis
Statistical analyses were performed using R language (Version 3.6). To compare the treatment and control groups, a two-tailed t test was used. An analysis of variance (ANOVA) model was used to ensure precision when comparing multiple experimental groups. Survival analysis of clinical samples was performed with the use of the Kaplan–Meier method, and the log-rank test was used to assess differences in survival distribution between groups to ensure the appropriateness and rigor of the statistical method. All data are presented as mean ± standard error (SEM). In all statistical tests, results were deemed statistically significant when p values were less than 0.05.
Results
The expression and potential functions of ESM1 in KIRC
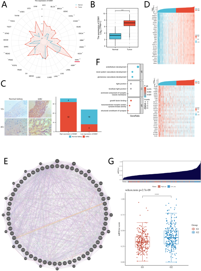
Firstly, ESM1 levels in pan-cancer samples were confirmed by TCGA database (Fig. 1A), which indicated that ESM1 was significantly increased, especially in KIRC patients (Fig. 1B).
The effects expression and potential functions of ESM1 in KIRC. (A) The expression of ESM1 in pan-cancer based on TCGA database. (B) The expression of ESM1 in KIRC based on TCGA database. (C) The expression of ESM1 in KIRC based on IHC staining (The magnification was × 100 for low magnification and × 400 for high magnification). (D) Expression profile of ESM1 related genes in KIRC patients. (E) PPI interaction network of ESM1 related genes based on GeneMANIA database. (F) GO enrichment for ESM1 related genes. (G) cell stemness analysis of ESM1 in KIRC cell, High expression of ESM1 group. G2: Low expression of ESM1 group. *p < 0.05; **p < 0.01; ***p < 0.001.
We also used IHC staining to confirm the expression of ESM1 protein in normal kidney samples and KIRC samples. The protein expression of ESM1 was obviously increased in KIRC samples in comparison with normal kidney samples (Fig. 1C). This result indicated that high level of ESM1 might be involved in the progression of KIRC. We then extracted ESM1 related genes according to correlation, including 30 genes with the strongest positive correlation and 30 genes with the strongest negative correlation in KIRC patients (Fig. 1D). We take ESM1 and these 60 related genes to construct the PPI interaction network, identifying ESM1-related genes (Fig. 1E). GO enrichment analysis indicated that these genes were enriched in endothelium development, renal system vasculature development, glomerulus vasculature development in biological progression term; tight junction, bicellular tight junction, anchored component of synaptic vesicle membrane in cellular component term; growth factor binding, transmembrane receptor protein tyrosine kinase activity, structural constituent of synapse in molecular function term (Fig. 1F). Cell stemness index analysis unveiled a striking distribution pattern in (KIRC) patients concerning ESM1 expression levels and their correlation with stemness index. Notably, individuals exhibiting high ESM1 expression predominantly clustered within the cohort characterized by a reduced stemness index. Conversely, those with low ESM1 expression were obviously represented in the subgroup marked by a heightened stemness index. To further elucidate the relationship, a Spearman correlation analysis was performed between the stemness score and ESM1 gene expression. This revealed a significant disparity, with the stemness index notably lower in the high ESM1 expression group compared to its low ESM1 expression counterpart. This finding underscores the inverse correlation between ESM1 expression and stemness index in KIRC patients, suggesting a pivotal role for ESM1 in modulating tumor stemness (Fig. 1G).
The prognostic significances of ESM1 in KIRC patients
In order to further explore the potential prognostic value of ESM1, we constructed a KIRC prognostic model based on ESM1-related genes using LASSO regression (Fig. 2A). The following risk score formula was developed: Riskscore = (0.0122) * ANGPT2 + (−0.0133) * GDF6 + (0.0489) * DLL4 + (− 0.0543) * VWF + (−0.0657) * KDR + (−0.1529) * CYYR1 + (−0.0704) * PDGFD + (−0.1579) * S1PR1 + (0.2506) * GPR4 + (−0.0124) * HAGHL + (−0.0186) * SYNGR3 + (0.013) * RAB26 + (−0.1214) * TJP3 + (−0.3431) * FAM71E1 + (0.1358) * IGF2BP2 + (−0.0141) * CKMT1B + (0.031) * C1orf53 + (0.096) * MOCOS + (0.0267) * PSAT1 + (0.0187) * UCHL1 + (0.1799) * TLCD1. (lambda.min = 0.0192). Then, we divided KIRC patients into high-risk and low-risk patients according to the prognostic model, and showed the expression of 21 genes in the model in the form of heat maps (Fig. 2B). Survival analyses also suggest that high-risk KIRC patients often have lower survival times (Fig. 2C). The AUCs suggested that the model could predict the prognosis of 1, 3 and 5 years with high accuracy (Fig. 2D). The risk score was significantly negatively correlated with CD4, CD8 and endothelial cells, but positively correlated with B cells, NK cells and macrophages (Fig. 2E).
The Prognostic significance of ESM1 in KIRC. (A) Prognostic signature construction by LASSO Cox analysis. (B) Survival time and signatures expression profiles of KIRC patients classified by risk model. (C) Survival analysis based on prognostic model. (D) AUC value of survival time in KIRC patients. (E) Correlation analysis of shared score and immune infiltration.
ESM1 knockdown inhibited KIRC proliferation and migration
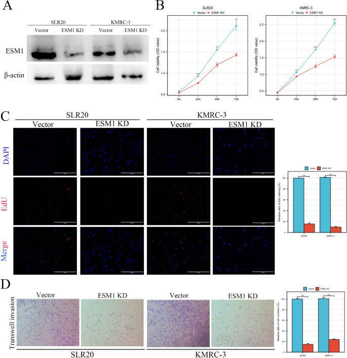
Next, we constructed ESM1 knockdown KIRC cell (Fig. 3A). MTT assay indicated that ESM1 inhibition repress the KIRC cell viability compared to vector group (Fig. 3B). EdU staining indicated that cell proliferation ability was significantly decreased in KIRC cell with ESM1 inhibition (Fig. 3C). Transwell invasion assay showed that ESM1 silencing repress the invasion ability in KIRC cell (Fig. 3D).
The effects of ESM1 knockdown in KIRC cell. (A) The expression of ESM1 in SLR20 and KMRC-3 after ESM1 shRNA transfection or vector transfection by WB. The effects of ESM1 knockdown on SLR20 and KMRC-3 cell by (B) MTT and (C) EdU analysis (The number of biological replicates is n = 3). (D) The invasion of the ESM1 knockdown and empty vector transfection were tested in SLR20 and KMRC-3 cell lines by transwell invasion assay (The number of biological replicates is n = 3, The magnification was × 100). **p < 0.01; ***p < 0.001.
Blocking the paracrine of ESM1 from KIRC cell inhibit the angiogenesis of endothelial cells
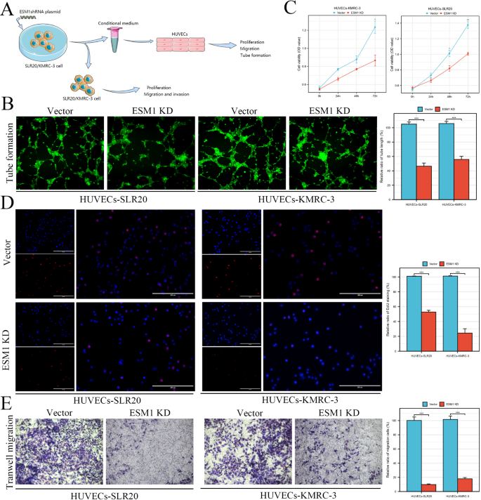
Furthermore, we utilized the conditional medium from KIRC cells after ESM1 knockdown transfection to incubate HUVECs, using for detecting the ability of angiogenesis (Fig. 4A).
The paracrine of ESM1 on HUVECs in KIRC cell conditional medium. (A) workflow of conditional medium collection and analyses for further experiments. (B) The tube formation assay was performed in HUVECs cultured in conditional medium of KIRC cell transfected with ESM1 knockdown or empty vector (The number of biological replicates is n = 3, The magnification was × 100). The effect of paracrine of ESM1 on the proliferation ability of HUVECs by MTT assay (C) and EdU assay (D) (The number of biological replicates is n = 3). The migration ability of HUVECs cultured in conditional medium of KIRC cell transfected with ESM1 knockdown or empty vector was tested by transwell migration assay (E) (The number of biological replicates is n = 3, The magnification was × 100). *p < 0.05; **p < 0.01; ***p < 0.001. G1:
Since angiogenesis is closely related to the proliferation and migration of endothelial cells, the proliferation and migration of endothelial cells in the co-culture system were further examined26. ESM1 inhibition could repress cancer neovascularization in comparison with vector group in KIRC cell by tube formation assay (Fig. 4B). The viability of HUVECs was obviously inhibited in the conditional medium derived from KIRC cells after ESM1 knockdown by MTT analysis (Fig. 4C). EdU assay indicated that the proliferation ability of HUVECs with conditional medium from KIRC cells was significantly decreased after ESM1 knockdown compared to vector transfection (Fig. 4D). Transwell migration analysis indicated that the migration ability of HUVECs with conditional medium from KIRC cells was repressed after ESM1 inhibition (Fig. 4E). These results indicated that blocking ESM1 paracrine from KIRC cell repress the angiogenesis of endothelial cells in vitro.
ESM1 silencing impeded KIRC cell growth and angiogenesis in vivo
For further confirming the function of ESM1 in KIRC progression in vivo, KIRC cells after ESM1 knockdown or not were injected into nude mice, respectively (Fig. 5A). The tumor volumes and weights were significantly decreased in ESM1 knockdown group (Fig. 5B, C). The expression of PCNA, Ki-67, N-cadherin, Vimentin were downregulated, but E-cadherin was upregulated in KIRC xenografts after ESM1 knockdown by IHC staining (Fig. 5D). CAM model both showed that ESM1 knockdown could significantly inhibit the angiogenesis ability in vivo (Fig. 5E). These results suggested that ESM1 silencing impeded KIRC cell growth and angiogenesis in vivo.
The effects of ESM1 on KIRC cell angiogenesis and growth in vivo. (A) The effects of ESM1 shRNA or empty vector lentivirus plasmid transfection on KIRC cell growth in vivo. The tumor volume (B) and weight (C) of KIRC xenografts (The number of biological replicates is n = 5). (D) IHC staining showed that the expression of ESM1, PCNA, Ki-67, Vimentin, N-cadherin, and E-cadherin for KIRC xenografts (The magnification was × 400). (E) Chicken embryos were incubated with KIRC conditioned medium after ESM1 knockdown or not (The number of biological replicates is n = 3). *p < 0.05; **p < 0.01; ***p < 0.001.
ESM1 inhibition attenuated proliferation, migration and angiogenesis by inactivating Akt/mTOR and Ras pathway in KIRC cell
Finally, Akt and Ras signaling pathways play an important role in the occurrence and development of KIRC27,28. WB also indicated that the p-AKT and p-mTOR expression were significantly decreased in KIRC cell transfected with ESM1 knockdown, and rescued by Akt activator SC-79 (Fig. 6A). ESM1 knockdown could repress the expression of Ras, Raf, and p-ERK, which could be rescued by Ras overexpression (Fig. 6A). ELISA analysis further indicated that ESM1 knockdown could impede VEGF-A secretion by inhibiting Akt and Ras pathway (Fig. 6B). Therefore, ESM1 could promote KIRC cell proliferation, invasion, and angiogenesis by driving Akt/mTOR and Ras pathway (Fig. 6C). Furthermore, we found that the effects of ESM1 inhibiting on KIRC cell proliferation, invasion, and angiogenesis could be rescued by SC-79 and Ras overexpression (Fig. 7A–C). These results indicated that ESM1 might promote KIRC progression by driving Akt/mTOR and Ras pathway.
The effects of ESM1 on Akt/mTOR and Ras pathways in KIRC. (A) The expression of ESM1, p-AKT, Akt, p-mTOR, and mTOR in KIRC cell transfected with vector, ESM1 shRNA, and ESM1 shRNA plus SC-79 by western blot. The expression of Ras, Raf, ERK, and p-ERK in KIRC cell transfected with vector, ESM1 shRNA, and ESM1 shRNA plus Ras overexpression by western blot (The number of biological replicates is n = 2). (B) The level of VEGF in SLR20 cell transfected with vector, ESM1 shRNA, ESM1 shRNA plus Ras overexpression and ESM1 shRNA plus SC-79 by ELISA analysis. The level of VEGF in KMRC-3 cell transfected with vector, ESM1 shRNA, ESM1 shRNA plus Ras overexpression and ESM1 shRNA plus SC-79 by ELISA analysis (The number of biological replicates is n = 3). (C) The flow diagram of ESM1/Akt/mTOR axis and ESM1/Ras axis in KIRC development. *p < 0.05; **p < 0.01; ***p < 0.001.
The role of ESM1/Akt/mTOR and ESM1/Ras axis in KIRC progression. The effect of ESM1/Akt/mTOR and ESM1/Ras axis on KIRC cell proliferation, invasion and angiogenesis by MTT (A), Transwell invasion assay (B) (The number of biological replicates is n = 3, The magnification was × 100), and Tube formation assay (C) (The number of biological replicates is n = 3, The magnification was × 100), respectively.
ESM1 overexpression promote KIRC cell proliferation, migration, invasion and angiogenesis
To substantiate the impact of ESM1 on the proliferative, migratory, invasive, and angiogenic properties of KIRC cells, we engineered caki1 cells to overexpress ESM1 (Supplementary Figure S1A). Subsequent MTT and EdU staining analyses revealed a notable enhancement in the proliferative capacity of caki1 cells due to ESM1 overexpression (Supplementary Figure S1B-C). A Transwell assay further demonstrated that the overexpression of ESM1 significantly augmented both the migratory and invasive capabilities of caki1 cells (Supplementary Figure S1D). Additionally, a tube formation assay indicated that ESM1 positively modulates the angiogenic potential of caki1 cells (Supplementary Figure S1E). In summary, these findings collectively underscore the role of ESM1 in stimulating proliferation, migration, invasion, and angiogenesis in KIRC cells.
Discussion
We confirmed that ESM1 inhibition repress the proliferation, and invasion of KIRC cells in this study. Moreover, blocking the paracrine of ESM1 from KIRC cell also attenuated the proliferation, migration and tube formation of endotheliocyte. At first, we found ESM1, as an important secretory protein, in KIRC progression with ectopic expression and prognostic significance. Second, ESM1 protein expression was obviously increased in KIRC in comparison with normal kidney samples by IHC staining. Importantly, ESM1 silencing impeded KIRC cells viability, Angiogenesis ability, and invasion ability in vitro and in vivo. Finally, ESM1 could drive Akt and Ras pathway by promoting KIRC progression.
ESM1, a secreted glycoprotein, could active PI3K/Akt pathway and interact with ANGPTL4 to upregulate the triglyceride levels, resulting in dysregulation of lipid metabolism and vascular biology in ovarian cancer18,20. A role for ESM1 in tumorigenesis has also been demonstrated.
Yang et al. found that ESM1 could promote angiogenesis to induce the colon cancer progression by PI3K/Akt/mTOR pathway15. Liu et al. also suggested that ESM1 could drive activation of Akt/NF-kappaB/Cyclin D1 pathway to promote breaset cancer cell proliferation29. Li et al. also found that ESM1 was a significant therapeutic target and prognostic indicator in esophageal squamous cell carcinoma30. Furthermore, ESM1 promote the gastric cancer peritoneal metastasis and angiogenesis by interacting with c-Met19. Gu and his colleagues found that ESM1 could upregulate the HIF1α pathway to promote lung cancer cell proliferation, stemness and epithelial-mesenchymal transition by modulates chronic intermittent hypoxia31. Li et al. found that ESM1 could upregulate the VEGFA expression to increase the angiogenesis of cervical squamous cell carcinoma32. Calderaro et al. found that ESM1 was a significant biomarker in macrotrabecular-massive hepatocellular carcinoma33. We confirmed that ESM1 promote the carcinogenesis of renal carcinoma, especially in KIRC. These results indicated that ESM1 might be a hub oncogene in multiple cancer types, especially in KIRC.
Angiogenesis is initiated by endotheliocyte sprouting34.
We found that the paracrine activity of ESM1 increased the proliferation and migration ability of HUVECs to format tube in KIRC cell conditional medium. The ability of ESM1 in promoting the endotheliocyte sprouting in cells has been demonstrated in previous study19. The molecular mechanisms of ESM1 increases the endotheliocyte sprouting may be correlated to the consociation of the ANGPTL4/VE-cadherin/ESM1 complex, ANGPTL4/Integrin α5β1/ESM1 complex and phosphorylation of c-Met site in HUVECs18,19. These results indicated that the paracrine of ESM1 could promote angiogenesis via regulating TME. An immune cell infiltration in the TME may impact tumor cell survival, metastasis, and resistance to therapy35,36. Akt/mTOR and Ras pathway are important signaling in cancer development and progression37,38. We found that ESM1 knockdown could inactivate Akt/mTOR and Ras pathways to attenuate cell proliferation, invasion and angiogenesis in KIRC cell, according to our Western blot analysis. These results indicated that ESM1 might promote KIRC development by driving these pathways.
In conclusion, our study found that ESM1 inhibition repress KIRC cell proliferation and invasion, and the paracrine activity of ESM1 enhance the proliferation and migration ability to induce tube formation of HUVECs in KIRC conditional medium. Moreover, Akt/mTOR and Ras pathway are significant molecular pathways in the downstream of ESM1. Our finding suggested a key role of ESM1 for cancer growth, invasion, and angiogenesis in TME of KIRC by activating Akt/mTOR and Ras pathway.
Data availability
The datasets presented in this study can be found in online repositories, such as TCGA, GeneMANIA, DAVID database.
References
Sanchez, D. J. & Simon, M. C. Genetic and metabolic hallmarks of clear cell renal cell carcinoma. Biochimica et Biophysica Acta Rev. Cancer 2018, 23–31 (1870).
Moch, H. et al. WHO classification of tumours of the urinary system and male genital organs-Part A: Renal, penile, and testicular tumours. Eur. Urol. 70(2016), 93–105 (2016).
Bi, K. et al. Tumor and immune reprogramming during immunotherapy in advanced renal cell carcinoma. Cancer Cell 39, 649–661 (2021).
Hu, H. et al. The research progress of antiangiogenic therapy, immune therapy and tumor microenvironment. Front Immunol. 13, 802846 (2022).
Wang, C., He, Y., Zheng, J., Wang, X. & Chen, S. Dissecting order amidst chaos of programmed cell deaths: construction of a diagnostic model for KIRC using transcriptomic information in blood-derived exosomes and single-cell multi-omics data in tumor microenvironment. Front. Immunol. 14, 1130513 (2023).
Santoiemma, P. P. & Powell, D. J. Jr. Tumor infiltrating lymphocytes in ovarian cancer. Cancer Biol Ther 16, 807–820 (2015).
Lin, W. et al. Identification of MICALL2 as a novel prognostic biomarker correlating with inflammation and T Cell exhaustion of kidney renal clear cell carcinoma. J. Cancer 13, 1214–1228 (2022).
Chae, Y. K. et al. Current landscape and future of dual anti-CTLA4 and PD-1/PD-L1 blockade immunotherapy in cancer; lessons learned from clinical trials with melanoma and non-small cell lung cancer (NSCLC). J Immunother Cancer 6, 39 (2018).
Zheng, W. et al. Multi-omics analysis of tumor angiogenesis characteristics and potential epigenetic regulation mechanisms in renal clear cell carcinoma. Cell Commun. Signal.: CCS 19, 39 (2021).
Ferrara, N., Hillan, K. J., Gerber, H. P. & Novotny, W. Discovery and development of bevacizumab, an anti-VEGF antibody for treating cancer. Nat Rev Drug Discov 3, 391–400 (2004).
McDermott, D. F. et al. Clinical activity and molecular correlates of response to atezolizumab alone or in combination with bevacizumab versus sunitinib in renal cell carcinoma. Nature Med 24, 749–757 (2018).
Haunschild, C. E. & Tewari, K. S. Bevacizumab use in the frontline, maintenance and recurrent settings for ovarian cancer. Future Oncol 16, 225–246 (2020).
Kang, N., Liang, X., Fan, B., Zhao, C., Shen, B., Ji, X., Liu, Y. Endothelial-specific molecule 1 inhibition lessens productive angiogenesis and tumor metastasis to overcome bevacizumab resistance. Cancers, 14 (2022).
Zhang, H. et al. Targeting endothelial cell-specific molecule 1 protein in cancer: A promising therapeutic approach. Front Oncol. 11, 687120 (2021).
Yang, L., Dong, Z., Li, S. & Chen, T. ESM1 promotes angiogenesis in colorectal cancer by activating PI3K/Akt/mTOR pathway, thus accelerating tumor progression. Aging 15, 2920–2936 (2023).
Pan, K. F. et al. Direct interaction of β-catenin with nuclear ESM1 supports stemness of metastatic prostate cancer. EMBO J 40, e105450 (2021).
He, Y. et al. Endothelial cell-specific molecule 1 (ESM1) promoted by transcription factor SPI1 acts as an oncogene to modulate the malignant phenotype of endometrial cancer. Open Med. (Warsaw, Poland) 17, 1376–1389 (2022).
Li, Y. K. et al. ANGPTL4 accelerates ovarian serous cystadenocarcinoma carcinogenesis and angiogenesis in the tumor microenvironment by activating the JAK2/STAT3 pathway and interacting with ESM1. J. Translational Med. 22, 46 (2024).
Yang, J., Shu, G., Chen, T., Dong, A., Dong, C., Li, W., Sun, X., Zhou, Y., Li, D., Zhou, J. ESM1 interacts with c-met to promote gastric cancer peritoneal metastasis by inducing angiogenesis. Cancers, 16 (2023).
Li, Y. K. et al. Validation of ESM1 related to ovarian cancer and the biological function and prognostic significance. Int. J. Biol. Sci. 19, 258–280 (2023).
Tomczak, K., Czerwinska, P. & Wiznerowicz, M. The Cancer Genome Atlas (TCGA): An immeasurable source of knowledge. Contemp Oncol (Pozn) 19, A68-77 (2015).
Dennis, G. Jr. et al. DAVID: Database for annotation, visualization, and integrated discovery. Genome biology 4, P3 (2003).
Franz, M. et al. GeneMANIA update 2018. Nucleic Acids Res 46, W60-w64 (2018).
Zhang, J. et al. ESM1 enhances fatty acid synthesis and vascular mimicry in ovarian cancer by utilizing the PKM2-dependent warburg effect within the hypoxic tumor microenvironment. Mol Cancer 23, 94 (2024).
Zhang, J. et al. Identification of bromodomain-containing proteins prognostic value and expression significance based on a genomic landscape analysis of ovarian serous cystadenocarcinoma. Front Oncol. 12, 1021558 (2022).
Lugano, R., Ramachandran, M. & Dimberg, A. Tumor angiogenesis: causes, consequences, challenges and opportunities. Cell. Mol. Life Sci.: CMLS 77, 1745–1770 (2020).
Cheng, T. et al. Mechanism of lncRNA SNHG16 on kidney clear cell carcinoma cells by targeting miR-506-3p/ETS1/RAS/ERK molecular axis. Heliyon 10, e30388 (2024).
Di, S. C. et al. DEPDC1 as a metabolic target regulates glycolysis in renal cell carcinoma through AKT/mTOR/HIF1α pathway. Cell Death Dis. 15, 533 (2024).
Liu, W. et al. ESM1 promotes triple-negative breast cancer cell proliferation through activating AKT/NF-κB/Cyclin D1 pathway. Ann. Translational Med. 9, 533 (2021).
Li, J. et al. ESM1 is a promising therapeutic target and prognostic indicator for esophageal carcinogenesis/esophageal squamous cell carcinoma. BioMed Res Int 2022, 5328192 (2022).
Gu, X. et al. ESM1/HIF-1α pathway modulates chronic intermittent hypoxia-induced non-small-cell lung cancer proliferation, stemness and epithelial-mesenchymal transition. Oncol Rep 45, 1226–1234 (2021).
Li, D. et al. Targeting ESM1/ VEGFα signaling axis: A promising therapeutic avenue for angiogenesis in cervical squamous cell carcinoma. J. Cancer 14, 1725–1735 (2023).
Calderaro, J. et al. ESM1 as a marker of macrotrabecular-massive hepatocellular carcinoma. Clin Cancer Res: Off. J. Am. Assoc. Cancer Res. 25, 5859–5865 (2019).
Risau, W. Mechanisms of angiogenesis. Nature 386, 671–674 (1997).
Quail, D. F. & Joyce, J. A. Microenvironmental regulation of tumor progression and metastasis. Nat Med 19, 1423–1437 (2013).
Martin, J. D., Cabral, H., Stylianopoulos, T. & Jain, R. K. Improving cancer immunotherapy using nanomedicines: progress, opportunities and challenges. Nat Rev Clin Oncol 17, 251–266 (2020).
Ediriweera, M. K., Tennekoon, K. H. & Samarakoon, S. R. Role of the PI3K/AKT/mTOR signaling pathway in ovarian cancer: Biological and therapeutic significance. Semin Cancer Biol 59, 147–160 (2019).
Tran, E. et al. T-cell transfer therapy targeting mutant KRAS in cancer. N Engl J Med. 375, 2255–2262 (2016).
Acknowledgements
None.
Funding
The present study was supported by the Natural Science Foundation of HuNan Province (2023JJ41066).
Author information
Authors and Affiliations
Contributions
JJ Luo designed the project. Y Wang and T Yi analyzed the data. W Song used online tools. ZY Gao and JS Wang wrote the paper. YK Li revised the manuscript, designed the experiment. All authors contributed to the article and approved the submitted version.
Corresponding authors
Ethics declarations
Competing interests
The authors declare no competing interests.
Additional information
Publisher’s note
Springer Nature remains neutral with regard to jurisdictional claims in published maps and institutional affiliations.
Electronic supplementary material
Below is the link to the electronic supplementary material.
Rights and permissions
Open Access This article is licensed under a Creative Commons Attribution-NonCommercial-NoDerivatives 4.0 International License, which permits any non-commercial use, sharing, distribution and reproduction in any medium or format, as long as you give appropriate credit to the original author(s) and the source, provide a link to the Creative Commons licence, and indicate if you modified the licensed material. You do not have permission under this licence to share adapted material derived from this article or parts of it. The images or other third party material in this article are included in the article’s Creative Commons licence, unless indicated otherwise in a credit line to the material. If material is not included in the article’s Creative Commons licence and your intended use is not permitted by statutory regulation or exceeds the permitted use, you will need to obtain permission directly from the copyright holder. To view a copy of this licence, visit http://creativecommons.org/licenses/by-nc-nd/4.0/.
About this article
Cite this article
Luo, J., Yi, T., Wang, Y. et al. ESM1 promote proliferation, invasion and angiogenesis via Akt/mTOR and Ras pathway in kidney renal clear cell carcinoma. Sci Rep 15, 4902 (2025). https://doi.org/10.1038/s41598-024-82400-z
Received:
Accepted:
Published:
Version of record:
DOI: https://doi.org/10.1038/s41598-024-82400-z









