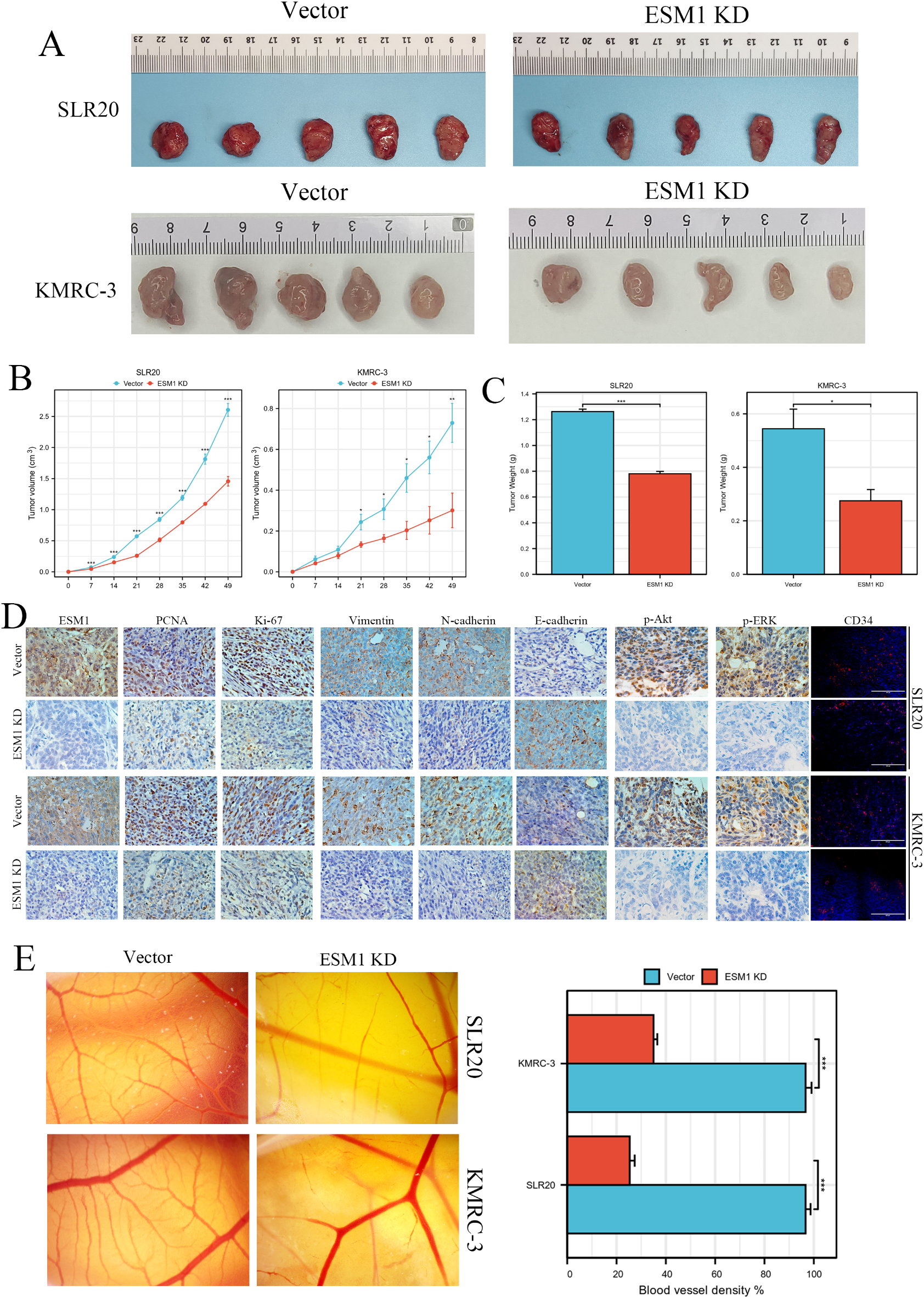
Fig. 5

The effects of ESM1 on KIRC cell angiogenesis and growth in vivo. (A) The effects of ESM1 shRNA or empty vector lentivirus plasmid transfection on KIRC cell growth in vivo. The tumor volume (B) and weight (C) of KIRC xenografts (The number of biological replicates is n = 5). (D) IHC staining showed that the expression of ESM1, PCNA, Ki-67, Vimentin, N-cadherin, and E-cadherin for KIRC xenografts (The magnification was × 400). (E) Chicken embryos were incubated with KIRC conditioned medium after ESM1 knockdown or not (The number of biological replicates is n = 3). *p < 0.05; **p < 0.01; ***p < 0.001.