Fig. 3

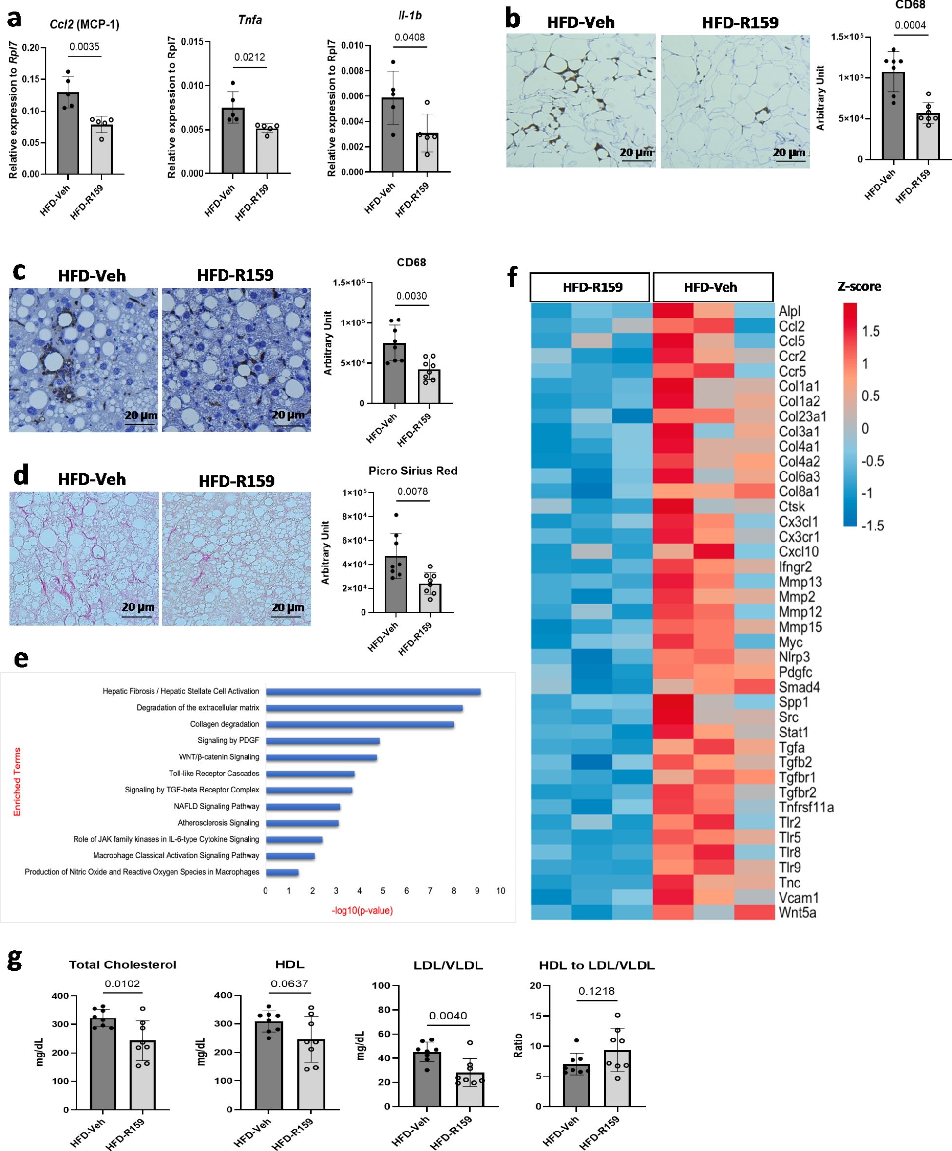
R159 reduces HFD-induced inflammation in major metabolic organs and reduces systemic cholesterol levels in blood plasma. (a) Adipose tissue expression of Ccl2 (MCP-1), Tnf\(\:\alpha\:\) and Il-1\(\:\beta\:\) relative to housekeeping gene Rpl7 in mice on HFD treated by Veh or R159. Representative images of CD68 staining of adipose tissue (b) and liver (c) of mice on HFD treated by Veh or R159 and quantitative analysis. (d) Representative images of Picro Sirius Red staining marking fibrosis in the liver tissue of mice treated by Veh or R159 and quantitative analysis. (e) Enriched terms for genes upregulated in the liver of mice treated by Veh compared to R159 counterparts analyzed based on RNA-seq data (n = 3 per group). (f) Heat map showing differentially regulated genes (HFD-R159 vs. HFD-Veh) associated with inflammation and fibrosis in the liver from RNA-seq (n = 3 per group). (g) Serum levels of total cholesterol, High Density Lipoprotein (HDL), Low Density Lipoprotein (LDL)/ Very Low Density Lipoprotein (VLDL), and ratio of HDL levels to LDL/VLDL levels of HFD-fed mice treated by Veh or R159. Two-tailed Student’s t-test was used for statistical analysis, p-values less than 0.05 were considered significant.