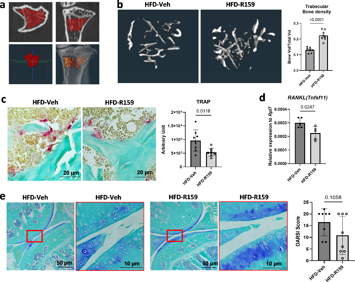
Fig. 4

HFD-induced musculoskeletal degeneration in mice on HFD treated by Veh or R159. (a) The selected area of interest for trabecular bone density beneath the growth plate of the proximal tibia measured by Micro-CT scan. (b) Representative 3D constructed images of trabecular bone density of Veh or R159 treated mice on HFD and quantitative analysis. (c) Representative images of TRAP staining (red) in trabecular bone (green) of Veh or R159 treated mice on HFD and quantitative analysis. (d) Expression of RANKL (Tnfsf11) relative to housekeeping gene Rpl7 in bone marrow cells of Veh or R159 treated mice on HFD. Two-tailed Student’s t-test was used for statistical analysis of (b-d) and p-values less than 0.05 were considered significant. (e) Representative images of Toluidine Blue staining on knee joint articular cartilage from mice on HFD treated with Veh or R159 and osteoarthritis (OA) evaluation by OARSI score (0–4: No OA; 5–9: Mild OA; 10–14: Moderate OA; 15 and over: Severe OA). Multiple Mann-Whitney test with FDR = 10% was used for statistical analysis, q-values less than 0.05 were considered significant.