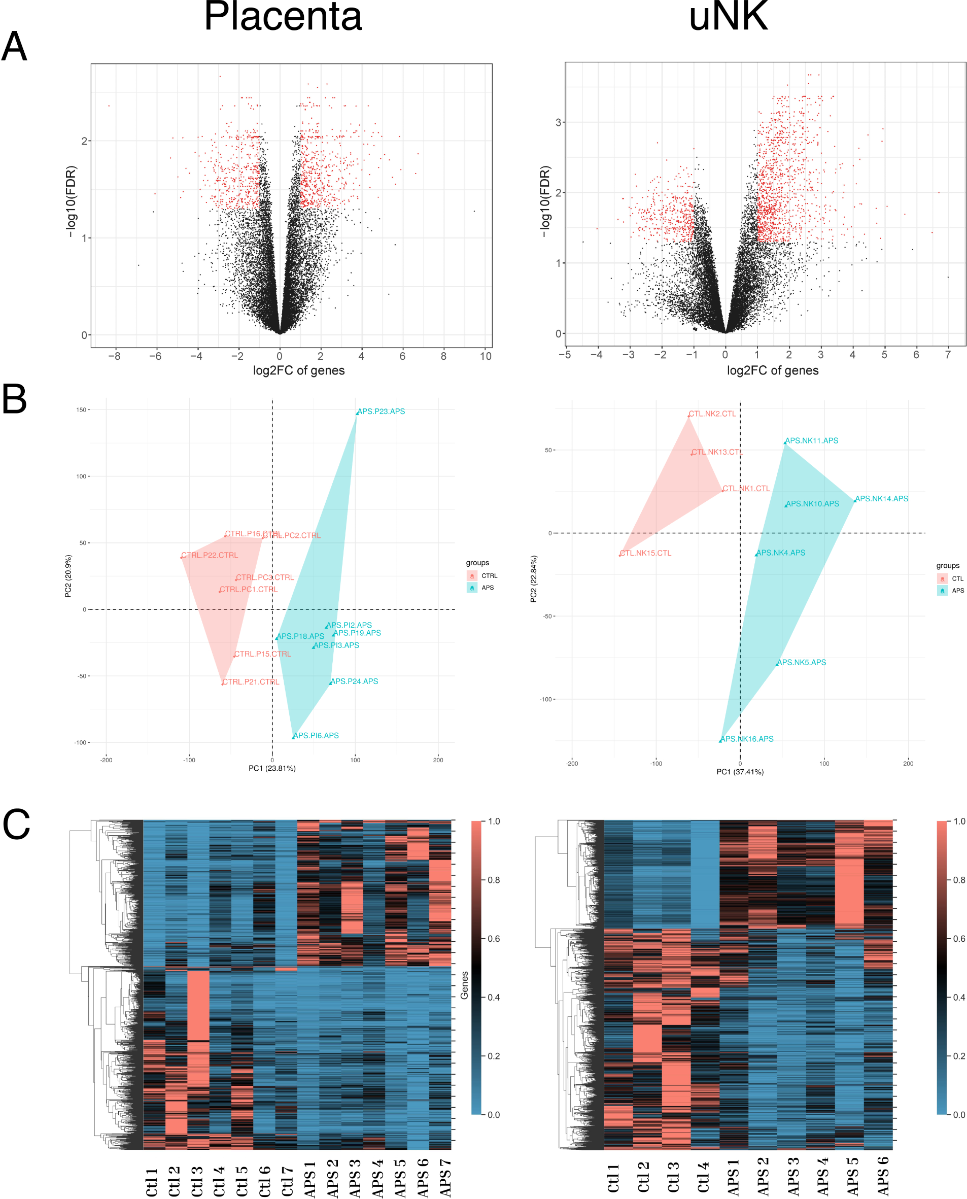
Fig. 5

Transcriptomic analysis of placenta and uNK cells in APS and control mice. (A) The volcano plot analysis displaying a notable alteration in the expression of 1072 protein-coding genes (476 were up-regulated and 596 down-regulated) in placenta and 1696 genes (440 up-regulated and 1256 down-regulated) in uNK samples. For both groups, meeting criteria was log2 fold change (log2FC) ± 1 and adjusted p < 0.05. (B) Principal component analysis (PCA) plot illustrating distinctions based on gene expression in experimental groups. PCA identified two clusters in the data separated along the first and second principal components. (C) Heatmaps depicting hierarchical clustering of all differentially expressed genes (DEGs) and variability between expression profiles of mice from control and APS groups.