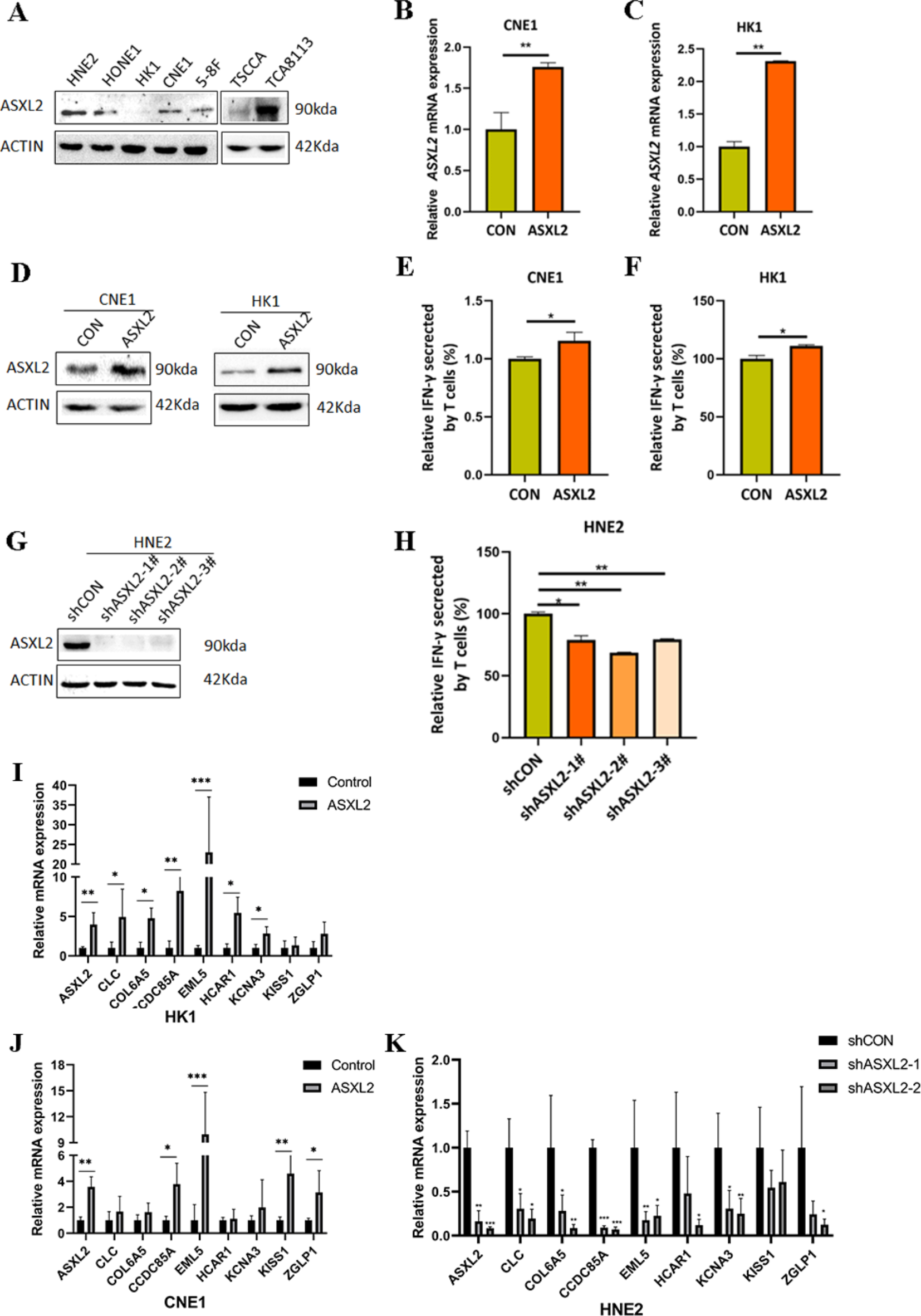
Fig. 6

ASXL2 expression in NPC cell lines affects T cell activation. (A) Western blotting was performed to quantify the protein level of ASXL2 in NPE cell line HNE2, HONE1, HK1, CNE1, 5–8 F and OSCC cell line TSCCA and TCA8113. ACTIN was used as an internal control. B-D Detection of ASXL2 mRNA (B, C) and protein (D) levels in HK1 and CNE1 and their ASXL2 overexpressing cell lines by real-time fluorescence quantitative PCR and western blotting. E-F Relative levels of IFNγ secretion by T cells after co-culture with HK1 and CNE1 and their ASXL2 overexpressing cell lines respectively. G Western blotting was used to detect the protein level of ASXL2 in HNE2 and its ASXL2 knockdown cell lines. H Relative levels of IFNγ secretion by T cells after co-culture with HNE2 and its ASXL2 knockdown cell lines respectively. I-J Detection of mRNA levels of signature genes from the HNSCC prognostic model in HK1 (I) and CNE1 (J) and their ASXL2-overexpressing cell lines by real-time quantitative PCR. K Real-time quantitative PCR analysis of mRNA levels of signature genes from the HNSCC prognostic model in HNE2 and its ASXL2 knockdown cell lines.