Abstract
Despite the progress in conventional treatments for head and neck squamous cell carcinoma (HNSCC), the 5-year survival rate remains below 70%. Enhancing immunotherapy outcomes through personalized treatment strategies, particularly by identifying immune-related biomarkers, is critical. The ASXL family are associated with malignancies, but their relationship with HNSCC has not been elucidated. In this study, we found that high expression of ASXL2 is associated with better prognosis in HNSCC patients. Analysis revealed a significant positive correlation between ASXL2 and immune infiltration. Functional analysis suggests that ASXL2 co-expressed genes in HNSCC patients are enriched in the JAK-STAT signaling pathway, and patients with high expression show an even greater enrichment in T cell and B cell receptor signaling pathways. Utilizing the NPC single-cell dataset, ASXL2’s widespread expression in the tumor microenvironment was confirmed, and its co-expressed genes were found to be highly associated with immune cell function. Experimental validation showed a correlation between ASXL2 expression and T cell secretion of interferon-γ (IFNγ), confirming that high ASXL2 expression facilitates T cell activation. Overall, our findings underscore the important role of ASXL2 in immune activation, suggesting its potential as a promising biomarker for tailoring immunotherapy strategies in HNSCC patients.
Similar content being viewed by others
Introduction
Head and neck squamous cell carcinoma (HNSCC) are the sixth most common type of cancers around the world1, with frequent involvement of metastatic lymph nodes in the neck2. Despite advancements in conventional treatments such as surgery, radiotherapy, and early chemotherapy, the 5-year survival rate for HNSCC remains below 70% and has not improved significantly over time2,3. In recent years, although immune checkpoint therapy can improve the overall survival of patients to some extent, it is still difficult for most patients to really benefit from it4. HNSCC exhibits a high degree of heterogeneity in the tumor microenvironment (TME) and evades immune surveillance through multiple mechanisms5,6. The recruitment and activation of immune cells in the TME is closely linked to the therapeutic response of patients7,8,9. Consequently, identifying immune-related molecules to serve as reliable predictive biomarkers is essential for advancing personalized immunotherapy strategies for HNSCC patients.
The ASXL family, consisting of ASXL1, ASXL2, and ASXL3, are human homologs of the Drosophila Asx gene and play crucial roles in the regulation of Polycomb-group (PRC) and trithorax-group (trxG) complexes. These complexes are essential for epigenetic regulation, maintaining gene expression homeostasis and cell differentiation10. Each member of the ASXL gene family is associated with malignant tumors. Specifically, ASXL1 is strongly correlated with myeloid malignancies, and mutations in ASXL1 are highly prevalent in hematologic cancers11. ASXL3, on the other hand, is overexpressed in patients with Small Cell Lung Cancer (SCLC) and contributes to the malignant progression of the tumor through multiple mechanisms, establishing it as a potential therapeutic target for SCLC patients12,10,14.
Differing from other members, ASXL2 plays vital roles across a broader spectrum of tumor types. Identified as one of the DNA recombination hot spots and fragile sites linked to carcinogenesis, ASXL2’s mutations are prevalent in diverse tumor contexts15. These include myeloid tumors11 and various solid tumors such as bladder cancer16 and non-small cell lung cancer17. In addition to mutations, elevated ASXL2 expression is linked to poor prognosis in colorectal cancer, attributed to its role in promoting tumorigenesis and stimulating cell proliferation18. Furthermore, high ASXL2 expression in estrogen receptor α (ERα) positive breast cancer patients accelerates the malignancy of the tumors19. Conversely, a significant reduction in ASXL2 expression is observed in hepatocellular carcinoma (HCC) tissues and cells, regulating cell growth, migration, and invasion20. Additionally, ASXL2 is reported to influence tumor development through its involvement in processes like metabolism and cellular aging21,19,23. Thus, ASXL 2 exhibits diverse roles in tumors, influencing tumor progression through various pathways. Its effects can be either tumor-suppressive or tumor-promoting, contingent on the specific biological context and cancer type.
Despite HNSCC being a common malignancy, the role of ASXL family members in its progression have remained ambiguous. Therefore, we conducted the landscape analysis of the three members expressions and their relationship with prognosis across HNSCC. In addition, we analyzed the DNA copy number and mutation status of the three ASXL genes using data from The Cancer Genome Atlas (TCGA). Our findings indicate that only ASXL2 is correlated with the clinical prognosis of HNSCC patients. Further analyses revealed that ASXL2 plays a crucial role in regulating the anti-tumor immune function of immune cells.
We further expanded our study to nasopharyngeal carcinoma (NPC), a geographically distinct subtype of HNSCC that is highly prevalent in East Asia, Southeast Asia, and North Africa24. The incidence of NPC in these regions significantly surpasses that of other HNSCC subtypes25. In China, particularly in the southern regions, NPC has a notably high incidence24,26,24,28. For example, in Hong Kong, NPC was the fourth most common new malignancy29. This high regional incidence makes NPC a significant local health concern. Furthermore, NPC is a typical ’immune-hot’ subtype of HNSCC, characterized by heavy infiltration of immune cells in the tumor microenvironment30. However, compared to other HNSCC subtypes31, immunotherapy has shown the most limited success in NPC32,30,34, emphasizing the clinical importance of identifying new immune markers for this subtype.
We analyzed the function of ASXL2 using NPC single-cell dataset and performed in vitro studies using NPC cell lines, which revealed that ASXL2 promotes T cell activation. This suggests that ASXL2 may influence tumor progression by regulating immune cell activity and function. These findings uncover a new dimension in the role of ASXL2 in tumors, significantly enhancing our understanding of its function.
Materials and methods
Patient cohorts
Transcriptomic, non-coding RNA and methylation data of TCGA_HNSC were downloaded from the USCS Xena portal. Transcriptomic data of pan-cancer were obtained from pan-cancer subsets on XENA, normalized by log2 (X + 1). After removing non-tumor samples, 9,185 samples were reserved for analysis.
Single-cell RNA (scRNA) data were obtained from the Genome Sequence Archive of the BIG Data Center at the Beijing Institute of Genomics, Chinese Academy of Science, under accession number HRA000087 (accessible at http://bigd.big.ac.cn/gsa-human). The samples used in this study included primary tumors or lymph node metastases from 7 EBV + NPC patients, and 7 non-cancerous nasopharyngeal samples from normal subjects. Downloaded FASTQ files were subsequently analyzed using the Seurat package (5.0.1) after obtaining downstream analysis files through the CellRanger (2.1.0) process. Cell screening criteria were as follows: nCount_RNA > = 500 & nFeature_RNA < 5000 & nFeature_RNA > = 700 & percent.mt < 0.20 & log10GenesPerUMI > 0.8, and 124,780 cells were finally retained.
Prognostic and mutational landscape analysis
Survival analyses of the 3 ASXL family genes in HNSCC tumor patients were performed using the GEPIA2 database (http://gepia2.cancer-pku.cn)35. The cox proportional risk ratios and Kaplan–Meier curves were then obtained from this website. Analysis of single gene differences between TCGA tumor patients and normal controls was also obtained using the GEPIA2 database.
The cBioPortal for Cancer Genomics (https://www.cbioportal.org/) provided a convenient tool to analyze multidimensional cancer genomics data36,37. A total of 10,967 TCGA patients across 32 studies were included in the mutation and copy number variation analysis with the keyword “TCGA pan-cancer atlas”. The OncoPrint module of the cBioPortal database displayed a concise and compact graphical summary of genomic alterations in the three ASXL family genes across 32 cancer types.
The Gene Expression and Mutation Landscape uses the R language maftools package, which contains a total of 518 samples of HNSCC patients tested for mutations, and we assessed the differences in the frequency of gene mutations in each set of samples using chi-square tests.
Immune infiltration analysis
We downloaded a standardized pan-cancer dataset from the UCSC database: TCGA, TARGET and GTEx (PANCAN, N = 191,31, G = 60,499). Subsequently, we extracted the expression data of the ENSG00000143970 (ASXL2) gene in each sample from this dataset. Further, we filtered the samples originating from TCGA-HNSC, TCGA-KIRC, and TCGA-LGG. For each sample, we applied the log2(x + 0.001) transformation. From this, we extracted the gene expression profiles of each tumor, mapped the expression profiles to GeneSymbols, and used the R software package ESTIMATE (version 1.0.13, https://bioinformatics.mdanderson.org/public-software/estimate/)38 to calculate the ESTIMATE scores for each patient’s tumor and the infiltration levels of various immune cells based on gene expression.
Co-expressed genes and gene enrichment analysis
The LinkedOmics (http://www.linkedomics.org/login.php) database is a multi-omics database that integrates multi-omics and clinical data for 32 cancer types from the TCGA project. We selected the dataset “HNSCC cohort”, the data type “RNAseq” and the statistical method “Spearson correlation test” to analyse ASXL2 in LIHC. These ASXL2-associated genes were then subjected to GO_BP term search and KEGG pathway enrichment analysis39 using the Gene Set Enrichment Analysis (GSEA) tool.
GESA is an algorithm that can be applied for the analysis of functional differences by focusing on gene sets40. In the present work, TCGA samples were divided into two groups according to the expression level of each gene, namely, the high-expression group and the low-expression group. The number of gene set permutations was set to 1000. The enriched pathways for each phenotype were ranked according to the nominal P value and the normalized enrichment score (NES).
Identification of differentially expressed genes and risk group
We applied the “imma” package for the differential analysis. Differential expression genes (DEGs) was determined by identifying genes with fold change of ≥ 1 and adjusted P value (FDR) of ≤ 0.05. Based on the combined role of ASXL2 and differentially expressed genes in HNSCC progression, riskScore features were constructed to comprehensively assess the role of these molecules in patient prognosis and TME immune cell infiltration as well as treatment response. We used least absolute shrinkage and selection operator (LASSO) Cox regression to reduce the dimensionality and select the most robust markers to construct the riskScore features. The optimal value of the penalty parameter λ was determined by 10-fold cross-validation.
Functional enrichment analysis
Gene ontology (GO), GSEA, and gene set variation analysis (GSVA) were performed with the R package “clusterProfiler”41 based on gene sets of MsigDB. Functional gene expression signatures (Fges) were applied for an overview of the profile of immune characteristics42.
Cell culture
HNE2, HONE1, HK1, CNE1, 5–8 F and H9(HTB-176) cells were grown in RPMI-1640 (Gibco BRL) media supplemented with 10% v/v heat-inactivated fetal bovine serum (Invitrogen, Carlsbad, CA, USA), 1% w/v glutamine and 1% w/v antibiotics. TSCCA and TCA8113 cells were grown in DMEM (Gibco BRL) media supplemented with 10% v/v heat-inactivated fetal bovine serum (Invitrogen, Carlsbad, CA, USA), 1% w/v glutamine and 1% w/v antibiotics. All the cell lines involved were cultured at 37 °C in a humidified incubator containing 5% CO2.
Reagents and antibodies
The antibodies to detect ASXL2 were purchased from NOVUS (Colorado, USA). The Actin antibodies were obtained from Cell Signaling Technology (Danvers, MA, USA).
Statistical analysis
Statistical analysis was done using R software (V.4.3.2). Wilcoxon rank sum test and chi-square test were conducted for continuous and categorical variables, respectively. For all analysis, two-by-two pairs indicate statistically significant differences. *, **, *** and **** indicate, respectively < 0.05, < 0.01, < 0.001, and < 0.0001.
Results
Result 1 ASXL family members and their clinical correlation with HNSCC
To explore the prognostic role of the ASXL family in HNSCC, we conducted survival analyses using Cox regression and generated Kaplan-Meier survival curves for the TCGA-HNSC cohort (Fig. 1A–C). The results indicated that ASXL2 significantly influences the outcomes of HNSCC patients (Fig. 1B). Additionally, we examined ASXL2 expression across different cancer types within the TCGA database. Notably, ASXL2 expression markedly affects the prognosis of patients with Kidney Renal Clear Cell Carcinoma (KIRC) and Brain Lower Grade Glioma (LGG) (Fig. 1D). Interestingly, ASXL2’s role varies across these cancers: in HNSCC and KIRC, high ASXL2 expression correlates with improved prognosis, whereas in LGG, it is associated with poorer outcomes (Fig. 1D). In addition, in the TCGA-LGG cohort, ASXL2 is significantly overexpressed in tumor tissues compared to normal tissues (Fig. 1E), whereas in the HNSCC and KIRC cohorts, there is no significant difference in ASXL2 expression between tumor and normal tissues (Fig. 1F, G).
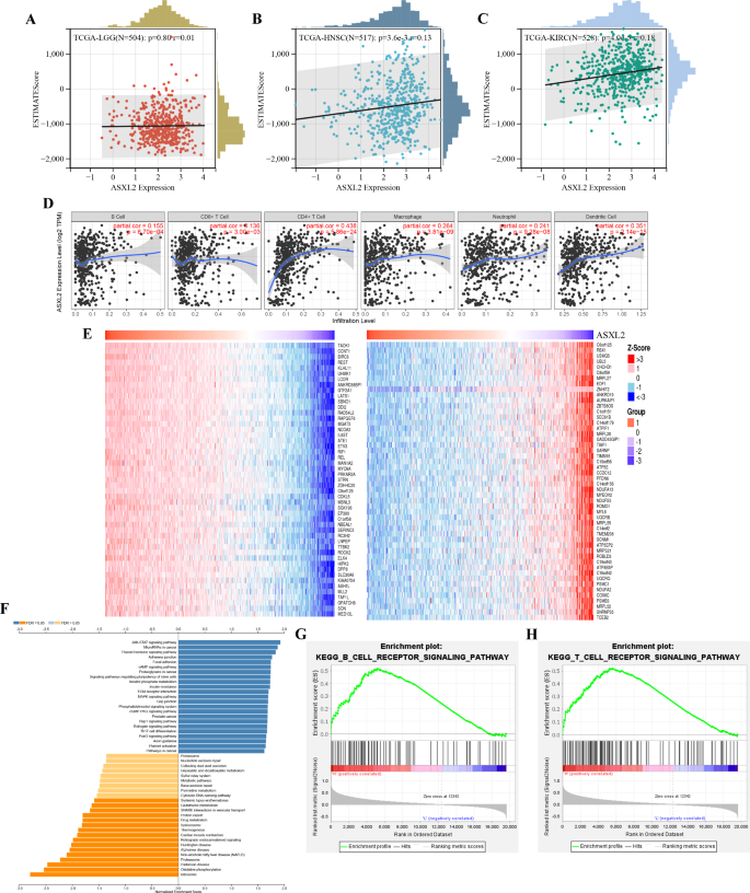
ASXL family members and their clinical correlation with HNSCC. (A–C) Survival curves for ASXL family members in HNSCC patients. (D) Prognostic value of ASXL2 in multiple cancer types. (E–G) ASXL2 expression in TCGA-HNSC, KIRC and LGG cohort. HNSCC, Head and Neck Squamous Cell Carcinoma; KIRC, Kidney Renal Clear Cell Carcinoma; LGG, Low-Grade Glioma; num(T), number (Tumor); num(N), number (Normal).
Result 2 genetic alteration status of ASXL family members in HNSCC
Mutations in the ASXL family members have long been recognized for their critical role in the malignant progression of various cancers. To understand the potential impact of these mutations on our prognostic analysis results, we analyzed the mutation spectrum of ASXL family members in pan-cancer patients (Fig. 2A–C). Our findings indicate that mutations in ASXL family members are not particularly prevalent in HNSCC patients, with the mutation rate of ASXL2 being notably low at only 1.79% (Fig. 2B). This trend of low ASXL2 mutation rates is consistent in other cancers, such as renal cell carcinoma and glioma, with rates of 2.15% and 0.75%, respectively (Fig. 2A, C). These results suggest a minimal direct impact of ASXL2 mutations on the prognostic analysis of HNSCC, KIRC, and LGG patients. Moreover, a comprehensive pan-cancer analysis showed that ASXL2 had the lowest mutation rate among the ASXL family members, implying that ASXL2 may influence tumor occurrence and development through mechanisms other than genetic mutations.
Genetic alteration status of ASXL family members in HNSCC. (A–C) The genetic alteration status (mutation, amplification, deep deletion, and multiple alterations) for (A) ASXL1, (B) ASXL2, and (C) ASXL3 in multiple cancer types. (D) Top ten mutated genes with the most significant differences between patients with low and high expression of ASXL2.
In addition to analyzing mutations in the ASXL2 gene itself, we examined mutations in other genes for HNSCC patients with high versus low ASXL2 expression (Fig. 2D). We created a mutation waterfall chart for the top ten mutated genes that displayed the most significant differences in mutation frequencies. Notably, the CASP8 mutation frequency showed the largest variation, occurring in 5.8% of patients with high ASXL2 expression compared to 13.9% in those with low expression. CASP8 is a key mediator of cell death and inflammation activation43, and its mutations have been linked to higher leukocyte levels in cancers, playing a significant role in shaping the tumor immune environment (TME)44.
Result 3 ASXL2-associated immune landscape and signaling pathways
We analyzed the correlation between ASXL2 expression and immune infiltration (Fig. 3A–C). No significant correlation was found in LGG patients (Fig. 3A). However, w a notable positive correlation was observed between ASXL2 expression and the level of immune infiltration in both HNSCC and KIRC patients (Fig. 3B, C). These findings indicate that in HNSCC and KIRC, the mechanisms by which ASXL2 exerts its anticancer effects may be associated with immune regulation. In contrast, in LGG, ASXL2 may promote cancer progression through different mechanisms.
ASXL2-associated immune landscape and signaling pathways (A–C). The scores of Estimate in HNSCC, KIRC and LGG patients. (D) Correlation between ASXL2 and the degree of infiltration of each immune cell in HNSCC patients. (E) Heatmaps of the top 50 genes that show positive (left) and negative (right) correlations with ASXL2 in the HNSCC cohort. (F) Enrichment analysis of ASXL2 related genes by KEGG pathways. (G, H) Gene set enrichment analysis (GSEA) demonstrates the difference between positively and negatively Correlated genes of ASXL2 in (G) B-cell receptor signaling and (H) T-cell receptor signaling pathways.
Further exploring the impact of ASXL2 on immune responses in HNSCC, Cibersort analysis revealed a strong correlation between ASXL2 expression and CD4 + T cell infiltration (r = 0.438), with the next most significant correlation found with dendritic cells (r = 0.351) (Fig. 3D). To delve deeper into ASXL2’s mechanism of action in HNSCC, we identified genes that showed strong positive or negative correlations with ASXL2 expression (Fig. 3E). Subsequent KEGG enrichment analysis of these genes indicated that co-expressed genes were predominantly enriched in the JAK-STAT signaling pathway (Fig. 3F). Conversely, genes negatively correlated with ASXL2 expression were significantly enriched in pathways associated with protein synthesis, metabolism, and DNA damage repair (Fig. 3F).
Gene Set Enrichment Analysis (GSEA) was employed to identify pathway-level differences between genes positively and negatively correlated with ASXL2. The analysis highlighted the T-cell receptor and B-cell receptor signaling pathways, where the enrichment of co-expressed genes was significantly higher than that of genes negatively associated with ASXL2 (Fig. 3G, H). We extended our analysis to KIRC and LGG to further explore ASXL2 function. In KIRC, ASXL2 co-expressed genes were strongly linked to immune-related pathways (Fig. S1A, B), with notably stronger enrichment in the T-cell and B-cell receptor signaling pathways compared to negatively correlated genes (Fig. S1C), consistent with the findings in HNSCC. In contrast, in LGG, ASXL2 co-expressed genes were predominantly enriched in pathways involved in cellular function maintenance and environmental adaptation, such as autophagy, the FoxO signaling pathway, circadian rhythm, and metabolism regulation (Fig. S2A, B). Unlike KIRC and HNSCC, the enrichment of ASXL2 co-expressed genes in the T-cell and B-cell receptor signaling pathways in LGG was not significantly different from negatively correlated genes (Fig. S2C).
Result 4 establishing risk model based on differential gene sets
To gain deeper insight into the role of ASXL2 in the development and progression of HNSCC, we analyzed gene expression differences between patient groups with low and high ASXL2 expression. We identified genes with significantly different expressions where the absolute value of the log2 fold change (|log2FC|) exceeded 1 (Fig. S3A). Utilizing lasso-Cox regression analysis, we identified 19 key genes associated with differences in ASXL2 expression (Fig. S3B). For these key genes, we calculated risk scores for each patient and created heatmaps to visually represent their expression levels (Fig. S3C). We established a critical value for the risk model at − 0.67, allowing us to classify patients into high-risk (risk score ≥ − 0.67) and low-risk groups (risk score < − 0.67) (Fig. S3C). Subsequently, we conducted survival analysis using Cox regression and plotted Kaplan-Meier survival curves for the high-risk and low-risk groups, demonstrating significant differences in outcomes (Fig. S3D).
Result 5 representative biological characteristics and immune landscape of patients with different risk scores
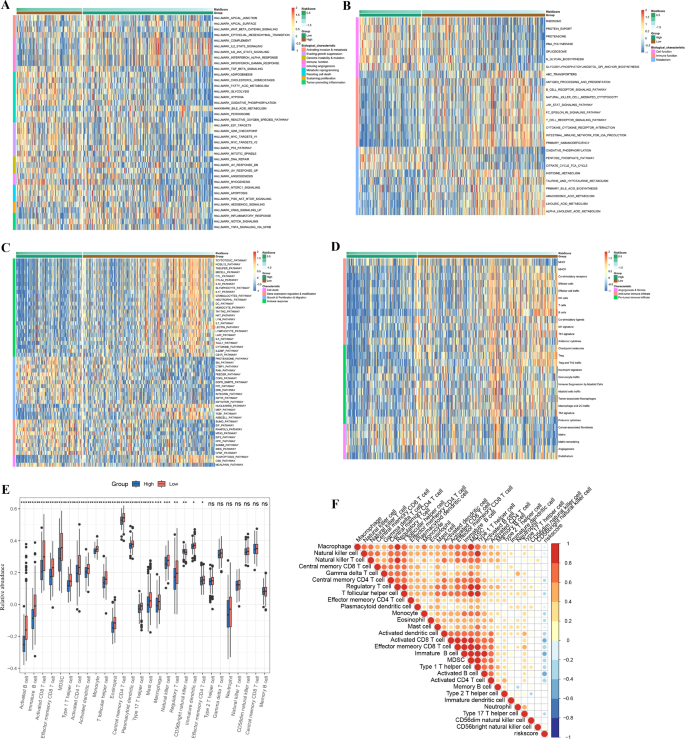
Utilizing the Gene Set Variation Analysis (GSVA) approach, we assessed the biological characteristics and immune status of two patient groups defined by the risk models previously described. Initially, GSVA was conducted using the Hallmark45 gene sets (Fig. 4A). This analysis identified significant differences in multiple biological characteristics (Supplement Table 1), where the high-risk group exhibited pronounced metabolic dysregulation, along with notable characteristics such as escape from cell growth inhibition, invasion and metastasis, angiogenesis induction, and resistance to cell death. Conversely, the low-risk group demonstrated a significantly increased level of immune activation.
(A) The features of hallmarks between low- and high-risk score groups. (B) KEGG-based biological characteristics and immune landscape between low- and high-risk score groups. (C) Biocarta-based biological characteristics and immune landscape between low- and high-risk score groups. (D) The evaluation of Fges for immune. (E) The abundance of immune cells by ESTIMATE. (F) Correlation of risk score with immune cell abundance. Fges, functional gene expression signatures.
Examination through the KEGG Legacy database gene sets revealed pronounced disparities in metabolic and immune functionalities between the groups (Fig. 4B). Notably, the high-risk group showed enhanced metabolic activity, particularly in glucose metabolism pathways like the pentose phosphate pathway, tricarboxylic acid (TCA) cycle, and oxidative phosphorylation. In contrast, the low-risk group exhibited higher activity in lipid metabolism and significant activation in immune pathways, including T cell receptor, B cell receptor, and JAK-STAT signaling pathways (Fig. 4B, Supplement Table 2). These findings align with our prior observations of co-expressed genes in ASXL2.
Further exploration of gene expression profiles through the Biocarta database revealed that regulation and modification activities were significantly enhanced in the high-risk group, showing a higher degree of activation in pathways related to growth, proliferation, and migration (Fig. 4C). Meanwhile, the low-risk group demonstrated marked upregulation in immune function regulatory pathways (Fig. 4C, Supplement Table 3). Integrating findings from Biocarta with those from previous analyses highlighted a stark contrast in immune function and metabolic processes between the patient groups. Notably, the immune capabilities of the low-risk group were robustly superior, consistently supported across all analytical dimensions.
Bagaev et al.42, using published literature, selected knowledge-based functional gene expression signatures (Fges) representing the main functional components of tumors, immunity, stroma, and other cell groups. Using these Fges, we assessed the functional state of various cells in the tumor microenvironment (TME) of both patient groups. Our analysis indicated significant differences in most Fges between these two populations (Fig. 4D, Supplement Table 4). The low-risk group exhibited enhanced anti-cancer immune infiltration and more potent immune surveillance capabilities, contrasting with the high-risk group, which was characterized by more vigorous angiogenesis and fibrosis. Notably, the function scores of T-cells and B-cells showed the most pronounced discrepancies, underscoring the distinct immune landscapes of the two groups.
Utilizing the ESTIMATE algorithm to assess the abundance of various immune cells within the TME of high- and low-risk groups. The results revealed that the low-risk score group had significantly higher abundance of immune cells such as activated B cells, immature B cells, and activated CD8 T cells, suggesting a more robust immune function (Fig. 4E). In addition, correlation analysis showed that the risk score was negatively correlated with the level of infiltration of multiple immune cells (Fig. 4F), with the highest correlation being with the abundance of activated T cells and B cells.
Result 6 functional analysis of ASXL2 in nasopharyngeal carcinoma
Analysis of multiple datasets from the GEO database showed that ASXL2 expression in NPC samples did not significantly differ from normal samples (Fig. 5A), reflecting similar findings in HNSCC. However, a more detailed examination using the NPC single-cell dataset revealed a complex scenario. We observed a pronounced elevation in ASXL2 expression across several immune cell types within the NPC microenvironment, particularly in T cells and NK cells, with T cells displaying the most significant differences (Fig. 5B–D). A co-expression analysis of ASXL2 involving 17,009 cells from NPC samples, encompassing 29,930 genes, identified 1177 genes co-expressed with ASXL2 (Fig. 5E). Subsequent KEGG clustering analysis of these co-expressed genes highlighted significant enrichment in immune-related pathways, with the T cell receptor signaling pathway, natural killer cell-mediated cytotoxicity, and Th1 and Th2 cell differentiation being the most prominent (Fig. 5F). This finding emphasizes ASXL2’s potential role in modulating the immune response within the NPC microenvironment.
(A) The expression of ASXL2 in GSE12452, GSE13597 and GSE64634. (B) The distribution of cell type in NPC single-cell dataset. (C) The expression of ASXL2 in single cells. (D) Expression levels of ASXL2 in various cell types in the microenvironment of nasopharyngeal carcinoma tissues and normal control tissues. (E) The proportion of cells expressing ASXL2 within the tumor microenvironment of nasopharyngeal carcinoma across various cell types. (F) Co-expression analysis of the ASXL2 gene in a single-cell dataset of NPC. (G) KEGG enrichment analysis of ASXL2 co-expressed genes. NPC, nasopharyngeal carcinoma.
Result 7 ASXL2 expression in NPC cell lines affects T cell activation
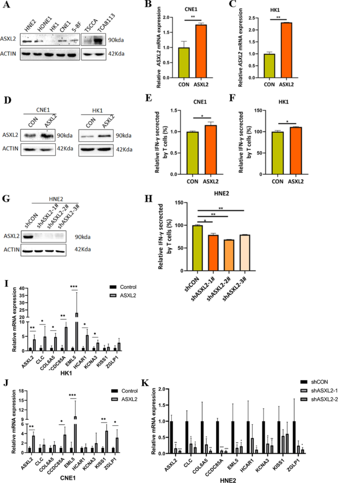
Based on the results of the previous analysis, we hypothesized that ASXL2 is associated with the functional activation of immune cells. Interferon-γ (IFNγ), a cytokine with dual roles in tumor biology, demonstrates both protumor and antitumor activities46. While IFNγ has a range of effects, its secretion by immune cells predominantly exhibits antitumor properties46. Additionally, IFNγ is instrumental in the differentiation and functionality of Th1 cells, with their formation being a gradual process influenced by TCR, IFNγ receptor, and STAT1 signaling47. Although variety of immune cells secrete IFNγ, the activated T cells are the dominant, which produce IFNγ through the JAK-STAT signaling pathway48. Therefore, IFNγ is also used as a marker for T cell activation. To further explore ASXL2’s role in immune cell activation, we investigated the relationship between ASXL2 and IFNγ in several NPC cell lines.
We examined ASXL2 protein levels in five NPC cell lines and the human squamous cell carcinoma cell lines TSCCA and TCA8113 (Fig. 6A). It was found that HNE2 and TCA8113 showed relatively high ASXL2 expression; HONE1, CNE1, and 5–8 F had moderate expression; while HK1 and TSCCA exhibited low expression. We selected three NPC cell lines with varying ASXL2 expression levels for further study. Initially, we constructed HK1 and CNE1 cell lines with overexpressed ASXL2 (Fig. 6B–D). After co-culturing these with T cells, we observed that the IFNγ secretion level in the ASXL2-overexpressing group was significantly higher compared to the control group (Fig. 6E, F). Conversely, after knocking out ASXL2 in HNE2 (Fig. 6G) and co-culturing it with T cells, the IFNγ secretion level in the shASXL2 group was significantly reduced compared to the control group (Fig. 6H). The increased secretion of IFNγ confirms that the elevated expression of ASXL2 in tumor cells can stimulate the activation of T cells.
ASXL2 expression in NPC cell lines affects T cell activation. (A) Western blotting was performed to quantify the protein level of ASXL2 in NPE cell line HNE2, HONE1, HK1, CNE1, 5–8 F and OSCC cell line TSCCA and TCA8113. ACTIN was used as an internal control. B-D Detection of ASXL2 mRNA (B, C) and protein (D) levels in HK1 and CNE1 and their ASXL2 overexpressing cell lines by real-time fluorescence quantitative PCR and western blotting. E-F Relative levels of IFNγ secretion by T cells after co-culture with HK1 and CNE1 and their ASXL2 overexpressing cell lines respectively. G Western blotting was used to detect the protein level of ASXL2 in HNE2 and its ASXL2 knockdown cell lines. H Relative levels of IFNγ secretion by T cells after co-culture with HNE2 and its ASXL2 knockdown cell lines respectively. I-J Detection of mRNA levels of signature genes from the HNSCC prognostic model in HK1 (I) and CNE1 (J) and their ASXL2-overexpressing cell lines by real-time quantitative PCR. K Real-time quantitative PCR analysis of mRNA levels of signature genes from the HNSCC prognostic model in HNE2 and its ASXL2 knockdown cell lines.
We further validated the correlation between ASXL2 and the signature genes from the HNSCC prognostic model in NPC cells. Based on the gene weights in the model and supporting literature, we selected eight ASXL2-associated signature genes, and measured their changes on mRNA levels in cell lines where ASXL2 was either overexpressed or knocked down. The results demonstrated that all eight genes showed varying degrees of positive correlation with ASXL2, with EMAP-like protein 5 (EML5) exhibiting the strongest correlation (Fig. 6I–K). The studies on EML5 remains limited, while it is speculated to participate in microtubule-binding activities49 and may be linked to circadian rhythm regulation50. Other molecules, such as CLC, COL6A5, HCAR1, and KCNA3, have been reported to be involved in immune and inflammatory responses51,49,50,51,55. CCDC85A plays a role in cellular structure and signal transduction, influencing cell growth and differentiation56. KISS1 functions as a metastasis suppressor, with its deletion or reduced expression associated with metastasis in various cancer types57. The ZGLP1 gene, a conserved transcriptional regulator with GATA-like zinc fingers, has been primarily implicated in germ cell differentiation, and its role in tumor cells remains to be further explored58. Although ASXL2 influenced the expression of these genes, neither overexpression nor knockdown of ASXL2 had significant effects on the viability (Fig. S4A–C), proliferation (Fig. S4D, E), or migration (Fig. S4F–I) abilities of the NPC cells.
Discussion
ASXL2 is a molecule pivotal in both normal and malignant hematopoiesis. It is frequently mutated in acute myeloid leukemia (AML) with the t(8;21)/RUNX1-RUNX1T1 translocation, yet the precise mechanisms by which ASXL2 mutations influence AML remain unclear11. Recent studies using ASXL2-deficient mouse models have identified changes in epigenetic signatures, such as H3K27ac, H3K4me1, and H3K4me2. These epigenetic changes are theorized to affect the expression of genes linked to the t(8;21) translocation, potentially facilitating AML development59. Beyond AML, ASXL2 regulates bone, lipid, and glucose metabolism, underscoring its diverse biological roles23. Moreover, ASXL2 has been identified as exerting tumor suppressor effects through various pathways60,61. In mesothelioma, ASXL2 enhances BAP1’s tumor-suppressive activity through interactions with BAP1 and UBE2E60. BAP1, known as a tumor suppressor, is crucial in various cancers62. Additionally, ASXL2’s interaction with MLL3/COMPASS, a complex involved in histone methylation, promotes the recruitment of MLL3 to the enhancers of tumor suppressor genes, underscoring ASXL2’s significant role in gene regulation and its extensive implications in cancer research61.
Our research reveals the variable expression and prognostic significance of ASXL2 across different cancers, with high expression associated with better prognosis in HNSCC and KIRC, but poorer outcome in LGG. Notably, ASXL2 expression levels did not significantly differ between tumor and normal tissues in HNSCC and KIRC. However, in LGG, ASXL2 expression was markedly elevated in tumor tissues. In HNSCC and KIRC, ASXL2 primarily influences immune cell activation. However, it is more involved in regulating tumor cell processes, including metabolism and circadian rhythm in LGG, potentially enhancing tumor cell adaptation to adverse conditions. These findings underscore the complexity of ASXL2 function and how its role varies across different tumor types. Investigating the mechanisms behind these functional differences will deepen our understanding of ASXL2’s role in cancer and offer valuable insights for developing targeted therapeutic strategies.
A prognostic risk model based on ASXL2 expression levels categorized HNSCC patients into high and low-risk groups. Gene Set Variation Analysis (GSVA) revealed distinct immune landscapes and metabolic activities between these groups. Notably, microenvironmental immune activation was significantly higher in patients within the low-risk group, and the risk score was strongly correlated with T-cell and B-cell receptor functionality. These results collectively suggest that ASXL2 may play an important role in immune activation. Additionally, the risk groups differed significantly in their metabolic profiles, with the high-risk group exhibiting more active carbohydrate metabolism and the low-risk group showing higher lipid metabolism activity, correlating with findings by Park et al. on ASXL2’s role in lipid metabolism through LXRα activation63.
We further explored and validated the potential functions of ASXL2 in NPC. The results demonstrated that ASXL2 is widely expressed in cells within the NPC tumor microenvironment. Enrichment analysis of ASXL2 co-expressed genes revealed a strong association with immune function, further supporting ASXL2’s role in immune regulation. Our analyses of both HNSCC and NPC data consistently demonstrated a link between ASXL2 and immune cell activation. Subsequently, we confirmed the immune-activating effect of ASXL2 through in vitro experiments. We examined how ASXL2 expression in NPC cells influences the secretion of IFNγ, a marker of T cell activation, using a co-culture system of NPC cells and T cells. Our experiments revealed a significantly positive correlation between ASXL2 expression and IFNγ secretion by T cells.
Notably, altering ASXL2 expression did result in changes on the mRNA levels of signature genes in HNSCC prognostic model, particularly those related to immune function. However, it did not significantly affect the observable phenotype of NPC cells. These findings suggest that ASXL2 plays a more critical role in modulating the tumor microenvironment than directly influencing the tumor cells themselves. In addition, we observed the up-regulation of ASXL2 in immune cells within the NPC tumor microenvironment. Although we have searched the relevant literature, no functional reports of ASXL2 in immune cells have been reported so far. Therefore, we cannot determine the effect of this up-regulation on immune cell function yet. Accumulating documents show that ASXL2 is a master regulator of lipid and glucose homeostasis23, and the metabolic state is closely involved in the function of immune cells. Thus, it should be interesting to further reveal the role of ASXL2 in immune cells within the tumor microenvironment in the future. Elucidating the mechanisms underlying this functional divergence will offer valuable insights for developing targeted therapeutic strategies.
Conclusions
In summary, this study underscores the critical role of ASXL2 in immune regulation within HNSCC and NPC, particularly in the activation of T cells. Our findings suggest that ASXL2 may act as a key regulatory factor in antitumor immune responses, participating in the activation of immune cells. Our work contributes to unveiling the role of ASXL2 in the tumor immune microenvironment and the progression of HNSCC, as well as its potential value in determining therapeutic strategies. With a deeper understanding of the biological functions and regulatory mechanisms of ASXL2, we can enhance the effectiveness of biomarker-based therapies in future treatments of HNSCC.
Data availability
All data generated or analysed during this study are included in this published article and its supplementary information files.
References
Mody, M. D., Rocco, J. W., Yom, S. S., Haddad, R. I. & Saba, N. F. Head and neck cancer. Lancet 398, 2289–2299. https://doi.org/10.1016/s0140-6736(21)01550-6 (2021).
Johnson, D. E. et al. Head and neck squamous cell carcinoma. Nat. Rev. Dis. Prim. 6, 92. https://doi.org/10.1038/s41572-020-00224-3 (2020).
Haddad, R. I. & Shin, D. M. Recent advances in head and neck cancer. N Engl. J. Med. 359, 1143–1154. https://doi.org/10.1056/NEJMra0707975 (2008).
Ferris, R. L. et al. Nivolumab for recurrent squamous-cell carcinoma of the head and neck. N. Engl. J. Med. 375, 1856–1867. https://doi.org/10.1056/NEJMoa1602252 (2016).
Bhat, A. A. et al. Tumor microenvironment: an evil nexus promoting aggressive head and neck squamous cell carcinoma and avenue for targeted therapy. Signal. Transduct. Target. Ther. 6, 456. https://doi.org/10.1038/s41392-020-00419-w (2021).
Liao, C. et al. Anoikis resistance and immune escape mediated by Epstein-Barr virus-encoded latent membrane protein 1-induced stabilization of PGC-1α promotes invasion and metastasis of nasopharyngeal carcinoma. J. Exp. Clin. Cancer Res. 42, 261. https://doi.org/10.1186/s13046-023-02835-6 (2023).
Chen, Y. P. et al. Identification and validation of novel microenvironment-based immune molecular subgroups of head and neck squamous cell carcinoma: implications for immunotherapy. Ann. Oncol. 30, 68–75. https://doi.org/10.1093/annonc/mdy470 (2019).
Jia, S. et al. Unlocking the potential: Targeting metabolic pathways in the tumor microenvironment for cancer therapy. Biochim. Biophys. Acta 1879, 189166. https://doi.org/10.1016/j.bbcan.2024.189166 (2024).
Chen, J. et al. Colorectal cancer: Metabolic interactions reshape the tumor microenvironment. Biochim Biophys. Acta 1877(5), 188797. https://doi.org/10.1016/j.bbcan.2022.188797 (2022).
Katoh, M. Functional and cancer genomics of ASXL family members. Br. J. Cancer 109, 299–306. https://doi.org/10.1038/bjc.2013.281 (2013).
Medina, E. A., Delma, C. R. & Yang, F. C. ASXL1/2 mutations and myeloid malignancies. J. Hematol. Oncol. 15, 127. https://doi.org/10.1186/s13045-022-01336-x (2022).
Szczepanski, A. P. et al. ASXL3 bridges BRD4 to BAP1 complex and governs enhancer activity in small cell lung cancer. Genome Med. 12, 63. https://doi.org/10.1186/s13073-020-00760-3 (2020).
Tsuboyama, N. et al. Therapeutic targeting of BAP1/ASXL3 sub-complex in ASCL1-dependent small cell lung cancer. Oncogene 41, 2152–2162. https://doi.org/10.1038/s41388-022-02240-x (2022).
Shukla, V. et al. ASXL3 is a novel pluripotency factor in human respiratory epithelial cells and a potential therapeutic target in small cell lung cancer. Cancer Res. 77, 6267–6281. https://doi.org/10.1158/0008-5472.Can-17-0570 (2017).
Micol, J. B. & Abdel-Wahab, O. The role of additional sex combs-like proteins in cancer. Cold Spring Harb. Perspect. Med. 6, 586. https://doi.org/10.1101/cshperspect.a026526 (2016).
Balbás-Martínez, C. et al. Recurrent inactivation of STAG2 in bladder cancer is not associated with aneuploidy. Nat. Genet. 45, 1464–1469. https://doi.org/10.1038/ng.2799 (2013).
Rosenbaum, J. N. et al. Genomic heterogeneity of ALK fusion breakpoints in non-small-cell lung cancer. Mod. Pathol. 31, 791–808. https://doi.org/10.1038/modpathol.2017.181 (2018).
Cui, R. et al. Elevated expression of ASXL2 is associated with poor prognosis in colorectal cancer by enhancing tumorigenesis and inducing cell proliferation. Cancer Manage. Res. 12, 10221–10228. https://doi.org/10.2147/cmar.S266083 (2020).
Park, U. H. et al. ASXL2 promotes proliferation of breast cancer cells by linking ERα to histone methylation. Oncogene 35, 3742–3752. https://doi.org/10.1038/onc.2015.443 (2016).
Hu, Z. et al. Role of Asxl2 in non–alcoholic steatohepatitis–related hepatocellular carcinoma developed from diabetes. Int. J. Mol. Med. 47, 101–112. https://doi.org/10.3892/ijmm.2020.4782 (2021).
Park, U. H., Yoon, S. K., Park, T., Kim, E. J. & Um, S. J. Additional sex comb-like (ASXL) proteins 1 and 2 play opposite roles in adipogenesis via reciprocal regulation of peroxisome proliferator-activated receptor {gamma}. J. Biol. Chem. 286, 1354–1363. https://doi.org/10.1074/jbc.M110.177816 (2011).
Daou, S. et al. The BAP1/ASXL2 gistone H2A deubiquitinase complex regulates cell proliferation and is disrupted in cancer. J. Biol. Chem. 290, 28643–28663. https://doi.org/10.1074/jbc.M115.661553 (2015).
Izawa, T. et al. ASXL2 regulates glucose, lipid, and skeletal homeostasis. Cell. Rep. 11, 1625–1637. https://doi.org/10.1016/j.celrep.2015.05.019 (2015).
Chen, Y. P. et al. Nasopharyngeal carcinoma. Lancet 394, 64–80. https://doi.org/10.1016/s0140-6736(19)30956-0 (2019).
Torre, L. A. et al. Global cancer statistics, 2012. CA Cancer J. Clin. 65, 87–108. https://doi.org/10.3322/caac.21262 (2015).
Simard, E. P., Torre, L. A. & Jemal, A. International trends in head and neck cancer incidence rates: differences by country, sex and anatomic site. Oral Oncol. 50, 387–403. https://doi.org/10.1016/j.oraloncology.2014.01.016 (2014).
Chang, E. T. & Adami, H. O. The enigmatic epidemiology of nasopharyngeal carcinoma. Cancer Epidemiol. Biomark. Prevent. 15, 1765–1777. https://doi.org/10.1158/1055-9965.Epi-06-0353 (2006).
Wei, K. R. et al. Nasopharyngeal carcinoma incidence and mortality in China in 2010. Chin. J. Cancer. 33, 381–387. https://doi.org/10.5732/cjc.014.10086 (2014).
Bai, R., Sun, J., Xu, Y., Sun, Z. & Zhao, X. Incidence and mortality trends of nasopharynx cancer from 1990 to 2019 in China: an age-period-cohort analysis. BMC Public. Health 22, 1351. https://doi.org/10.1186/s12889-022-13688-7 (2022).
Wong, K. C. W. et al. Nasopharyngeal carcinoma: an evolving paradigm. Nat. Rev. Clin. Oncol. 18, 679–695. https://doi.org/10.1038/s41571-021-00524-x (2021).
Bhatia, A. & Burtness, B. Treating Head and Neck Cancer in the age of Immunotherapy: a 2023 Update. Drugs 83, 217–248. https://doi.org/10.1007/s40265-023-01835-2 (2023).
Wang, B. C. et al. The efficacy and safety of PD-1/PD-L1 inhibitors in patients with recurrent or metastatic nasopharyngeal carcinoma: a systematic review and meta-analysis. Oral Oncol. 104, 104640. https://doi.org/10.1016/j.oraloncology.2020.104640 (2020).
Even, C. et al. Phase II, Randomized Study of Spartalizumab (PDR001), an Anti-PD-1 antibody, versus Chemotherapy in patients with Recurrent/Metastatic nasopharyngeal Cancer. Clin. Cancer Res. 27, 6413–6423. https://doi.org/10.1158/1078-0432.Ccr-21-0822 (2021).
Chan, A. T. et al. 858O results of KEYNOTE-122: a phase III study of pembrolizumab (pembro) monotherapy vs chemotherapy (chemo) for platinum-pretreated, recurrent or metastatic (R/M) nasopharyngeal carcinoma (NPC). Ann. Oncol. 32, S786. https://doi.org/10.1016/j.annonc.2021.08.1268 (2021).
Tang, Z., Kang, B., Li, C., Chen, T. & Zhang, Z. GEPIA2: an enhanced web server for large-scale expression profiling and interactive analysis. Nucleic Acids Res. 47, W556–w560. https://doi.org/10.1093/nar/gkz430 (2019).
Gao, J. et al. Integrative analysis of complex cancer genomics and clinical profiles using the cBioPortal. Sci. Signal. 6, pl1. https://doi.org/10.1126/scisignal.2004088 (2013).
Cerami, E. et al. The cBio cancer genomics portal: an open platform for exploring multidimensional cancer genomics data. Cancer Discov. 2, 401–404. https://doi.org/10.1158/2159-8290.Cd-12-0095 (2012).
Yoshihara, K. et al. Inferring tumour purity and stromal and immune cell admixture from expression data. Nat. Commun. 4, 2612. https://doi.org/10.1038/ncomms3612 (2013).
Kanehisa, M., Furumichi, M., Sato, Y., Kawashima, M. & Ishiguro-Watanabe, M. KEGG for taxonomy-based analysis of pathways and genomes. Nucleic Acids Res. 51, D587–d592. https://doi.org/10.1093/nar/gkac963 (2023).
Subramanian, A. et al. Gene set enrichment analysis: a knowledge-based approach for interpreting genome-wide expression profiles. Proc. Natl. Acad. Sci. U S A 102, 15545–15550. https://doi.org/10.1073/pnas.0506580102 (2005).
Yu, G., Wang, L. G., Han, Y. & He, Q. Y. clusterProfiler: an R package for comparing biological themes among gene clusters. Omics 16, 284–287. https://doi.org/10.1089/omi.2011.0118 (2012).
Bagaev, A. et al. Conserved pan-cancer microenvironment subtypes predict response to immunotherapy. Cancer Cell. 39, 845–865. .e847 (2021).
Muendlein, H. I. & Poltorak, A. Flipping the switch from inflammation to cell death. Trends Immunol. 41, 648–651. https://doi.org/10.1016/j.it.2020.06.007 (2020).
Thorsson, V. et al. The immune landscape of cancer. Immunity 48, 812–830e814. https://doi.org/10.1016/j.immuni.2018.03.023 (2018).
Liberzon, A. et al. The Molecular signatures database (MSigDB) hallmark gene set collection. Cell. Syst. 1, 417–425. https://doi.org/10.1016/j.cels.2015.12.004 (2015).
Gocher, A. M., Workman, C. J. & Vignali, D. A. A. Interferon-γ: teammate or opponent in the tumour microenvironment? Nat. Rev. Immunol. 22, 158–172. https://doi.org/10.1038/s41577-021-00566-3 (2022).
Krueger, P. D. et al. Two sequential activation modules control the differentiation of protective T helper-1 (Th1) cells. Immunity 54, 687–701e684. https://doi.org/10.1016/j.immuni.2021.03.006 (2021).
Huang, I. H., Chung, W. H., Wu, P. C. & Chen, C. B. JAK-STAT signaling pathway in the pathogenesis of atopic dermatitis: an updated review. Front. Immunol. 13, 1068260. https://doi.org/10.3389/fimmu.2022.1068260 (2022).
O’Connor, V., Houtman, S. H., De Zeeuw, C. I., Bliss, T. V. & French, P. J. Eml5, a novel WD40 domain protein expressed in rat brain. Gene 336, 127–137. https://doi.org/10.1016/j.gene.2004.04.012 (2004).
Hu, S. et al. Inferring circadian gene regulatory relationships from gene expression data with a hybrid framework. BMC Bioinform. 24, 362. https://doi.org/10.1186/s12859-023-05458-y (2023).
Fricker, M. et al. A sputum 6-gene signature predicts future exacerbations of poorly controlled asthma. J. Allergy Clin. Immunol. 144, 51–60e11. https://doi.org/10.1016/j.jaci.2018.12.1020 (2019).
Mitamura, Y. et al. Spatial transcriptomics combined with single-cell RNA-sequencing unravels the complex inflammatory cell network in atopic dermatitis. Allergy 78, 2215–2231. https://doi.org/10.1111/all.15781 (2023).
Park, J. H. et al. Structural basis for ligand recognition and signaling of hydroxy-carboxylic acid receptor 2. Nat. Commun. 14, 7150. https://doi.org/10.1038/s41467-023-42764-8 (2023).
Kang, J. A. et al. Epigenetic regulation of Kcna3-encoding Kv1.3 potassium channel by cereblon contributes to regulation of CD4 + T-cell activation. Proc. Natl. Acad. Sci. U. S. A. 113, 8771–8776, doi: (2016). https://doi.org/10.1073/pnas.1502166113
Ran, Q. C. et al. Mining TCGA database for prognostic genes in head and neck squamous cell carcinoma microenvironment. J. Dent. Sci. 16, 661–667. https://doi.org/10.1016/j.jds.2020.09.017 (2021).
Liu, C. et al. Genetic correlation of crizotinib efficacy and resistance in ALK- rearranged non-small-cell lung cancer. Lung Cancer (Amsterd. Netherl.) 171, 18–25. https://doi.org/10.1016/j.lungcan.2022.07.011 (2022).
Corno, C. & Perego, P. KiSS1 in regulation of metastasis and response to antitumor drugs. Drug Resist. Updates. 42, 12–21. https://doi.org/10.1016/j.drup.2019.02.001 (2019).
Nagaoka, S. I. et al. ZGLP1 is a determinant for the oogenic fate in mice. Sci. (N. Y. N Y) 367 https://doi.org/10.1126/science.aaw4115 (2020).
Li, J. et al. Loss of Asxl2 leads to myeloid malignancies in mice. Nat. Commun. 8, 15456. https://doi.org/10.1038/ncomms15456 (2017).
Daou, S. et al. Monoubiquitination of ASXLs controls the deubiquitinase activity of the tumor suppressor BAP1. Nat. Commun. 9, 4385. https://doi.org/10.1038/s41467-018-06854-2 (2018).
Zhao, Z. et al. CARM1-mediated methylation of ASXL2 impairs tumor-suppressive function of MLL3/COMPASS. Sci. Adv. 8, eadd3339. https://doi.org/10.1126/sciadv.add3339 (2022).
Kwon, J., Lee, D. & Lee, S. A. BAP1 as a guardian of genome stability: implications in human cancer. Exp. Mol. Med. 55, 745–754. https://doi.org/10.1038/s12276-023-00979-1 (2023).
Park, U. H. et al. Reciprocal regulation of LXRα activity by ASXL1 and ASXL2 in lipogenesis. Biochem. Biophys. Res. Commun. 443, 489–494. https://doi.org/10.1016/j.bbrc.2013.11.124 (2014).
Acknowledgements
This work was supported by grants from the National Natural Science Foundation of China (82173144).
Author information
Authors and Affiliations
Contributions
QL and WHZ: Article writing, experimental design, data download and analysis; CPT: Doing experiments and data analysis;WBL and XJL: Experimental design, supervision, article revision, coordination.
Corresponding authors
Ethics declarations
Competing interests
The authors declare no competing interests.
Additional information
Publisher’s note
Springer Nature remains neutral with regard to jurisdictional claims in published maps and institutional affiliations.
Electronic supplementary material
Below is the link to the electronic supplementary material.
Rights and permissions
Open Access This article is licensed under a Creative Commons Attribution-NonCommercial-NoDerivatives 4.0 International License, which permits any non-commercial use, sharing, distribution and reproduction in any medium or format, as long as you give appropriate credit to the original author(s) and the source, provide a link to the Creative Commons licence, and indicate if you modified the licensed material. You do not have permission under this licence to share adapted material derived from this article or parts of it. The images or other third party material in this article are included in the article’s Creative Commons licence, unless indicated otherwise in a credit line to the material. If material is not included in the article’s Creative Commons licence and your intended use is not permitted by statutory regulation or exceeds the permitted use, you will need to obtain permission directly from the copyright holder. To view a copy of this licence, visit http://creativecommons.org/licenses/by-nc-nd/4.0/.
About this article
Cite this article
Liu, Q., Zhu, W., Tang, C. et al. Integrative analysis of ASXL family genes reveals ASXL2 as an immunoregulatory molecule in head and neck squamous cell carcinoma. Sci Rep 14, 31368 (2024). https://doi.org/10.1038/s41598-024-82815-8
Received:
Accepted:
Published:
Version of record:
DOI: https://doi.org/10.1038/s41598-024-82815-8








