Fig. 4
From: FN1 shapes the behavior of papillary thyroid carcinoma through alternative splicing of EDB region

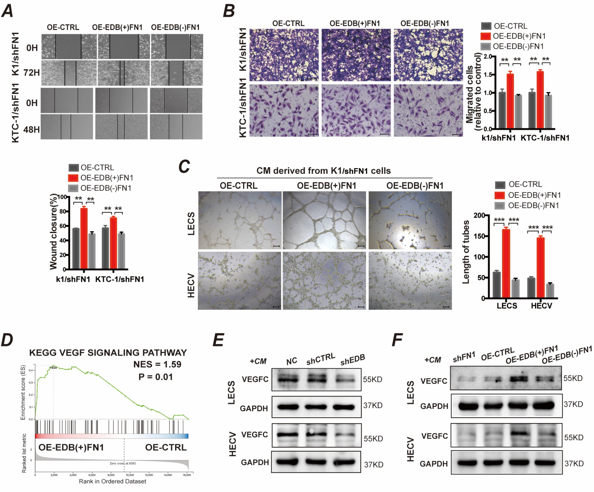
EDB(+)FN1 promotes migration, invasion and tube formation extracellularly via VEGF signaling pathway. (A, B) After overexpressing EDB(+)FN1 or EDB(−)FN1 in shFN1 cells, the migration and invasion ability examined by wound healing and transwell assays. (C) Representative images and quantifications of tube formation by LECS and HECV cultured with conditional medium (CM) collected from two isoforms EDB(+)FN1 and EDB(−)FN1 cells. Scale bars: 50 μm. (D) GSEA pathway enrichment plot showing significant upregulation of VEGF signaling pathway following EDB(+)FN1 overexpression in shFN1 cells. (E, F) Western blot analysis of VEGFC expression in LECS and HECV cells after co-culture with CM collected from the indicated PTC cells.