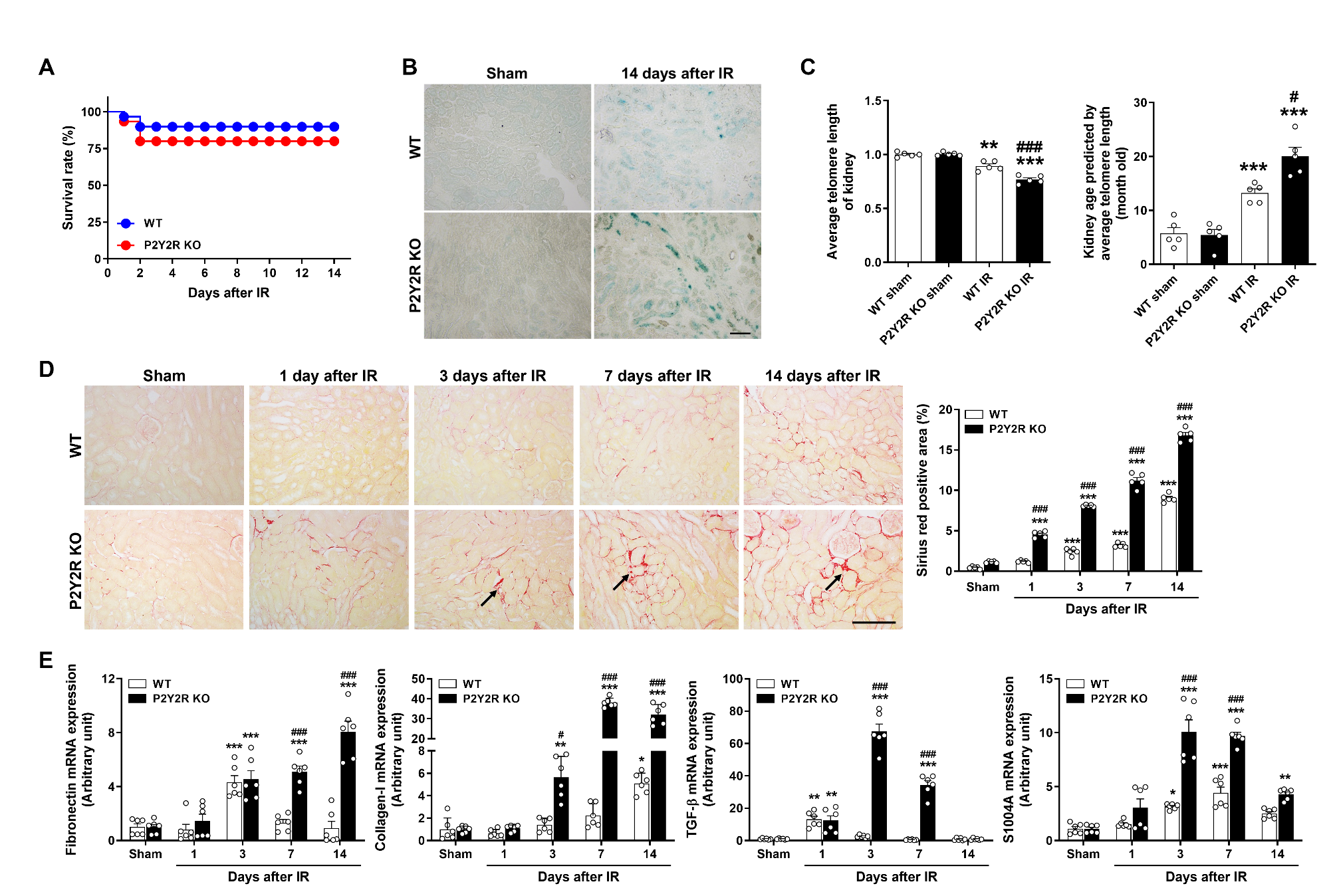
Fig. 2

P2Y2R deficiency accelerates renal aging and fibrosis during recovery after IR. Renal IR was subjected to WT and KO mice, and kidney tissues obtained from the mice 14 days after IR were accessed for staining and telomere analysis. (A) Mouse survival percentages in mice after renal IR (n = 12). (B) Representative images of senescence-associated β-galactosidase (SA-β-gal) staining in the kidney sections. (C) The average telomere length was determined by qPCR analysis, and the kidney age was estimated according to telomere length. (D) Picro-sirius red staining was performed in kidney sections (arrows indicate collagen accumulation), and fibrotic area was presented as percentages (%) by using ImageJ software. (E) Relative mRNA expression of fibronectin, collagen-1, transforming growth factor (TGF)-β, and S100 calcium-binding protein A4 (S100A4) was determined by real-time PCR analysis. Data are presented as mean ± SEM. *P < 0.05, **P < 0.01, ***P < 0.001 vs. WT sham group, #P < 0.05, ###P < 0.001 vs. respective WT IR group. Scale bar, 100 μm.