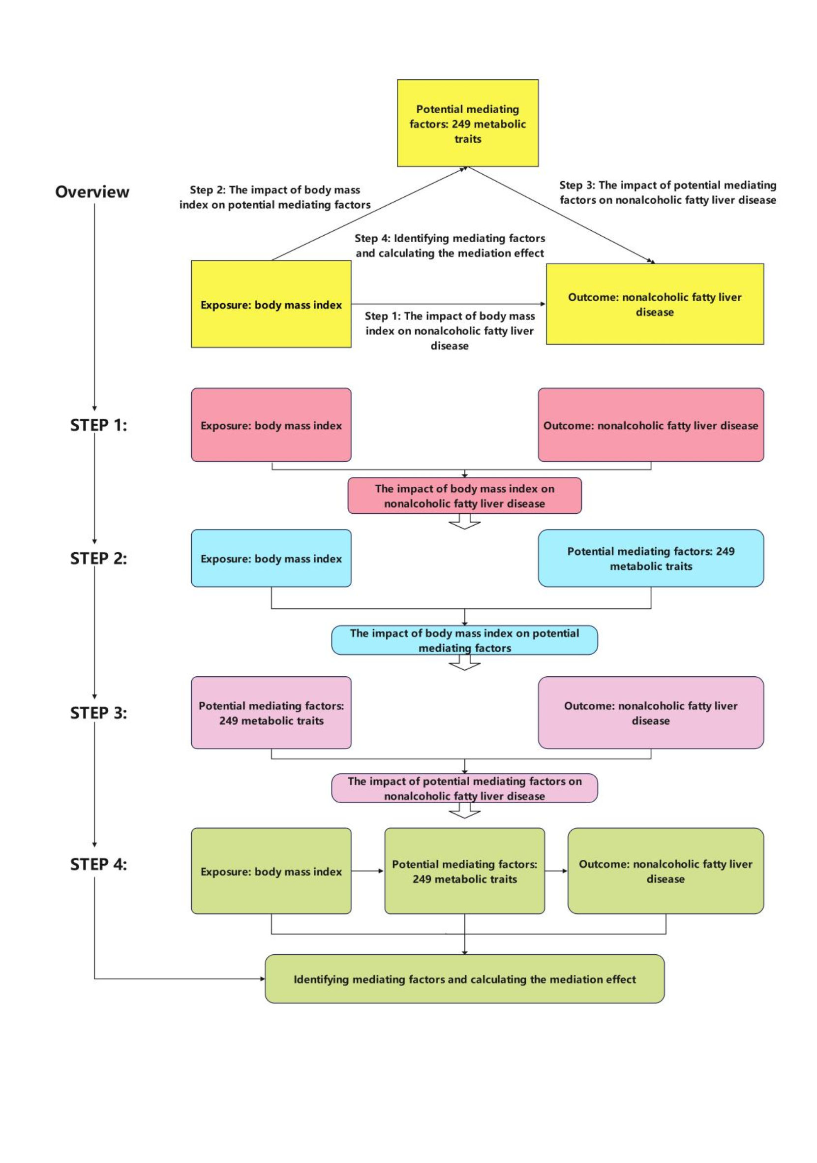
Fig. 1

Analysis process flowchart. The analytical process of this study consists of 4 key steps, as depicted in the figure. Step 1 examines the impact of body mass index (BMI) on nonalcoholic fatty liver disease. Step 2 investigates the relationship between BMI and potential mediating factors (249 metabolic traits). Step 3 explores how these potential mediating factors influence nonalcoholic fatty liver disease. Step 4 identifies the mediating factors and calculates the proportion of the mediating effect relative to the total effect.