Abstract
Background
Nonalcoholic fatty liver disease (NAFLD) is a growing global health concern linked to obesity.
Methods
This study employed a Mendelian randomization approach to explore the causal influence of BMI on metabolic biomarkers and the subsequent risk of NAFLD. We analyzed data from multiple sources, including 249 metabolic traits, to establish direct and mediating relationships among BMI, metabolic factors, and NAFLD risk.
Results
Our findings revealed a significant positive correlation between BMI and NAFLD across various datasets. We identified 176 metabolites associated with BMI, of which 106 were also linked to NAFLD. Importantly, 86 metabolites were found to mediate the relationship between BMI and NAFLD risk. Specifically, elevated levels of branched-chain amino acids, triglycerides, and certain cholesterol esters were notably associated with increased NAFLD risk, whereas changes in free cholesterol and phospholipid levels also played critical roles.
Conclusion
This study highlights the complex interactions between BMI, metabolic biomarkers, and NAFLD risk. By elucidating these relationships, we highlight potential targets for interventions aimed at reducing NAFLD incidence in populations with elevated BMI, ultimately contributing to improved metabolic health.
Similar content being viewed by others
Introduction
Nonalcoholic fatty liver disease (NAFLD) has become a prominent global health issue1,2,3, particularly as its prevalence continues to rise4,5. Body mass index (BMI), a key indicator of obesity, is increasingly recognized for its role in influencing NAFLD6. The pathogenesis of NAFLD is complex, and often involves dysregulated lipid metabolism7, insulin resistance8, and the gut microbiota8. This study seeks to delve into the causal relationship between BMI and metabolic biomarkers, specifically examining how these factors mediate the risk of developing NAFLD. NAFLD, traditionally defined by excluding factors such as significant alcohol consumption and viral hepatitis as causes of liver fat accumulation, contrasts with metabolic-associated fatty liver disease (MAFLD), which centers its diagnostic criteria on metabolic dysfunction, including obesity, insulin resistance, and type 2 diabetes9,10,11. Unlike NAFLD’s exclusion-based framework, MAFLD adopts an inclusive, pathogenesis-driven approach that better reflects the systemic nature of fatty liver disease. MAFLD has become increasingly accepted by researchers as a future direction of fatty liver research9,10. However, owing to data limitations, this study focused on NAFLD-related analyses, while future studies incorporating MAFLD criteria are warranted to provide deeper insights into the metabolic underpinnings of fatty liver disease. By utilizing Mendelian randomization (MR)12, we aim to provide a rigorous analysis that clarifies the connections among BMI, metabolic traits, and NAFLD risk. Our investigation aims not only to elucidate the biological mechanisms underlying this association but also aspires to highlight potential targets for interventions that could mitigate NAFLD risk in populations with elevated BMIs. Ultimately, understanding these intricate relationships is essential for improving metabolic health and addressing the growing burden of NAFLD.
Methods
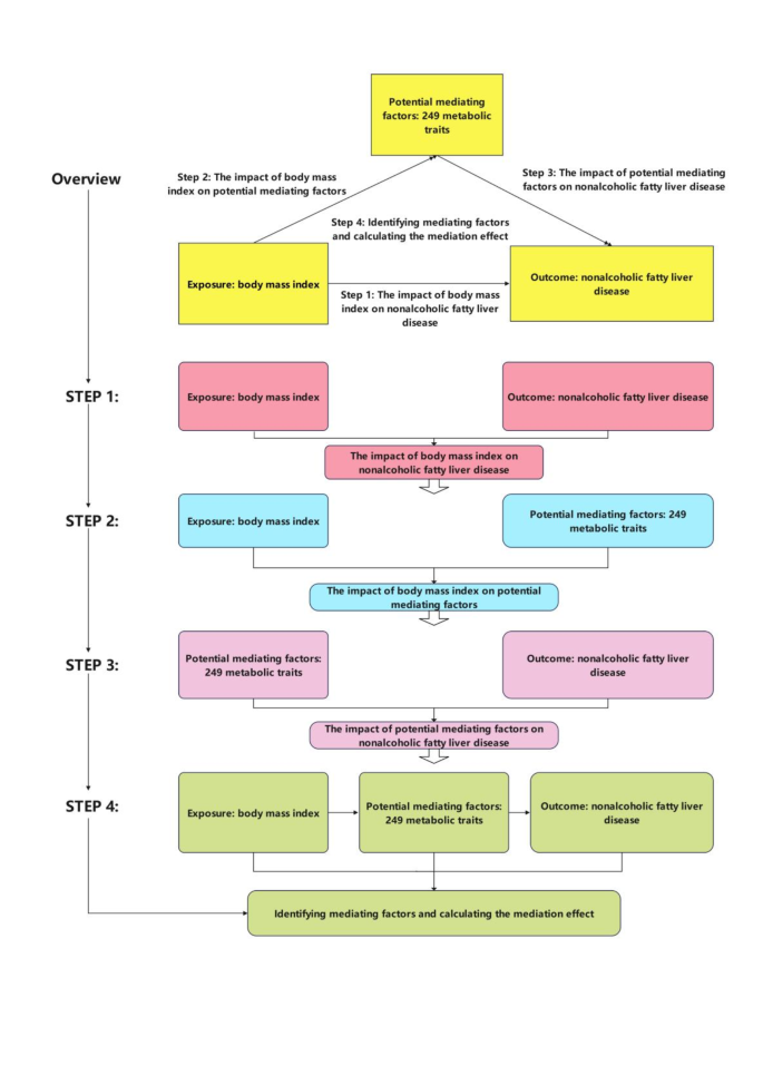
As illustrated in Fig. 1, the analytical procedure of this study comprises four key steps. First, the direct relationship between BMI and NAFLD was assessed. Second, the associations between 249 metabolic traits—which are thought to be potential mediating factors—and BMI were investigated. Third, the analysis evaluated how these metabolic factors affect NAFLD. Fourth, the analysis identified significant mediators and quantified their mediating effect in relation to the overall impact of BMI on NAFLD. In summary, our study seeks to offer a thorough understanding of the role of BMI and its mediators in relation to NAFLD.
Analysis process flowchart. The analytical process of this study consists of 4 key steps, as depicted in the figure. Step 1 examines the impact of body mass index (BMI) on nonalcoholic fatty liver disease. Step 2 investigates the relationship between BMI and potential mediating factors (249 metabolic traits). Step 3 explores how these potential mediating factors influence nonalcoholic fatty liver disease. Step 4 identifies the mediating factors and calculates the proportion of the mediating effect relative to the total effect.
Data sources
This investigation included 249 blood metabolites from a published study13, BMI data from four different sources, and NAFLD data from two different sources, with more information provided in Table 1. All data for this study were sourced from the FinnGen Biobank14 and the IEU OpenGWAS project15. Ethics committee approval was not required for this research, as the MR analysis used publicly available data from open-access databases and did not involve individual-level data.
Selection criteria for IVs
IVs, typically single nucleotide polymorphisms (SNPs), serve as proxies for exposure in MR studies to infer causality16. The selection of SNPs was based on multiple criteria, such as a clumping window of 10,000 kb to consider physical proximity, a strong linkage disequilibrium threshold (r2 < 0.001), and a genome-wide significance cutoff (p < 5 × 10− 8) to establish reliable associations with the exposure. In every analysis, SNPs that showed significant associations with the outcome (p < 5 × 10⁻⁸) were removed to reduce bias and maintain compliance with the assumptions of MR.
Statistical analysis
Owing to its superior performance compared with the weighted median and MR-Egger methods, the inverse-variance weighted (IVW) approach is the primary method for identifying causal linkages in this study. For the IVW approach to function effectively, horizontal pleiotropy must be either negligible or balanced17. Horizontal pleiotropy was assessed via the nonzero intercept-supporting MR-Egger method. To minimize the false discovery rate (FDR) during the multiple hypothesis testing process, we applied FDR adjustments18. We performed multivariable Mendelian randomization analyses with BMI and each of the 249 metabolites as exposures and NAFLD as the outcome. Heterogeneity was assessed via Cochran’s Q-test, whereas outliers were detected through the MR-PRESSO method. All the statistical analyses were carried out with R software (version 4.3.2) and the TwoSampleMR package19 (version 0.5.10).
Mediation analysis
We examined whether BMI-induced changes in blood metabolites could influence the risk of NAFLD by performing a two-step mediation MR analysis with 249 metabolites as potential mediators. Initially, we explored the relationships between BMI and 249 metabolites (β1). Next, we examined the associations between these metabolites and NAFLD (β2). We selected metabolites associated with both BMI and NAFLD as potential mediators and calculated their mediation impact (β1*β2) along with their percentage contribution to the overall effect of BMI on NAFLD.
Results
This study first explored the influence of BMI, derived from four different sources, on NAFLD using two distinct datasets, with the findings presented in Supplementary Tables 1–2. We found that BMI was positively associated with the risk of NAFLD across all analyses. We then assessed the impact of BMI from these four different sources on 249 metabolites, as shown in Supplementary Tables 3–6. To determine whether different BMI sources had similar effects on metabolite levels, we identified 159 metabolites associated with each of the four BMI sources on the basis of q values (Supplementary Table 7). We observed that the effects of BMI from different sources on these metabolites were consistent, with metabolite levels either increasing or decreasing in response to higher BMI, as indicated by pairwise comparisons of β-values.
Next, we investigated the relationships between 249 metabolic traits and NAFLD, using data from two separate sources, and the results are detailed in Supplementary Tables 8–9. We identified 79 metabolites that were linked to both NAFLD sources on the basis of q values, and the results are presented in Supplementary Table 10. Pairwise β value analysis comparing the effects of 79 metabolites on NAFLD from two different sources revealed consistent associations between changes in metabolite levels and the direction of NAFLD risk changes, with either all increases or all decreases.
By comparing the relationships between BMI, NAFLD, and metabolites from different sources, we found that varying BMI levels had similar effects on metabolites, while metabolites also had comparable effects on NAFLD across sources. To minimize overlap between exposures, mediating factors, and outcomes, we selected one representative BMI (id: ieu-a-835) and one NAFLD source (id: ebi-a-GCST90091033) for subsequent analyses. On the basis of the q values, we identified 176 metabolites associated with BMI (ID: ieu-a-835) as shown in Table 2. We also identified 106 metabolites linked to NAFLD (ID: ebi-a-GCST90091033), as detailed in Table 3. Our analysis revealed that BMI may influence NAFLD risk through 86 metabolites, as shown in Table 4. To provide a clearer representation of the effects of BMI on the 249 metabolites and their influence on NAFLD, we visualized the results in Fig. 2.
The effects of body mass index (id: ieu-a-835) on 249 metabolic traits and 249 metabolic traits on nonalcoholic fatty liver disease (id: ebi-a-GCST90091033). We visualized the effects of body mass index (id: ieu-a-835) on 249 metabolic traits and 249 metabolic traits on nonalcoholic fatty liver disease (id: ebi-a-GCST90091033). The outermost boundary of this circular heatmap consists of the names of 249 metabolites and their corresponding IDs. As shown in the legend, the outer two rings represent the beta values from the IVW method for BMI on each metabolite, and the beta values from the IVW method for each metabolite on NAFLD (from outer to inner). The innermost two rings represent the p-values from the IVW method for BMI on each metabolite, and the p-values from the IVW method for each metabolite on NAFLD (from outer to inner). All analyses were performed using a two-step Mendelian randomization approach. IVW: Inverse Variance Weighted method; q_value: The P value post FDR method (Benjamini and Hochberg) corrected; BMI: body mass index; NAFLD: nonalcoholic fatty liver disease.
As shown in Supplementary Table 11, we conducted multivariable Mendelian randomization analyses, treating BMI and each of the 249 metabolites as exposures and NAFLD as the outcome in separate analyses. On the basis of the results of the multivariable analyses, we identified 101 metabolites that may serve as mediators in the relationship between BMI and NAFLD, as summarized in Supplementary Table 12. The original article13 categorized these 249 metabolites into ten groups, with the classification details available in Table S4 of their paper.
The effects of BMI on amino acids and NAFLD risk
This study examined the total number of branched-chain amino acids and nine distinct amino acids. We found that BMI was associated with eight variables, as shown in Table 2. We found that four amino acids are associated with NAFLD, namely valine levels (β = 0.490, p = 0.0108), leucine levels (β = 0.768, p = 0.000148), alanine levels (β = 0.336, p = 0.00614), and the aggregate concentration of branched-chain amino acids (β = 0.616, p = 0.0133); further information is provided in Table 3. By screening metabolites associated with both BMI and NAFLD, we identified three amino acids—valine levels (22.4%), leucine levels (26.48%), and the aggregate concentration of branched-chain amino acids (25.51%)—that mediate the relationship between BMI and NAFLD; further information is provided in Table 4.
The effects of BMI on cholesteryl ester levels and NAFLD risk
We identified a significant correlation between BMI and 21 of the 32 cholesterol ester levels analyzed in our study, as illustrated in Table 2. Additionally, as shown in Table 3, our study revealed that 15 cholesterol ester levels are associated with NAFLD. Furthermore, Table 4 indicates that 11 of these cholesterol ester levels mediate the relationship between BMI and NAFLD risk, with the mediated proportion of risk ranging from 4.64 to 12.71%.
The effects of BMI on free cholesterol levels and NAFLD risk
We identified a significant correlation between BMI and 26 of the 32 free cholesterol levels analyzed in our study, as illustrated in Table 2. Additionally, as shown in Table 3, our study revealed that 13 free cholesterol levels are associated with NAFLD. Furthermore, Table 4 indicates that 12 of these free cholesterol levels mediate the relationship between BMI and NAFLD risk, with the mediated proportion of risk ranging from 5.34 to 8.74%.
The effects of BMI on cholesterol levels and NAFLD risk
We identified a significant correlation between BMI and 27 of the 35 cholesterol levels analyzed in our study, as illustrated in Table 2. Additionally, as shown in Table 3, our study revealed that 14 cholesterol levels are associated with NAFLD. Furthermore, Table 4 indicates that 12 of these cholesterol levels mediate the relationship between BMI and NAFLD risk, with the mediated proportion of risk ranging from 3.20 to 11.62%.
The effects of BMI on particle concentrations or sizes and NAFLD risk
As indicated in Table 2, our analysis revealed a significant association between BMI and 12 particles from three different particle sizes and 18 particle concentrations examined in this study. Additionally, as shown in Table 3, our study revealed that 8 particle concentrations and sizes are associated with NAFLD. Furthermore, Table 4 indicates that 6 particle concentrations and sizes mediate the relationship between BMI and NAFLD risk, with the mediated proportion of risk ranging from 5.36 to 9.22%.
The effect of BMI on triglyceride levels and NAFLD risk
We identified a significant correlation between BMI and 28 of the 32 triglyceride levels analyzed in our study, as illustrated in Table 2. Additionally, as shown in Table 3, our study revealed that 22 triglyceride levels are associated with NAFLD. Furthermore, Table 4 indicates that 21 of these triglyceride levels mediate the relationship between BMI and NAFLD risk, with the mediated proportion of risk ranging from 4.17 to 11.91%.
The effects of BMI on phospholipid levels and NAFLD risk
We identified a significant correlation between BMI and 24 of the 37 phospholipid levels analyzed in our study, as illustrated in Table 2. Additionally, as shown in Table 3, our study revealed that 14 phospholipid levels are associated with NAFLD. Furthermore, Table 4 indicates that 11 of these phospholipid levels mediate the relationship between BMI and NAFLD risk, with the mediated proportion of risk ranging from 5.89 to 15.42%.
The effects of BMI on total lipid levels and NAFLD risk
We identified a significant correlation between BMI and 11 of the 18 total lipid levels analyzed in our study, as illustrated in Table 2. Additionally, as shown in Table 3, our study revealed that 5 total lipid levels are associated with NAFLD. Furthermore, Table 4 indicates that 3 of these total lipid levels mediate the relationship between BMI and NAFLD risk, with the mediated proportion of risk ranging from 7.80 to 8.93%.
The effects of BMI on fatty acid levels and NAFLD risk
We identified a significant correlation between BMI and 12 of the 18 fatty acid levels analyzed in our study, as illustrated in Table 2. Additionally, as shown in Table 3, our study revealed that 8 fatty acid levels are associated with NAFLD. Furthermore, Table 4 indicates that 5 of these fatty acid levels mediate the relationship between BMI and NAFLD risk, with the mediated proportion of risk ranging from 5.90 to 12.95%.
The effects of BMI on other metabolites and NAFLD risk
The research incorporated 14 additional metabolites, which included two ketone bodies, acetate, acetone, albumin, and creatinine, along with three apolipoproteins and four metabolites associated with glycolysis, as well as glycoprotein acetyls. We found that BMI was associated with seven of these variables, as illustrated in Table 2. Additionally, as shown in Table 3, our study revealed that 3 of these variables, are associated with NAFLD. Furthermore, Table 4 indicates that albumin levels (-9.69%) and apolipoprotein A1 level (6.75%) mediate the relationship between BMI and NAFLD risk.
Discussion
Our study highlights the impact of BMI on various metabolic metabolites that may influence the risk of NAFLD, providing new insights into how BMI affects metabolic processes and NAFLD risk. Our analysis revealed that BMI influenced 176 out of the 249 metabolites included in our study, of which 106 were associated with NAFLD. Among these 106 metabolites, 86 mediate the relationship between BMI and increased risk of NAFLD. The findings of our study underscore the complexity of the relationships among BMI, metabolic biomarkers, and NAFLD risk. Notably, our identification of 86 metabolites that mediate the association between BMI and NAFLD highlights the critical role that metabolic pathways play in this context. The diverse nature of these metabolites suggests that the impact of BMI on NAFLD is not solely dependent on a single pathway, but rather reflects a multifaceted interplay among various biochemical processes. There are several mechanisms by which obesity increases the risk of NAFLD, potentially involving insulin resistance20, lipid metabolism abnormalities21, and changes in the gut microbiota20,22. This study focused on the role of metabolites, including lipids and amino acids, in the relationship between BMI and NAFLD and revealed that they play a significant role in this process.
NAFLD is characterized by excessive accumulation of triglycerides in the liver, and adipose tissue is a major source of triglycerides21,23,24. Therefore, obesity may lead to increased triglyceride levels, which subsequently promote the accumulation of triglycerides in the liver, representing a crucial pathway linking obesity and NAFLD. This finding is largely consistent with our findings; our study revealed that BMI is positively correlated with higher triglyceride levels in the blood, and that elevated triglyceride levels are associated with increased NAFLD risk. These findings suggest that BMI can influence certain triglyceride levels, thereby affecting the risk of NAFLD. It is noteworthy that while BMI affects triglyceride levels, it does not exert the same influence on all types of triglycerides; in fact, BMI is negatively correlated with certain specific triglyceride levels, such as triglyceride levels in large HDL. Nevertheless, our research indicates that BMI may influence the risk of NAFLD by affecting triglyceride levels. Our research underscores the importance of understanding the relationship between BMI and triglyceride levels in the context of NAFLD risk. By elucidating this connection, we highlight a potential target for interventions aimed at reducing NAFLD incidence linked to obesity.
Dysregulation of cholesterol metabolism also plays a significant role in the pathogenesis of NAFLD25,26. Previous studies have indicated that higher levels of HDL cholesterol serve as an independent protective factor against NAFLD, whereas LDL cholesterol and total cholesterol are associated with an increased risk of NAFLD27,28. An MR study also revealed a negative correlation between HDL cholesterol and the risk of NAFLD29. As shown in Supplementary Table 8, our study found that clinical LDL cholesterol levels (β= -0.116, p = 0.117) are not associated with NAFLD risk, while VLDL cholesterol levels (β = 0.213, p = 0.0112) are positively correlated with NAFLD risk, and HDL cholesterol levels (β= -0.179, p = 0.00138) are negatively correlated with NAFLD risk. Our study revealed that BMI has completely different effects on various types of cholesterol, such as HDL and VLDL; however, the influence of BMI on NAFLD through these cholesterol types is similar. Specifically, we observed that BMI can reduce HDL cholesterol levels, and lower HDL levels are associated with higher NAFLD risk, whereas BMI can increase VLDL levels, which are also linked to an elevated risk of NAFLD.
Many studies indicate that circulating levels of branched-chain amino acids (total branched-chain amino acids, isoleucine, leucine, and valine) are increased in NAFLD patients30,31,32,33. Our study found that the levels of branched-chain amino acids are positively correlated with NAFLD risk, regardless of whether considering total branched-chain amino acids (β = 0.616, p = 0.0133) or individual amino acids such as leucine (β = 0.768, p = 0.000148), isoleucine (β = 0.607, p = 0.0395), and valine (β = 0.490, p = 0.0108). Our study indicates that amino acids play a significant role in the association between BMI and increased NAFLD risk. Additionally, our study found that BMI is negatively correlated with albumin levels, whereas albumin levels are positively associated with NAFLD risk, indicating that BMI may reduce NAFLD risk by influencing albumin levels. In conclusion, our study demonstrated that BMI can influence the risk of NAFLD by affecting the levels of various metabolites, including amino acids, cholesterol, phospholipids, fatty acids, and albumin.
MAFLD represents a significant shift from the traditional concept of NAFLD, transitioning from a diagnosis based on excluding other liver diseases and focusing solely on hepatic fat accumulation to one that highlights metabolic health as the cornerstone of its pathogenesis34,35,36. Defined by the presence of metabolic dysfunction, such as obesity, type 2 diabetes, or insulin resistance, MAFLD also accommodates coexisting conditions such as mild alcohol consumption or viral hepatitis, offering an inclusive, pathogenesis-driven framework that captures the systemic nature of fatty liver disease. Owing to the limitations of our data source (which pertains to NAFLD), this study was unable to include cases of MAFLD. However, future research should prioritize MAFLD to better elucidate the pathophysiological mechanisms and clinical characteristics associated with metabolically driven fatty liver disease.
Compared to previous study37, our research offers significant advantages. We incorporated data from multiple sources, analyzing BMI from four different datasets and NAFLD from two independent sources, which enhances the robustness and generalizability of our findings. Another key strength of our study is the use of Mendelian randomization, which enabled us to include a larger sample size, enhancing statistical power. These factors collectively strengthen the value and novelty of our study in understanding the complex mechanisms linking BMI to NAFLD risk. This study has several inherent limitations. First, the findings may not be applicable to populations outside of Europe, as the data predominantly originated from European cohorts. Second, owing to constraints in the data, we were unable to conduct subgroup analyses on the basis of age and sex. Third, data limitations hindered our ability to distinguish the relationships between BMI and metabolites, as well as NAFLD; specifically, we could not determine whether the risk of NAFLD or the levels of certain metabolites decrease and then subsequently increase with increasing BMI.
Conclusion
This study elucidates the causal influence of BMI on metabolic biomarkers and the risk of NAFLD. Our findings indicate that BMI significantly affects various metabolites, which in turn mediate the risk of NAFLD, highlighting the intricate interplay between obesity and metabolic health. Understanding these relationships could inform targeted interventions to mitigate NAFLD risk associated with elevated BMI.
Data availability
All GWAS data used in this study are available in the IEU open GWAS project (https://gwas.mrcieu.ac.uk/) and the FinnGen Biobank (https://r10.risteys.finngen.fi/).
References
Powell, E. E., Wong, V. W. S. & Rinella, M. Non-alcoholic fatty liver disease. Lancet 397(10290), 2212–2224 (2021).
Cotter, T. G., & Rinella, M. Nonalcoholic fatty liver Disease 2020: the state of the Disease. Gastroenterology 158(7), 1851–1864 (2020).
Le, M. H. et al. Global incidence of non-alcoholic fatty liver disease: a systematic review and meta-analysis of 63 studies and 1,201,807 persons. J. Hepatol. 79(2), 287–295 (2023).
Wong, V. W. S., Ekstedt, M., Wong, G. L. H. & Hagström, H. Changing epidemiology, global trends and implications for outcomes of NAFLD. J. Hepatol. 79(3), 842–852 (2023).
Riazi, K. et al. The prevalence and incidence of NAFLD worldwide: a systematic review and meta-analysis. Lancet Gastroenterol. Hepatol. 7(9), 851–861 (2022).
Pang, Q. et al. Central obesity and nonalcoholic fatty liver disease risk after adjusting for body mass index. World J. Gastroenterol. WJG. 21(5), 1650 (2015).
Deprince, A., Haas, J. T. & Staels, B. Dysregulated lipid metabolism links NAFLD to cardiovascular disease. Mol. Metabolism. 42, 101092 (2020).
Buzzetti, E., Pinzani, M. & Tsochatzis, E. A. The multiple-hit pathogenesis of non-alcoholic fatty liver disease (NAFLD). Metabolism 65(8), 1038–1048 (2016).
Demirtas, C. O. & Yilmaz, Y. Metabolic-associated fatty liver disease: time to integrate ground-breaking new terminology to our clinical practice? Hepatol. Forum. 1(3), 79–81 (2020).
Eslam, M. et al. A new definition for metabolic dysfunction-associated fatty liver disease: an international expert consensus statement. J. Hepatol. 73(1), 202–209 (2020).
Eslam, M. et al. Defining paediatric metabolic (dysfunction)-associated fatty liver disease: an international expert consensus statement. Lancet Gastroenterol. Hepatol. 6(10), 864–873 (2021).
Emdin, C. A., Khera, A. V., Kathiresan, S. Mendelian Randomization. JAMA ;318(19):1925–1926. (2017).
Richardson, T. G. et al. Characterising metabolomic signatures of lipid-modifying therapies through drug target mendelian randomisation. PLoS Biol. 20(2), e3001547 (2022).
Yang, X. J. et al. Epidemiological study: correlation between diet habits and constipation among elderly in Beijing region. World J. Gastroenterol. 22(39), 8806–8811 (2016).
Holma, R., Hongisto, S-M., Saxelin, M. & Korpela, R. Constipation is relieved more by rye bread than wheat bread or laxatives without increased adverse gastrointestinal effects1,2. J. Nutr. 140(3), 534–541 (2010).
Davey Smith, G. & Hemani, G. Mendelian randomization: genetic anchors for causal inference in epidemiological studies. Hum. Mol. Genet. 23(R1), R89–R98 (2014).
Hartwig, F. P., Davey Smith, G. & Bowden, J. Robust inference in summary data mendelian randomization via the zero modal pleiotropy assumption. Int. J. Epidemiol. 46(6), 1985–1998 (2017).
Glickman, M. E., Rao, S. R. & Schultz, M. R. False discovery rate control is a recommended alternative to Bonferroni-type adjustments in health studies. J. Clin. Epidemiol. 67(8), 850–857 (2014).
Hemani, G. et al. The MR-Base platform supports systematic causal inference across the human phenome. Elife 7, e34408 (2018).
Lau, L. H. S., Wong, S. H. & Microbiota Obesity and NAFLD. In: (ed Yu, J.) Obesity, Fatty Liver and Liver Cancer. Singapore: Springer Singapore; 111–125. (2018).
Alves-Bezerra, M. & Cohen, D. E. Triglyceride metabolism in the liver. Compr. Physiol. 8(1), 1 (2017).
Canfora, E. E., Meex, R. C. R., Venema, K. & Blaak, E. E. Gut microbial metabolites in obesity, NAFLD and T2DM. Nat. Rev. Endocrinol. 15(5), 261–273 (2019).
Gentile, C. L. et al. The role of visceral and subcutaneous adipose tissue fatty acid composition in liver pathophysiology associated with NAFLD. Adipocyte 4(2), 101–112 (2015).
Fabbrini, E., Sullivan, S. & Klein, S. Obesity and nonalcoholic fatty liver disease: biochemical, metabolic, and clinical implications. Hepatology 51(2), 679–689 (2010).
Arguello, G., Balboa, E., Arrese, M. & Zanlungo, S. Recent insights on the role of cholesterol in non-alcoholic fatty liver disease. Biochim. et Biophys. Acta (BBA) - Mol. Basis Dis. 1852(9), 1765–1778 (2015).
Enjoji, M., Yasutake, K., Kohjima, M. & Nakamuta, M. Nutrition and nonalcoholic fatty liver disease: the significance of cholesterol. Int. J. Hepatol. 2012(1), 925807 (2012).
Wang, X. J. & Malhi, H. Nonalcoholic fatty liver disease (Japanese Version). Ann. Intern. Med. 169(9), JITC65–JITC80 (2018).
Amor, A. J. & Perea, V. Dyslipidemia in nonalcoholic fatty liver disease. Curr. Opin. Endocrinol. Diabetes Obes. 26(2), 103–108 (2019).
Xie, J. et al. The associations between modifiable risk factors and nonalcoholic fatty liver disease: a comprehensive mendelian randomization study. Hepatology 77(3), 949–964 (2023).
Kalhan, S. C. et al. Plasma metabolomic profile in nonalcoholic fatty liver disease. Metabolism 60(3), 404–413 (2011).
Gaggini, M. et al. Altered amino acid concentrations in NAFLD: impact of obesity and insulin resistance. Hepatology 67(1), 145–158 (2018).
Goffredo, M. et al. A branched-chain amino acid-related metabolic signature characterizes obese adolescents with non-alcoholic fatty liver disease. Nutrients 9(7), 642 (2017).
Hasegawa, T. et al. Changed amino acids in NAFLD and liver fibrosis: a large cross-sectional study without influence of insulin resistance. Nutrients 12(5), 1450 (2020).
Eslam, M. et al. Metabolic (dysfunction)-associated fatty liver disease in individuals of normal weight. Nat. Rev. Gastroenterol. Hepatol. 19(10), 638–651 (2022).
Eslam, M., Fan, J-G. & Mendez-Sanchez, N. Non-alcoholic fatty liver disease in non-obese individuals: the impact of metabolic health. Lancet Gastroenterol. Hepatol. 5(8), 713–715 (2020).
MH Z. MAFLD: what is different from NAFLD? Clinical and Molecular Hepatology. (2022).
Pang, Y. et al. Adiposity, metabolomic biomarkers, and risk of nonalcoholic fatty liver disease: a case-cohort study. Am. J. Clin. Nutr. 115(3), 799–810 (2022).
Acknowledgements
Special thanks to the UK Biobank, the FinnGen Biobank, and the IEU open GWAS project developed by The MRC Integrative Epidemiology Unit (IEU) at the University of Bristol.
Funding
None.
Author information
Authors and Affiliations
Contributions
The study was designed by Wenwen Yang and Zhaoqiang Yin. Statistical analyses were performed by Yanjiang Yang, Zhaoqiang Yin, Bo Wang, and Wenwen Yang. The manuscript was written by Yanjiang Yang, Zhaoqiang Yin, Bo Wang, and Wenwen Yang. All authors contributed to the interpretation of data and commented on the manuscript. All authors read and approved the manuscript.
Corresponding authors
Ethics declarations
Ethical approval
Ethics committee approval was not required for this study, as the analysis utilized publicly available data from open-access databases, and no individual-level data was involved.
Competing interests
The authors declare no competing interests.
Additional information
Publisher’s note
Springer Nature remains neutral with regard to jurisdictional claims in published maps and institutional affiliations.
Electronic supplementary material
Below is the link to the electronic supplementary material.
Rights and permissions
Open Access This article is licensed under a Creative Commons Attribution-NonCommercial-NoDerivatives 4.0 International License, which permits any non-commercial use, sharing, distribution and reproduction in any medium or format, as long as you give appropriate credit to the original author(s) and the source, provide a link to the Creative Commons licence, and indicate if you modified the licensed material. You do not have permission under this licence to share adapted material derived from this article or parts of it. The images or other third party material in this article are included in the article’s Creative Commons licence, unless indicated otherwise in a credit line to the material. If material is not included in the article’s Creative Commons licence and your intended use is not permitted by statutory regulation or exceeds the permitted use, you will need to obtain permission directly from the copyright holder. To view a copy of this licence, visit http://creativecommons.org/licenses/by-nc-nd/4.0/.
About this article
Cite this article
Wang, B., Yang, Y., Yin, Z. et al. The causal impact of body mass index on metabolic biomarkers and nonalcoholic fatty liver disease risk. Sci Rep 15, 10314 (2025). https://doi.org/10.1038/s41598-024-84165-x
Received:
Accepted:
Published:
Version of record:
DOI: https://doi.org/10.1038/s41598-024-84165-x




