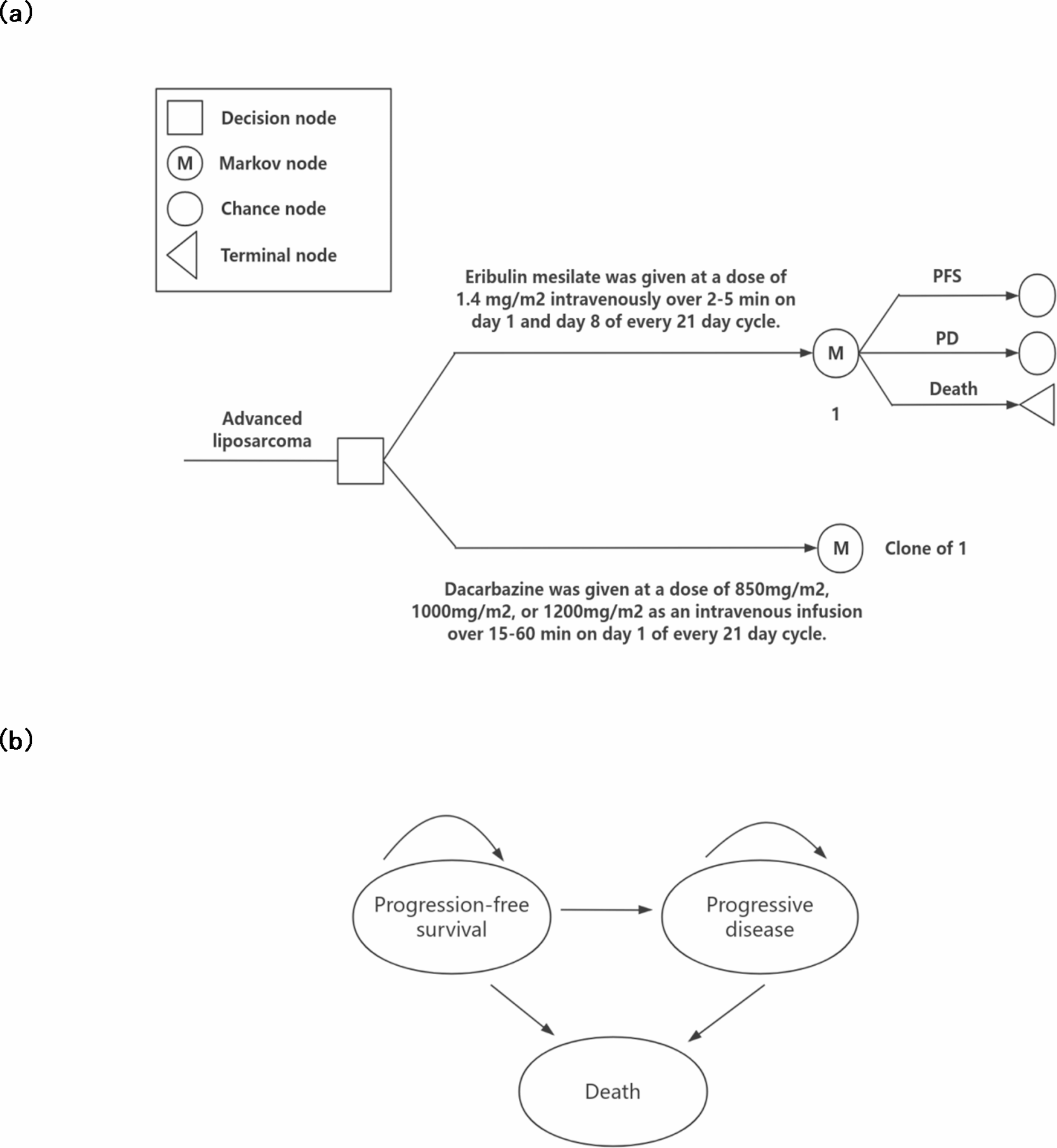
Fig. 1
From: Cost-effectiveness analysis of eribulin versus dacarbazine in patients with advanced liposarcoma

Markov model of advanced liposarcoma. (a) Markov model for comparing two treatment strategies for advanced liposarcoma. (b) Three transitional health states.