Abstract
Diacylglycerol kinases (DGKs) phosphorylate diacylglycerol to generate phosphatidic acid, which plays important roles in intracellular signal transduction. DGKα is reportedly associated with progression of tumors, including hepatocellular carcinomas, but its relationship with liver regeneration has not been examined. The purpose of this research is to elucidate the role of DGKα in liver regeneration. Here, we provide a detailed examination of C57BL/6 wild-type and DGKα knockout (KO) mice subjected to 70% partial hepatectomy (70% PH) modeling, including survival rates, hematological marker and gene expression levels, and histological analyses of factors related to liver regeneration. Following 70% PH, DGKα KO mice produce higher levels of hepatobiliary enzymes and have a higher incidence of jaundice compared with wild-type mice, with a death rate of ~ 40%. Furthermore, they exhibit impaired glycogen and lipid consumption, low liver energy charge, and hepatocyte hypertrophy disorder, accompanied by significantly reduced liver expression of proliferating cell nuclear antigen and cyclin D. We conclude that DGKα is a key molecule in the post-PH liver regeneration process and may have potential as a therapeutic target for the acceleration of liver regeneration.
Similar content being viewed by others
Introduction
Hepatectomy is one of the most curative treatments for liver tumors1, but some cases require the surgeon to approach or exceed the resection boundary to achieve curative resection. One factor that contributes to the occurrence of postoperative liver failure is the ratio of residual liver to whole liver2. If the residual liver is inadequate for safe resection, a preoperative liver regeneration strategy, such as percutaneous transhepatic portal vein embolization or associating liver partial partition and portal vein ligation for staged hepatectomy (ALPPS), is needed to lower the risk of postoperative liver failure3,4. Therefore, elucidation of the mechanisms of liver regeneration is a crucial task.
Diacylglycerol kinases (DGKs) phosphorylate diacylglycerol (DAG) to generate phosphatidic acid (PA), which plays important roles in intracellular signal transduction. Ten human DGK isozymes have been identified (α–к)5, among which DGKα is involved in the growth of certain carcinomas6, including hepatocellular carcinoma (HCC)7,8. Human clinical data show that high DGKα expression in HCC tissues is associated with poor prognosis7. In a previous study, we demonstrated that DGKα inhibition has potential as a dual therapy for HCC, providing inhibition of tumor growth and enhancement of anti-tumor immunity9.
These findings indicate that DGKα is involved in the proliferation and progression of malignant tumor cells, including hepatocytes with malignant transformation. Furthermore, the process of liver regeneration requires the intensely proliferative behavior of benign hepatocytes10. Taken together, we hypothesize a role for DGKα in the process of liver regeneration. In this study, we elucidate this role of DGKα, providing support for the development of liver regeneration therapies.
Results
High mortality and elevated liver enzymes following 70% partial hepatectomy (70% PH) in DGKα knockout (KO) mice
Levels of DGKα mRNA in wild-type mice declined directly after 70% PH, but returned to pre-hepatectomy levels by day 7, indicative of complete liver regeneration (Fig. 1A). At day 1 post 70% PH, DGKα KO mice exhibited significant decreases in the mRNA levels of two enzymes related to PA production, namely phospholipase D1 (PLD1) and acylglycerol-3-phosphate O-acyltransferase 1 (AGPAT1), compared with wild-type mice (Fig. 1B). DGKα KO mice began dying on postoperative day 1, with a death rate of ~ 40% by postoperative day 7 (Fig. 1C). There were significant between-group differences in the liver regeneration rate on postoperative days 2 and 4 (Fig. 1D). Serum levels of hematological markers, namely, alkaline phosphatase (ALP), alanine aminotransferase (ALT), D-bilirubin tended to be significantly higher and albumin tended to be lower in the DGKα KO group than the wild-type group within 7 days post PH. The incidence of jaundice was also significantly higher in the DGKα KO group than in the wild-type group at 16 h and at day 1 post PH (Fig. 1E). Serum levels of aspartate aminotransferase (AST) and total bile acid (TBA) were also measured, each of which tended to be significantly higher in the DGKα KO group than in the wild-type group within 7 days post PH (Supplementary Fig. 1).
High mortality and high biliary enzymes in DGKαKO mice following 70% PH. (A) qPCR analysis of mRNA levels of DGKα in wild-type mice over 7 days post 70% PH. (B) qPCR analysis of mRNA levels of PLD1 and AGPAT1 on day 1 post 70% PH or sham operation in wild-type and DGKα KO mice. (C, D) Survival rate (C) and liver regeneration rate (D) over 7 days post 70% PH in wild-type and DGKα KO mice. (E) Levels of ALP, ALT, D-bilirubin, and albumin, and incidence rate of jaundice over 7 days post 70% PH in wild-type and DGKα KO mice. Data in (A, B) presented as means ± standard error; data in (D, E) presented as medians, first and third quartiles, minimum and maximum values. *P < 0.05, **P < 0.01. FLR/BW, ratio of future liver remnant to body weight.
Impaired glycogen utilization and increased insulin resistance following 70% PH in DGKα KO mice
We confirmed that DGKαKO mice died later than day 1, so we could eliminate the dead mice. There would be a risk of selection bias if analysis were performed at a later phase, and the data obtained at a later phase may reflect secondary or tertiary events, so the analysis was performed at an earlier phase. Histological periodic acid-Schiff (PAS) staining analysis of liver sections at 8 h post PH revealed strong glycogen deposition, especially in zone 1, in DGKα KO mice, in contrast to the appearance of glycogen consumption in wild-type mice (Fig. 2A). Quantitative analysis confirmed that the rate of glycogen-positive staining was significantly higher in DGKα KO mice (Fig. 2B). Furthermore, the ratio of triglycerides (TG) to high-density lipoprotein (HDL)-cholesterol at 8 h post PH was significantly higher in DGKα KO mice (Fig. 2C). We also observed that, in the absence of preoperative fasting, blood glucose levels over the course of day 1 post PH were significantly higher in DGKα KO mice than in wild-type mice. Conversely, preoperative fasting resulted in significantly lower blood glucose levels in DGKα KO mice relative to those in wild-type mice (Fig. 2D). However, the mRNA levels of seven enzymes related to glycolysis or gluconeogenesis in liver tissue samples showed no significant between-group differences at 8 or 16 h post PH (Fig. 2E). Taken together, our findings indicated that DGKα KO mice exhibit impaired glycogen utilization and increased insulin resistance following 70% PH.
Impaired glycogen utilization and increased insulin resistance in DGKαKO mice following 70% PH. (A) Representative histological PAS staining of liver tissue sections in wild-type (wild) and DGKα KO mice at 8 h post 70% PH. Magnification: 40 × . (B) Rate of PAS staining-positivity under high-power field (4HPF) at 8 h post 70% PH. (C) Ratio of TG to HDL-cholesterol at 8 h post 70% PH or sham operation in wild-type and DGKα KO mice. (D) Time course of blood glucose (BS) levels on day 1 post 70% PH, with or without pre and postoperative fasting. (E) qPCR analysis of mRNA levels of seven enzymes related to glycolysis or gluconeogenesis in liver tissue samples at 8 and 16 h post 70% PH or sham operation in wild-type and DGKα KO mice. Data presented as mean ± standard error; *P < 0.05, **P < 0.01.
Lipid microdroplet deposition and impaired lipid consumption following 70% PH in DGKα KO mice
The DGKα KO mouse liver had the macroscopic appearance and yellow color indicative of stored lipids on days 1 or 2 following 70% PH (Fig. 3A). Histological analysis of hematoxylin and eosin (HE)-stained liver tissue sections at 24 h post PH revealed that, compared with the scattered deposition of lipid macrodroplets in wild-type mice, DGKα KO mice showed diffuse deposition of lipid microdroplets (Fig. 3B). In oil red O staining analysis, the total positive-staining area under high power field (HPF) observation was significantly higher in DGKα KO mice (Fig. 3C, 3D). While the proportion of mice with high-density lipid microdroplet deposition was significantly higher in the DGKα KO group, the deposition of lipid macrodroplets at different densities did not differ between the two groups (Fig. 3E). High levels of all hepatobiliary enzymes and hypoalbuminemia were correlated with high-density lipid microdroplet deposition in both wild-type and DGKα KO mice at days 1 or 2 post PH (Fig. 3F). By contrast, low-density lipid macrodroplet deposition was associated with high hepatobiliary enzyme levels and hypoalbuminemia in both groups (Fig. 3G). In quantitative real-time PCR (qPCR) analysis of liver tissue samples, the mRNA levels of enzymes related to lipid consumption, namely carnitine palmitoyl transferase 1 (CPT1a), hydroxyacyl-CoA dehydrogenase subunit alpha (Hadha), and hydroxyacyl-CoA dehydrogenase subunit beta (Hadhb), were significantly decreased in DGKα KO mice compared with those in wild-type mice at 16 h or at day 1 post PH (Supplementary Fig. 2A). Similar trends were observed for other lipid consumption markers at day 1 post PH: long-chain acyl-CoA synthetase (ACSL), short-chain acyl-CoA synthetase (ACSS), carnitine-acylcarnitine translocase (CACT), acyl-CoA dehydrogenase (ACAD), middle-chain acyl-CoA dehydrogenase (MCAD), short-chain acyl-CoA dehydrogenase (SCAD), and middle-chain acyl-CoA synthetase (ACSM) (Supplementary Fig. 2B). Conversely, the mRNA levels of enzymes related to lipid accumulation, namely stearyl coenzyme A desaturase enzyme 1 (Scd1), acetyl-CoA carboxylase alpha (Acaca), and fatty acid synthase (Fasn), were significantly increased in DGKα KO mice post PH (Supplementary Fig. 2A). Taken together, these findings indicated that DGKα KO mice exhibit increased lipid accumulation and impaired lipid consumption followed 70% PH. The serum levels of triglyceride (TG), high-density-lipoprotein cholesterol (HDL-cho), and low-density-lipoprotein cholesterol (LDL-cho) were measured, with each value tending to be higher in DGKαKO mice in the early phase after 70% PH (Supplementary Fig. 1).
Impaired lipid utilization in DGKαKO mice following 70% PH. (A) Representative images of macroscopic findings of remnant liver in the wild-type (wild) and DGKα KO groups at 24 h post 70% PH. (B, C) Representative images of HE (B) and oil red O (C) staining of liver tissue sections showing lipid droplets at 24 h post 70% PH in the two groups. Magnification: × 200. (D) Total area of oil red O positive staining per 6 HPF area at 24 h post 70% PH in the two groups. (E) Proportions of lipid microdroplet and macrodroplet deposition at days 1 or 2 post 70% PH in the two groups. (F, G) Relationships between the density of lipid microdroplet deposition (F) or lipid macrodroplet deposition (G) and hepatobiliary enzyme and albumin levels at days 1 or 2 post 70% PH in the two groups. Data presented as mean ± standard error; *P < 0.05, **P < 0.01.
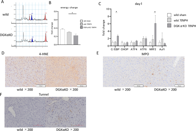
Impaired energy charge and increased oxidative stress markers following 70% PH in DGKα KO mice
High-performance liquid chromatography (HPLC) analysis of remnant liver tissues showed low ATP and ADP values, and high AMP values, in DGKα KO mice relative to those in wild-type mice (Fig. 4A), revealing a significant impairment in energy charge in DGKα KO mice at 24 h post PH (Fig. 4B). Of six oxidative stress markers that were tested, the mRNA levels of two were significantly higher in DGKα KO mice than in wild-type mice at 24 h post PH (Fig. 4C). In addition to this, the nitric oxide synthase (NOS) gene was expressed more highly in DGKαKO mice after PH (Supplementary Fig. 3A). Histological analysis of liver tissue sections of DGKα KO mice showed positive staining for 4-hydroxy-2-nonenal (4-HNE) and myeloperoxidase (MPO) in the cytoplasm of hepatocytes and nonparenchymal cells, respectively (Fig. 4D, 4E). Terminal deoxynucleotidyl transferase dUTP nick end labeling (TUNEL) staining of liver tissue sections provided evidence of apoptosis in nonparenchymal areas that appeared to be sinusoids in DGKα KO mice (Fig. 4F).
Impaired energy charge and increased oxidative stress markers in DGKα KO mice post 70% PH. (A) HPLC analysis of remnant liver tissues at 24 h post 70% PH in the wild-type (wild) and DGKα KO groups. (B) Calculated energy charge in remnant liver post PH or sham operation in wild-type (wild) and DGKα KO mice. (C) qPCR analysis of mRNA levels of the oxidative stress markers CCAAT/enhancer binding protein (C/EBP), C/EBP homologous protein (CHOP), Activating transcription factor 4 (ATF4), ATF6, Nuclear factor-erythroid 2-related factor 2 (NRF2), and AU-rich binding factor 1 (Auf1) 24 h post 70% PH or sham operation in the wild-type (wild) and DGKα KO groups. (D, E) Representative histological images of liver tissue sections stained with 4-HNE (D), MPO (E), and TUNEL (F) at 24 h post 70% PH in the wild-type and DGKα KO groups. Magnification: × 200. Data presented as mean ± standard error; *P < 0.05, **P < 0.01.
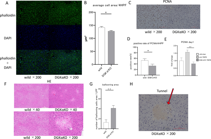
Hepatocyte hypertrophy and impaired cell cycle marker expression following 70% PH in DGKα KO mice
Phalloidin staining analysis of liver tissue sections at 24 h post 70% PH showed that the average cell area was significantly lower in DGKα KO mice than in wild-type mice (Fig. 5A, 5B). Immunohistochemical (IHC) staining of proliferating cell nuclear antigen (PCNA) at the same time point showed that protein expression of this cell cycle marker was significantly decreased in DGKα KO mice post PH (Fig. 5C, 5D). Consistently, the mRNA level of PCNA was also significantly lower in DGKα KO mice than in wild-type mice post PH (Fig. 5E). HE staining showed clusters of hepatocytes with ballooning and necrosis, which tended to be more frequent in DGKα KO mice than in wild-type mice post PH (Fig. 5F, 5G). Furthermore, these hepatocyte clusters with ballooning and necrosis were positive for TUNEL staining (Fig. 5H).
Hepatocyte hypertrophy and impaired expression of PCNA in DGKα KO mice post 70% PH. (A) Representative images of liver tissue sections stained with phalloidin and 4’,6-diamidino-2-phenylindole (DAPI) at 24 h post 70% PH in the wild-type (wild) and DGKα KO groups. Magnification: × 200. (B) Average cell area per 4HPF at 24 h post 70% PH in the two groups. (C) IHC staining of PCNA in the two groups. Magnification: × 200. (D) Rate of PCNA-positive cells among total cells, per 4HFP. (E) qPCR analysis of mRNA levels of PCNA at 24 h post 70% PH or sham operation. (F) HE staining of hepatocyte clusters with ballooning and necrosis (upper: LPF; lower: HPF). Magnification: × 40 and × 200. (G) Number of areas with ballooning per LPF. (H) Overlap between TUNEL staining and areas with ballooning. Data presented as mean ± standard error; *P < 0.05, **P < 0.01.
Impaired expression of cell cycle genes following 70% PH in DGKα KO mice
Our qPCR analysis of genes indicative of signaling by nonparenchymal cells toward hepatocytes, namely tumor necrosis factor (TNF)α, hepatocyte growth factor (HGF), and transforming growth factor (TGF)β, showed no between-group differences in mRNA expression levels at day 1 post PH or sham operation (Fig. 6A). By contrast, the post-PH mRNA expression levels of cell cycle progression genes, especially the G1 and S phase genes cyclin D and cyclin E, were significantly decreased in DGKα KO mice compared with those in wild-type mice (Fig. 6B). IHC staining analysis showed significantly decreased expression of cyclin D1 in DGKα KO mice post PH (Fig. 6C), consistent with a decreased rate of cyclin D1-positive cells among total cells in DGKα KO mice (Fig. 6D).
Impaired expression of cell cycle genes in DGK αKO mice post 70% PH. (A, B) qPCR analysis of mRNA levels of nonparenchymal cell-derived hepatocyte proliferative and inhibitory factor genes (A) and cyclin genes (B) at day 1 post PH or sham operation in wild-type (wild) and DGKα KO mice. (C) IHC staining of cyclin D1 in wild-type (wild) and DGKα KO mice post PH. Magnification: × 40. (D) Rate of cyclin D1-positive cells among total cells, per 4HFP. Data presented as mean ± standard error; *P < 0.05, **P < 0.01.
Discussion
In this study, 70% PH in DGKαKO mice resulted in a high mortality rate (~ 40%) by day 7, as well as apparent disordered utilization of glycogen and lipids, which are major energy sources in the post-PH liver regeneration process. The resulting impairment in energy charge in the liver was considered to be a main contributor to the high mortality in these mice. Cell hypertrophy, a situation that can lead to declining cellular function, is reportedly an acute response to maintain tissue homeostasis. Interestingly, our DGKα KO mice showed hepatocyte hypertrophy following disordered glycogen and lipid utilization, as well as accumulation of oxidative stress markers, suggesting that the liver may become decompensated following 70% PH. The impaired expression of cyclin D, a major G1/S phase marker, was considered to be the main cause of the cell hypertrophy disorder following 70% PH in DGKα KO mice.
In a study using wild-type mice, Lutkewitte et al. reported that a key factor in hepatic injury due to acetaminophen administration involves deterioration of PA, which is regulated by mRNA expression of DGKα11. Additionally, administration of the glycerol 3-phosphate acyltransferase inhibitor FSG67 results in declines in both the total PA level and PCNA expression. Furthermore, mammalian target of rapamycin (mTOR) has a PA binding domain through which PA activates mTOR complex (mTORC) signaling12,13, thereby facilitating mTORC-mediated positive control of the cell cycle14. Therefore, the acetaminophen-mediated reductions in PA production and DGKα transcription may reflect negative feedback by activated proteins. In our study, DGKα mRNA levels were decreased wild-type mice, whereas mRNA levels of PLD1 and AGPAT1 were significantly decreased in DGKα KO mice following 70% PH, implying that DGKα is activated during liver regeneration, and that the PLD1 and AGPAT1 pathways may compensate for the loss of DGKα. Further research on DGKα protein and its mechanism of activation are needed.
The 40% mortality rate in DGKα KO mice post 70% PH requires further explanation. In the 1980s, a study Nakatani et al. using rabbits reported that 25% hepatectomy showed no decrease in energy charge, whereas 70% hepatectomy did15. Furthermore, they demonstrated that mortality of individual rabbits was prominent during the peak phase, when the energy charge was lowest. In our study, the energy charge in DGKα KO mice significantly decreased after 70% PH, possibly leading to death. Glycogen serves as the initial source of post-PH ATP, most of which is consumed within 16 h. After this period, the primary source of ATP shifts to fatty acid consumption, if necessary16. Under preoperative fasting, subsequent PH led to significant impairment in glycogen consumption, based on PAS staining results and low BS levels in DGKα KO mice, possibly reflecting disordered glycogen utilization. In the absence of preoperative fasting, we observed significant increases in the TG/HDL-C ratio and BS levels in DGKα KO mice following PH. Taken together with a previous study showing that the TG/HDL-C ratio reflects the level of insulin resistance17, we suspect that insulin resistance may be elevated in DGKα KO mice following 70% PH. Considering the close relationship between glycogenic storage disease and insulin resistance18, this phenomenon may reflect impaired glycogen utilization. The relationship between insulin resistance and glycogen synthase kinase 3β (GSK-3β) has been reported19, and the dynamics of GSK-3β has also been shown to change after hepatectomy20. Western blotting results of GSK-3β showed that it tended to be decreased in DGKαKO mice after 70% PH (Supplementary Fig. 3B), which may have influenced the insulin resistance in DGKαKO mice after 70% PH. For further analysis of insulin resistance, homeostatic model assessment for insulin resistance (HOMA-IR) was performed21. The results showed a tendency for DGKαKO mice to have higher HOMA-IR, but the difference was not significant (Supplementary Fig. 3C).
Disruption of transient regeneration-associated steatosis (TRAS), a physiological process related to lipid droplet deposition, is associated with impaired liver regeneration22. Lipid droplet size directs lipolysis and lipophagic catabolism in hepatocytes23. Deposition of microdroplets is associated with mitochondrial dysfunction24,25, and may indicate an impairment in energy charge. Consistently, certain high-mortality PH models (e.g. 80% PH model) exhibit diffuse deposition of microdroplets26,27, which may represent a terminal marker of death in mice subjected to PH.
One possible explanation for the disordered utilization of glycogen and lipids in DGKα KO mice involves the redistribution of portal blood flow to the residual liver post PH. This process results in increased shear stresses to portal vein endothelial cells28, initiating liver regeneration. Post-PH liver regeneration is marked by different levels of hepatocyte-related response, comprising hypertrophy, proliferation, and dedifferentiation of hepatocytes, and the production of liver progenitor cells10. If only a small area is resected (e.g. 30%), only hepatocyte hypertrophy occurs. As the extent of resection is increased (e.g. 70%), hepatocyte proliferation occurs in addition to hepatocyte hypertrophy29, with greater amounts of regenerative stimuli leading to hepatocyte dedifferentiation and the appearance of progenitor cells30,31,32. In normal mice with 70% PH, liver regeneration is complete by postoperative day 7, with mainly hepatocyte hypertrophy occurring during the period from 3 to 24 h, and up to 36 h, post PH29. Cell hypertrophy has also been reported in many other tissues, and is considered an acute response to stimuli, serving to maintain tissue homeostasis33,34,35,36. Therefore, impaired or delayed hepatocyte hypertrophy in response to 70% PH in DGKα KO mice could lead to impaired cellular and tissue function, including disordered utilization of glycogen and lipids. More extensive hepatectomy (e.g. 90%) can cause storage of oxidative stress-related molecules37 and lead to mitochondrial dysfunction38, which, in the decompensated state, could result in disordered lipid utilization by the liver. In our study, we observed postoperative hyperproduction of hepatobiliary enzymes, cell hypertrophy disorder, and a high mortality rate in DGKα KO mice, consistent with the notion that the livers of these mice exhibit a decompensated state following 70% PH. The liver storage of oxidative stress markers in postoperative DGKα KO mice further supports this idea. We applied 70% PH in combination with vitamin C, for which evidence of antioxidant function has been reported39, but this increased mortality (Supplementary Fig. 4A) lowered the rate of liver regeneration (Supplementary Fig. 4B) and caused hypoalbuminemia (Supplementary Fig. 4C). Moreover, it also increased antioxidant markers (Supplementary Fig. 4D) and increased the number of ballooning cells area (Supplementary Fig. 4E). Antioxidant effects may interfere with some of the processes necessary after PH, and antioxidant storage may be a secondary consequence of the post-PH process.
The appearance of cell hypertrophy disorder in DGKα KO mice with 70% PH may be related to gene polyploidy in the nucleus. Polyploidy, which was first reported in plants40, is defined as three times the normal number of chromosome sets or more, and plays an important role in the dynamics of tissue repair and regeneration41. Polyploidy in the liver region42 reportedly features G2/M phase arrest or skipping43, indicating the importance of G1/S phase cell cycle-related gene expression under the cell hypertrophy phase following PH. Cyclins A and B are mainly associated with the G2/M phase, while cyclins D and E are mainly associated with the G1/S phase44. In reports of PH mice, early mRNA expression of cyclins D and E increases in proportion to the amount of hepatic resection45, supporting the hepatocyte hypertrophy that occurs beginning at 3 h post PH. While cyclin E is downregulated by cell cycle arrest genes such as p2146, cyclin D is not affected, mostly reflecting the influence of upstream factors that drive the cell cycle forward instead47,48. In our study, DGKα KO mice had significantly lower postoperative mRNA and protein expression of cyclin D than wild-type mice, despite experiencing the same degree of hepatectomy. Hypo-expression of cyclin D is considered to be one main cause of cell hypertrophy disorder, which can result in impaired energy charge derived from disordered utilization of glycogen and lipids.
Exploration of the mechanism by which the DGKα KO impacts cyclin D expression in mice following 70% PH is an important research direction. The mTORC1 acts closely upstream of cyclin D47, with mTOR possessing a PA-binding domain through which PA activates mTORC signaling12,13. Previous in vitro research linking inhibition of DGKα with a reduction in PA49,50 led us to suspect impairment of mTORC1. A search for mTORC1-related genes revealed no significant findings (Supplementary Fig. 5A), but our IHC analysis demonstrated that mTORC activity was actually increased in DGKα KO mice shortly after 70% PH (Supplementary Fig. 6A). Combined with western blotting showing that ERK activity was also upregulated (Supplementary Fig. 6B), we hypothesize that these increases in cellular signaling may represent negative feedback of the low cyclin D levels in DGKα KO mice.
Figure 7 provides an illustration of our proposed mechanism for the pathological differences in DGKα KO mice induced by 70% PH, namely a high mortality rate caused by impaired energy charge due to decreased glycogen and lipid consumption in the liver. Another driver of impaired energy production, hepatocyte hypertrophy disorder, was partly attributed to decreased expression of cyclin D in these mice. Under normal conditions, DGKα may influence cyclin D expression as part of a PH-induced cascade. DGK regulates protein kinase C (PKC) through a secondary messenger, DAG, which is converted to PA by DGK51. Conventional PKC, namely, PKCα, has been shown to negatively regulate cyclin D in epithelial cells52. A search for PKCα-associated genes was performed, but failed to obtain significant results (Supplementary Fig. 5B). Further studies are needed to prove the association between DGKα and cyclin D.
In conclusion, DGKα appears to play an important role in the liver regeneration process post PH. We recommend further elucidation of the mechanism leading to reduced cyclin D expression in the liver of postoperative DGKα KO mice.
Methods
Animals
C57BL/6 male wild-type mice (Charles River Japan, Kanagawa, Japan) and male DGKα KO mice (Yamagata University, Japan) were maintained in specific pathogen-free conditions, with a 12-h day/night cycle and free access to food and water, in accordance with the guidelines of the Animal Department, Hokkaido University. Mice were used at 8–12 weeks of age. All mouse experiments were approved by the Animal Ethics Committee of Hokkaido University (No. 19–0036, No. 22–0015) and conducted in accordance with the institutional Guide for the Care and Use of Laboratory Animals, and conformed to the Animal Research: Reporting of In Vivo Experiments (ARRIVE) guidelines. Euthanasia was performed under isoflurane anesthesia with cervical dislocation.
Animal surgery
Anesthesia was induced by isoflurane inhalation (2%–4%), and preoperative intraperitoneal application of xylazine hydrochloride (0.2%, 10mg/kg). Anesthetic depth was monitored by clinical parameters (respiratory rate and depth, color of mucous membranes and inner organs, movement, and reflexes). After surgery, animals were allowed to recover on a warming pad in a separate cage until completely conscious. A mice partial hepatectomy model was two-thirds of the liver was surgically removed53. All hepatectomy was underwent from AM 8 to AM 12. The serum insulin level was measured using an insulin ELISA kit (Morinaga, Tokyo, Japan). HOMA-IR was calculated as follows: (serum blood glucose level × serum insulin concentration) divide 405. The mice that underwent HOMA-IR measurement were fasted for 1 day before 70% PH. Vitamin C (Fujifilm Wako, Osaka, Japan) was intraperitoneally administered at 500 mg/kg once a day from the day before 70% PH.
Calculation of liver regeneration
Liver regeneration was calculated from the ratio of future liver remnant (FLR) to body weight (BW). Body weight was measured directly before harvesting the liver.
HPLC
Liver tissues were frozen immediately in liquid nitrogen. Liver samples (50 mg) were homogenized in 0.4 M perchloric acid. After neutralization of the supernatant with 0.5 M potassium carbonate (≤ pH 7.4), the sediment was removed, 0.2 M acetate buffer was added to maintain the pH, and the samples were passed through a 0.47-μm filter before being loaded onto an HPLC system comprised a Gastorr BG-42 degasser (Flom Co., Tokyo, Japan), L-7100 pump (High-Tech Corporation, Tokyo, Japan), and model 234 autoinjector (Gilson Inc., Middleton, WI, USA), along with an ATC-10 column oven (Eicom, Kyoto, Japan), NOD-10 UV detector (Eicom). The mobile phase comprised 0.2M ammonium dihydrogenphosphate with no methyl alcohol, with a flow rate of 0.7 mL/minutes and an injection volume of 25 µL. ATP, ADP, AMP concentrations were calculated from a calibration curve generated using pure solutions of the respective disodium salt hydrates (Sigma, Kawasaki, Japan) for each experiment. The energy charge was calculated as the ratio of (ATP + 0.5 × ADP) to (ATP + ADP + AMP).
Histologic examination
Formalin-fixed, paraffin-embedded liver sections were subjected to HE staining, PAS staining, and immunostaining. Frozen sections prepared using Optimal Cutting Temperature (OCT) Compound (Sakura Finetek Japan Company, Ltd., Tokyo, Japan) and liquid nitrogen were subjected to phalloidin staining. Rates of positive staining were calculated by ImageJ (version 1.53). TUNEL staining was performed using an In Situ Cell Death Detection Kit, peroxidase (POD; Roche Diagnostics, Rotkreuz, Switzerland). The antibodies and dilution ratio for immunostaining are presented in the Supplementary Information.
qPCR
Total RNA was extracted from liver tissue samples (50 mg) using ISOGEN (Nippon Gene Co., Ltd., Tokyo, Japan). After generating cDNA using Revertra Ace qPCR RT Master Mix (TOYOBO, Oasaka, Japan), qPCR amplification and data analysis were performed on a Step OnePlus Real-Time PCR System (Thermo Fisher Scientific, Rockford, IL, USA). Sample signals were normalized to the reference gene Actb using the ΔΔCt method. Primer information is provided in the Supplementary Information.
Western blotting
Total cell lysates were extracted from 50-mg samples of liver tissue. Shredded liver samples were incubated at 25℃ for 30 min in Collagenase type I (Fujifilm Wako, Oasaka, Japan) and filtered through a 70-µm cell strainer (SPL Life Sciences, Gyeonggi-do, Korea). Red blood cells were removed using RBC lysis buffer (Tonbo BioSciences, San Diego, CA, USA). For cytoplasmic protein analysis, the remaining cells were lysed using lysis buffer (25 mM Tris–HCl pH 7.5, 150 mM NaCl, 0.5% sodium deoxycholate, 1 mM EDTA 2Na, 5 mM NaF, 5 mM sodium orthovanadate, 0.5% Nonidet P-40) and protease inhibitor cocktail (Sigma-Aldrich). For analysis of total cell proteins including nuclei, cells were lysed in Ripa lysis buffer containing protease inhibitor (Thermo Fisher). Protein samples (10 µg) were diluted in lysis buffer and 4 × Laemmli sample buffer (Bio-Rad, Hercules, CA, USA), boiled for 5 min, resolved by Mini-PROTEAN TGX gel electrophoresis (Bio-Rad, Hercules, CA, USA), transferred to a polyvinylidene difluoride membrane, and blocked in 5% bovine serum albumin in 1 × TBS-T for 1 h at room temperature. The membranes were then incubated with antibodies at 4℃ overnight, followed by horseradish peroxidase-conjugated anti-rabbit and mouse IgG (diluted 1:5000) secondary antibodies at room temperature for 1 h. Protein bands were visualized using a ChemiDoc XRS + system (Bio-Rad) and SuperSignal West Dura Extended Duration Substrate (Thermo Fisher Scientific), and analyzed and quantified using Image Lab Software (Bio-Rad). After removing bound antibodies using Restore PLUS Western Blot Stripping Buffer (Thermo Fisher Scientific), the membranes were reprobed. Antibodies and dilution information are provided in the Supplementary Information.
Statistical analysis
The number of mice used to calculate the survival rate is provided in the Supplementary Information. Ten mice were used for calculation of the liver regeneration rate and hematological analysis (postoperative day 1: 30; day 2: 20), six for mRNA analysis and five for chromatography, 30 and 20 for HE staining of lipid droplets on days 1 and 2, respectively. Five for glucose and insulin analysis, six for HE ballooning analysis and four for other histological analyses. Data are given as mean and standard error unless specified otherwise. Differences between the groups were assessed using the Mann–Whitney U test, assuming unequal variance. The chi-square test was used to analyze two categorical variables. The level of statistical significance was set P < 0.05. Statistical analyses were performed using Prism 4.0 (GraphPad, San Diego, CA, USA).
Data availability
The authors confirm that the data supporting the findings of this study are available within the article and its supplementary materials.
References
Orcutt, S. T. & Anaya, D. A. Liver resection and surgical strategies for management of primary liver cancer. Cancer Control 25, 1073274817744621 (2018).
Kauffmann, R. & Fong, Y. Post-hepatectomy liver failure. Hepatobiliary Surg. Nutr. 3, 238–246 (2014).
Tanaka, H. et al. Preoperative portal vein embolization improves prognosis after right hepatectomy for hepatocellular carcinoma in patients with impaired hepatic function. Br. J. Surg. 87, 879–882 (2000).
Peng, C. et al. The outcome of the HCC patients underwent ALPPS: Retrospective study. Medicine. (Baltimore.) 98, e17182 (2019).
Sakane, F., Hoshino, F. & Murakami, C. New era of diacylglycerol kinase, phosphatidic acid and phosphatidic acid-binding protein. Int. J. Mol. Sci. 21, 6794 (2020).
Sakane, F., Hoshino, F., Ebina, M., Sakai, H. & Takahashi, D. The roles of diacylglycerol kinase alpha in cancer cell proliferation and apoptosis. Cancers (Basel) 13, 5190 (2021).
Takeishi, K. et al. Diacylglycerol kinase alpha enhances hepatocellular carcinoma progression by activation of ras-raf-MEK-ERK pathway. J. Hepatol. 57, 77–83 (2012).
Mérida, I. et al. Diacylglycerol kinases in cancer. Adv. Biol. Regul. 63, 22–31 (2017).
Okada, N. et al. Combination therapy for hepatocellular carcinoma with diacylglycerol kinase alpha inhibition and anti-programmed cell death-1 ligand blockade. Cancer Immunol. Immunother. 71, 889–903 (2022).
Yagi, S., Hirata, M., Miyachi, Y. & Uemoto, S. Liver regeneration after hepatectomy and partial liver transplantation. Int. J. Mol. Sci. 21, 8414 (2020).
Lutkewitte, A. J. et al. Lipin deactivation after acetaminophen overdose causes phosphatidic acid accumulation in liver and plasma in mice and humans and enhances liver regeneration. Food Chem. Toxicol. 115, 273–283 (2018).
Fang, Y., Vilella-Bach, M., Bachmann, R., Flanigan, A. & Chen, J. Phosphatidic acid-mediated mitogenic activation of mTOR signaling. Science 294, 1942–1945 (2001).
Yoon, M. S., Sun, Y., Arauz, E., Jiang, Y. & Chen, J. Phosphatidic acid activates mammalian target of rapamycin complex 1 (mTORC1) kinase by displacing FK506 binding protein 38 (FKBP38) and exerting an allosteric effect. J. Biol. Chem. 286, 29568–29574 (2011).
Fingar, D. C. et al. mTOR controls cell cycle progression through its cell growth effectors S6K1 and 4E-BP1/eukaryotic translation initiation factor 4E. Mol. Cell. Biol. 24, 200–216 (2004).
Nakatani, T. et al. Experimental studies on the changes in energy substate after hepatecdtomy. Jpn. J. Gastroenterol. Surg. 14, 1420–1426 (1981).
Kachaylo, E. et al. PTEN down-regulation promotes beta-oxidation to fuel hypertrophic liver growth after hepatectomy in mice. Hepatology 66, 908–921 (2017).
Lee, Y. C., Lee, J. W. & Kwon, Y. J. Comparison of the triglyceride glucose (TyG) index, triglyceride to high-density lipoprotein cholesterol (TG/HDL-C) ratio, and metabolic score for insulin resistance (METS-IR) associated with periodontitis in Korean adults. Ther. Adv. Chronic Dis. 13, 20406223221122670 (2022).
Maiorana, A., Tagliaferri, F. & Dionisi-Vici, C. Current understanding on pathogenesis and effective treatment of glycogen storage disease type Ib with empagliflozin: New insights coming from diabetes for its potential implications in other metabolic disorders. Front. Endocrinol. (Lausanne) 14, 1145111 (2023).
He, C. et al. Natural exosomes-like nanoparticles in mung bean sprouts possesses anti-diabetic effects via activation of PI3K/Akt/GLUT4/GSK-3beta signaling pathway. J. Nanobiotechnol. 21, 349 (2023).
Sekiya, S. & Suzuki, A. Glycogen synthase kinase 3 beta-dependent Snail degradation directs hepatocyte proliferation in normal liver regeneration. Proc. Natl. Acad. Sci. U S A. 108, 11175–11180 (2011).
Ren, Q. et al. An effective glucagon-like peptide-1 receptor agonists, semaglutide, improves sarcopenic obesity in obese mice by modulating skeletal muscle metabolism. Drug. Des. Devel. Ther. 16, 3723–3735 (2022).
Rudnick, D. A. & Davidson, N. O. Functional relationships between lipid metabolism and liver regeneration. Int. J. Hepatol. 2012, 549241 (2012).
Schott, M. B. et al. Lipid droplet size directs lipolysis and lipophagy catabolism in hepatocytes. J. Cell. Biol. 218, 3320–3335 (2019).
Benador, I. Y. et al. Mitochondria bound to lipid droplets have unique bioenergetics, composition, and dynamics that support lipid droplet expansion. Cell Metab. 27, 869–885 (2018).
Oba, D. et al. Mice with an oncogenic hras mutation are resistant to high-fat diet-induced obesity and exhibit impaired hepatic energy homeostasis. EBioMedicine 27, 138–150 (2018).
Despeyroux, A. et al. Mesenchymal stem cells seeded on a human amniotic membrane improve liver regeneration and mouse survival after extended hepatectomy. J. Tissue Eng. Regen. Med. 12, 1062–1073 (2018).
Yu, Y., Tamai, M. & Tagawa, Y. Nitric oxide is critical for avoiding hepatic lipid overloading via IL-6 induction during liver regeneration after partial hepatectomy in mice. Exp. Anim. 66, 293–302 (2017).
Chiu, J. J. & Chien, S. Effects of disturbed flow on vascular endothelium: pathophysiological basis and clinical perspectives. Physiol. Rev. 91, 327–387 (2011).
Miyaoka, Y. et al. Hypertrophy and unconventional cell division of hepatocytes underlie liver regeneration. Curr. Biol. 22, 1166–1175 (2012).
Zhao, L., Dai, C. & Gong, Q. Changes of Endocan and its effect on hepatic stem cells during the rapid proliferation process of residual liver after ALPPS procedure. Cell Biochem. Funct. 38, 817–825 (2020).
Schlegel, A. et al. ALPPS: from human to mice highlighting accelerated and novel mechanisms of liver regeneration. Ann. Surg. 260, 839–846 (2014) (discussion 846-837).
So, J., Kim, A., Lee, S. H. & Shin, D. Liver progenitor cell-driven liver regeneration. Exp. Mol. Med. 52, 1230–1238 (2020).
Dai, H., Liu, Q. & Liu, B. Research progress on mechanism of podocyte depletion in diabetic nephropathy. J. Diabetes Res. 2017, 2615286 (2017).
Kuma, Y. I. et al. Intermittent hypoxia induces turbinate mucosal hypertrophy via upregulating the gene expression related to inflammation and EMT in rats. Sleep Breath 25, 677–684 (2021).
Azhar, M. et al. Transforming growth factor beta in cardiovascular development and function. Cytokine Growth Factor Rev. 14, 391–407 (2003).
Tang, X. et al. Advanced oxidation protein products induce hypertrophy and epithelial-to-mesenchymal transition in human proximal tubular cells through induction of endoplasmic reticulum stress. Cell Physiol. Biochem. 35, 816–828 (2015).
Gardner, L. B. et al. Effect of specific activation of gamma-aminobutyric acid receptor in vivo on oxidative stress-induced damage after extended hepatectomy. Hepatol. Res. 42, 1131–1140 (2012).
Xiaopeng, C. & Jin, T. Perfluorooctane sulfonate (PFOS) causes aging damage in the liver through the mt-DNA-mediated NLRP3 signaling pathway. Ecotoxicol. Environ. Saf. 262, 115121 (2023).
Zhao, Z. M. et al. Melatonin or vitamin C attenuates lead acetate-induced testicular oxidative and inflammatory damage in mice by inhibiting oxidative stress mediated NF-kappaB signaling. Ecotoxicol. Environ. Saf. 264, 115481 (2023).
Elsner, J., Michalski, M. & Kwiatkowska, D. Spatiotemporal variation of leaf epidermal cell growth: A quantitative analysis of Arabidopsis thaliana wild-type and triple cyclinD3 mutant plants. Ann. Bot. 109, 897–910 (2012).
Bailey, E. C., Kobielski, S., Park, J. & Losick, V. P. Polyploidy in tissue repair and regeneration. Cold Spring Harb. Perspect. Biol. 13, a040881 (2021).
Gentric, G. & Desdouets, C. Polyploidization in liver tissue. Am. J. Pathol. 184, 322–331 (2014).
Chen, B. B., Glasser, J. R., Coon, T. A. & Mallampalli, R. K. F-box protein FBXL2 exerts human lung tumor suppressor-like activity by ubiquitin-mediated degradation of cyclin D3 resulting in cell cycle arrest. Oncogene 31, 2566–2579 (2012).
Fisher, D. & Krasinska, L. Explaining redundancy in cdk-mediated control of the cell cycle: Unifying the continuum and quantitative models. Cells 11, 2019 (2022).
Lehmann, K. et al. Liver failure after extended hepatectomy in mice is mediated by a p21-dependent barrier to liver regeneration. Gastroenterology 143, 1609–1619 (2012) (e1604).
Engeland, K. Cell cycle regulation: p53–p21-RB signaling. Cell Death Differ. 29, 946–960 (2022).
Espeillac, C. et al. S6 kinase 1 is required for rapamycin-sensitive liver proliferation after mouse hepatectomy. J. Clin. Invest. 121, 2821–2832 (2011).
Liu, Y., Cui, J., Hoffman, A. R. & Hu, J. F. Eukaryotic translation initiation factor eIF4G2 opens novel paths for protein synthesis in development, apoptosis and cell differentiation. Cell Prolif. 56, e13367 (2023).
Antonescu, C. N., Danuser, G. & Schmid, S. L. Phosphatidic acid plays a regulatory role in clathrin-mediated endocytosis. Mol. Biol. Cell 21, 2944–2952 (2010).
Avila-Flores, A., Santos, T., Rincon, E. & Merida, I. Modulation of the mammalian target of rapamycin pathway by diacylglycerol kinase-produced phosphatidic acid. J. Biol. Chem. 280, 10091–10099 (2005).
Merida, I., Arranz-Nicolas, J., Rodriguez-Rodriguez, C. & Avila-Flores, A. Diacylglycerol kinase control of protein kinase C. Biochem. J. 476, 1205–1219 (2019).
Sakaguchi, M. et al. PKCalpha mediates TGFbeta-induced growth inhibition of human keratinocytes via phosphorylation of S100C/A11. J. Cell Biol. 164, 979–984 (2004).
Higgins, G. & Anderson, R. Experimental pathology of the liver. Arch. Pathol. 12, 186–202 (1931).
Acknowledgements
We thank members of the Department of Gastroenterological Surgery I, Hokkaido University, M. Fukai and N. Kobayashi, for technical assistance and thoughtful advice. This work was partially supported by the Joint Research Program of the Institute for Genetic Medicine, Hokkaido University. We also thank Michelle Kahmeyer-Gabbe, PhD, from Edanz (https://jp.edanz.com/ac) for editing a draft of this manuscript. This study was supported by a Grant-in Aid for Scientific Research B (19H03724, 22H03142) and for Challenging Research (Exploratory) grants (18K19571, 21K19516) from the Ministry of Education, Culture, Sports, Science, and Technology, Japan (MEXT), and a grant (22fk0210091h0002) from the Japan Agency for Medical Research and Development (AMED). None of the funding sources had any involvement in the study design or decision to submit the article for publication.
Funding
Grant-in Aid for Scientific Research B,Japan,19H03724,Challenging Research (Exploratory) grants,Japan,18K19571,Japan Agency for Medical Research and Development (AMED),22fk0210091h0002
Author information
Authors and Affiliations
Contributions
H.N. and A.T. conceived the study. H.N., H.K., A.T. designed the study methodology. H.N. and A.T. formally analyzed the data. H.N. conducted the experiments and drafted the manuscript. All authors contributed to writing, reviewing, and editing the manuscript. S.S. and A.T. acquired funding. A.T. provided resources and supervision.
Corresponding authors
Ethics declarations
Competing interests
The authors declare no competing interests.
Additional information
Publisher’s note
Springer Nature remains neutral with regard to jurisdictional claims in published maps and institutional affiliations.
Rights and permissions
Open Access This article is licensed under a Creative Commons Attribution-NonCommercial-NoDerivatives 4.0 International License, which permits any non-commercial use, sharing, distribution and reproduction in any medium or format, as long as you give appropriate credit to the original author(s) and the source, provide a link to the Creative Commons licence, and indicate if you modified the licensed material. You do not have permission under this licence to share adapted material derived from this article or parts of it. The images or other third party material in this article are included in the article’s Creative Commons licence, unless indicated otherwise in a credit line to the material. If material is not included in the article’s Creative Commons licence and your intended use is not permitted by statutory regulation or exceeds the permitted use, you will need to obtain permission directly from the copyright holder. To view a copy of this licence, visit http://creativecommons.org/licenses/by-nc-nd/4.0/.
About this article
Cite this article
Nakamoto, H., Shichi, S., Shirakawa, C. et al. Diacylglycerol kinase alpha regulates post-hepatectomy liver regeneration. Sci Rep 15, 555 (2025). https://doi.org/10.1038/s41598-024-84403-2
Received:
Accepted:
Published:
Version of record:
DOI: https://doi.org/10.1038/s41598-024-84403-2









