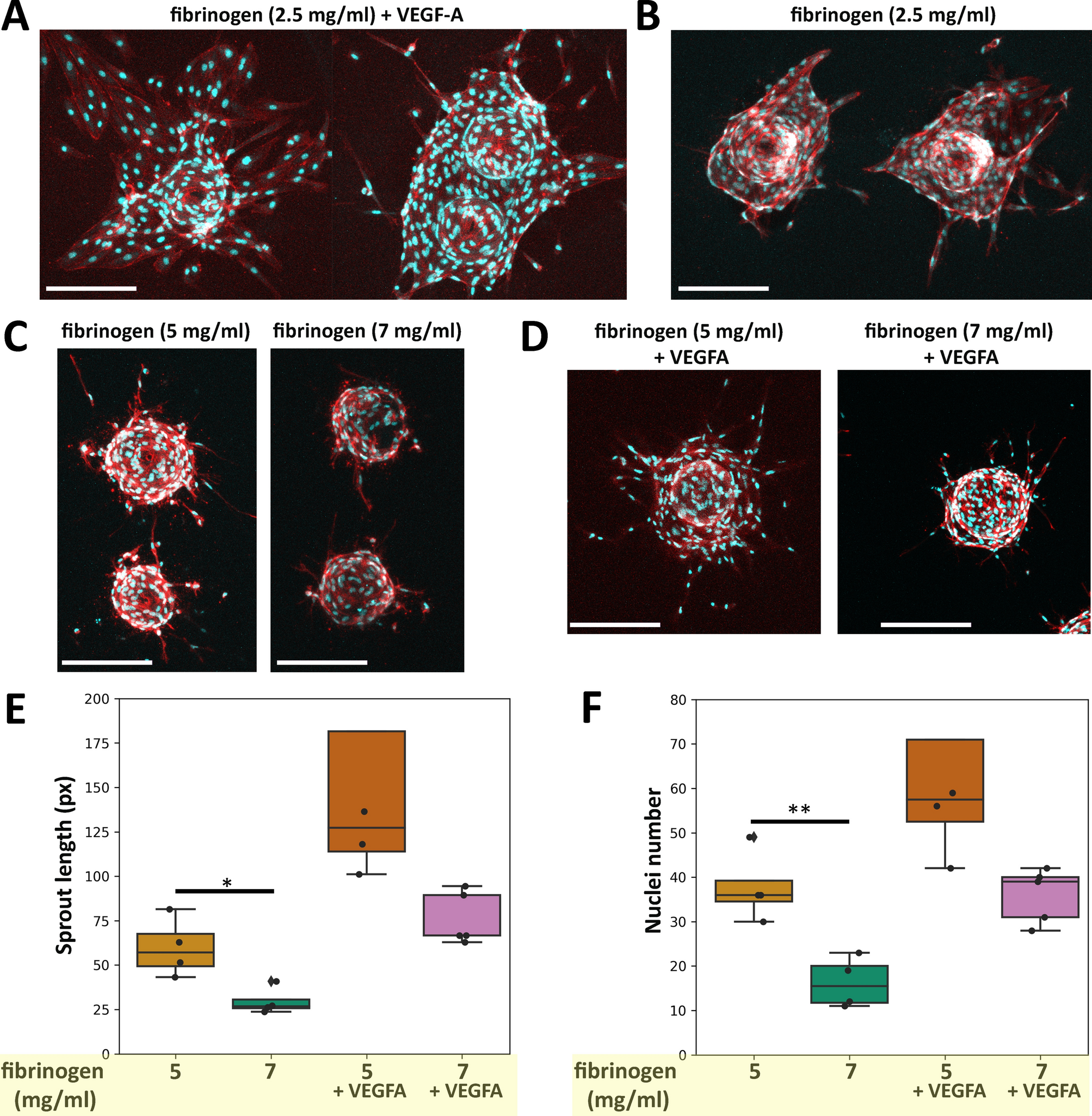
Fig. 1

TeloHAEC bead assay optimization. Representative confocal microscopy images of TeloHAECs with different densities of fibrin gel at day 5. TeloHAECs showing highly proliferative phenotype using 2.5 mg/ml fibrinogen A) with 10 ng/ml VEGF-A stimulation and B) without VEGF-A stimulus. C) 5 mg/ml and 7 mg/ml fibrinogen concentrations reduced the excessive EC proliferation and allowed sprout formation. D) 7 mg/ml fibrinogen concentration inhibited EC sprouting despite VEGF-A stimulus. In all images F-actin is stained using phalloidin-A635 (red), and nuclei with DAPI (cyan). Scale bars, 200 µm. Quantitative analysis of E) sprout length and F) nuclei number. n = 3–5 beads/group were analyzed using SproutAngio tool 16.