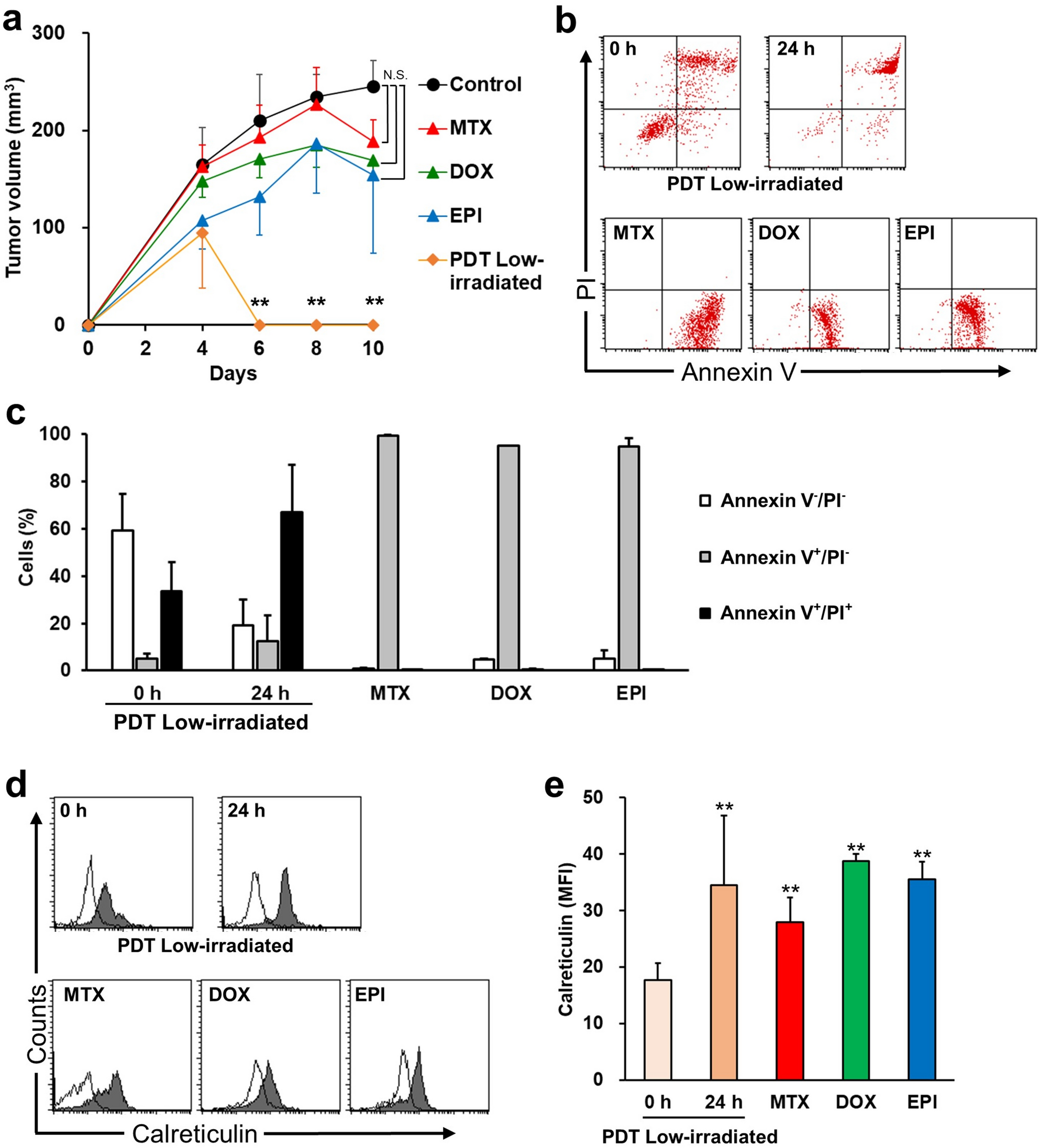
Fig. 3

Antitumor immunostimulatory effect of 5-ALA/PDT-treated cells or anticancer drug–treated cells. (a) Changes in tumor volume after allogenic C6 cell transplantation in rats with prior intravenous administration of PBS (control), 5-ALA/PDT with low irradiation–, mitoxantrone (MTX)-, doxorubicin (DOX)-, or epirubicin (EPI)-treated C6 cells (n = 3 per group). **p < 0.01 compared with the control group. (b) Flow cytometric analysis of low-irradiated 5-ALA/PDT–, MTX-, DOX-, or EPI-treated cells stained with Annexin V and PI. (c) Summary of cell death after each treatment. (d) Flow cytometric analysis of cell surface calreticulin of low-irradiated 5-ALA/PDT–, MTX-, DOX-, or EPI-treated cells. (e) Average MFI of calreticulin after each treatment. Values are presented as mean (SD) **p < 0.01, comparison with immediately (0 h) after low irradiation 5-ALA/PDT.