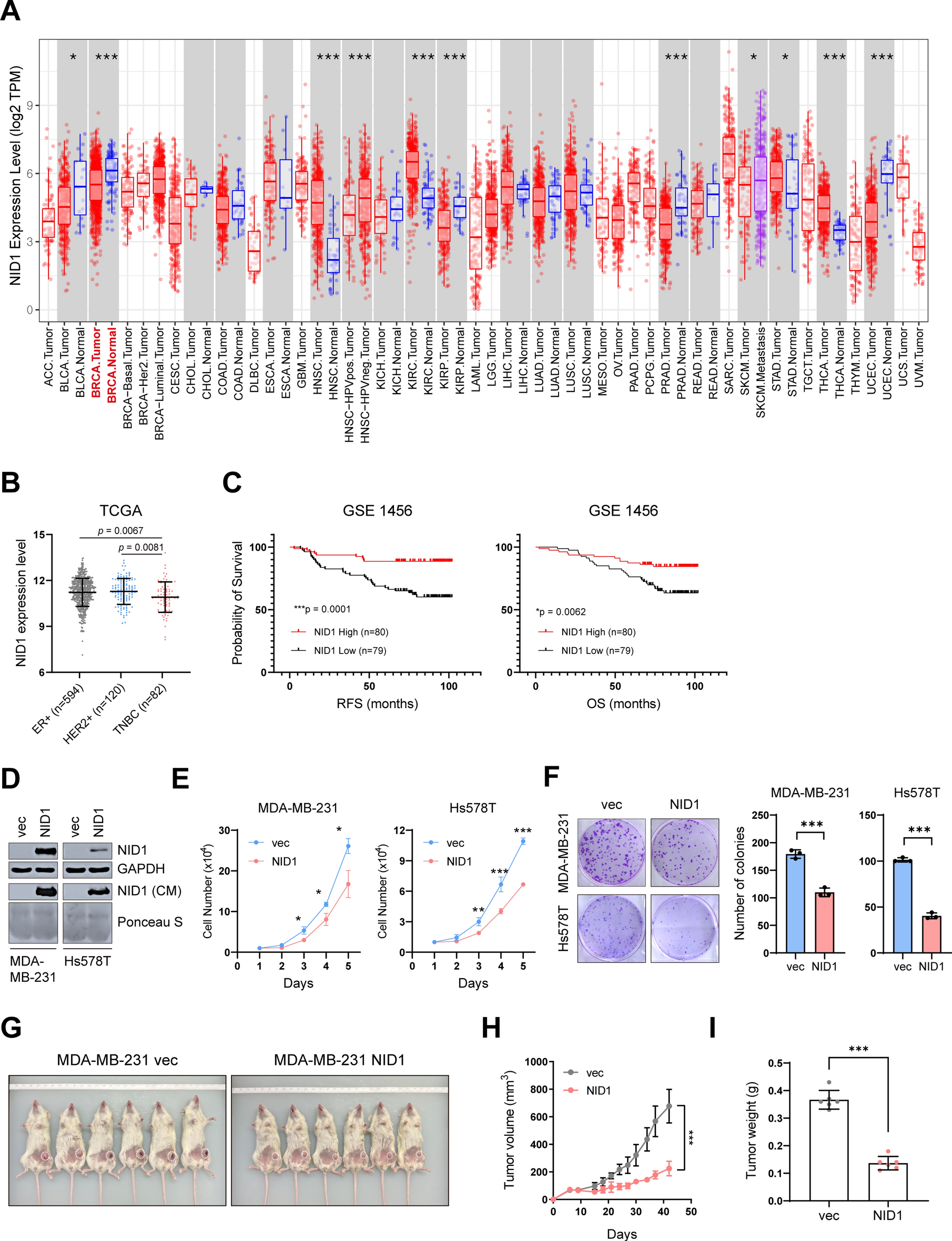
Fig. 1

NID1 negatively correlated with the progression of breast cancer. (A) Comparison of NID1 expression in various normal and tumor tissues. ACC: Adrenocortical Carcinoma, BLCA: Bladder Urothelial Carcinoma, BRCA: Breast Invasive Carcinoma, CESC: Cervical and Endocervical Cancer, CHOL: Cholangiocarcinoma, COAD: Colon Adenocarcinoma, ESCA: Esophageal Carcinoma, GBM: Glioblastoma Multiforme, HNSC: Head and Neck Cancer, KICH: Kidney Chromophobe, KIRC: Kidney Renal Clear Cell Carcinoma, KIRP: Kidney Renal Papillary Cell Carcinoma, LAML: Acute Myeloid Leukemia, LGG: Lower Grade Glioma, LIHC: Liver Hepatocellular Carcinoma, LUAD: Lung Adenocarcinoma, LUSC: Lung Squamous Cell Carcinoma, MESO: Mesothelioma, OV: Ovarian Serous Cystadenocarcinoma, PAAD: Pancreatic Adenocarcinoma, PCPG: Pheochromocytoma and Paraganglioma, PRAD: Prostate Adenocarcinoma, READ: Rectum Adenocarcinoma, SARC: Sarcoma, SKCM: Skin Cutaneous Melanoma, STAD: Stomach Adenocarcinoma, TGCT: Testicular Germ Cell Tumors, THCA: Thyroid Carcinoma, THYM: Thymoma, UCEC: Uterine Corpus Endometrial Carcinoma, UCS: Uterine Carcinosarcoma, UVM: Uveal Melanoma. (B) NID1 expression in data from breast cancer databases. Expression data were obtained from TCGA. (C) Kaplan–Meier survival analysis of breast cancer patients based on NID1 expression levels (GSE1456). (D) Establishment of NID1-overexpressing cell lines using MDA-MB-231 and Hs578T cells. Western blot analysis of total cell lysates with the indicated antibodies; GAPDH was used as the loading control. (E) Cell proliferation assays were performed using the NID1-overexpressing cell lines. (F) Colony formation assays were performed using the NID1-overexpressing cell lines. (G) Representative images showing xenograft tumors of MDA-MB-231 control and NID1-overexpressing cells at 7 weeks post-injection. (H) In vivo tumor growth curve from a xenograft mouse. (I) The tumor weights of each xenograft mouse were quantified 7 weeks post-injection. The data in (F, G, I), and J are presented as mean ± SD. P values in A were calculated using the Wilcoxon test; in (B and C), they were calculated using one-way ANOVA with a post-hoc Dunnett multiple comparison test; in (D), they were calculated using the log-rank test; in (F, G, I, and J), they were calculated using Student’s t test (*P < 0.05; **P < 0.005; ***P < 0.0005).