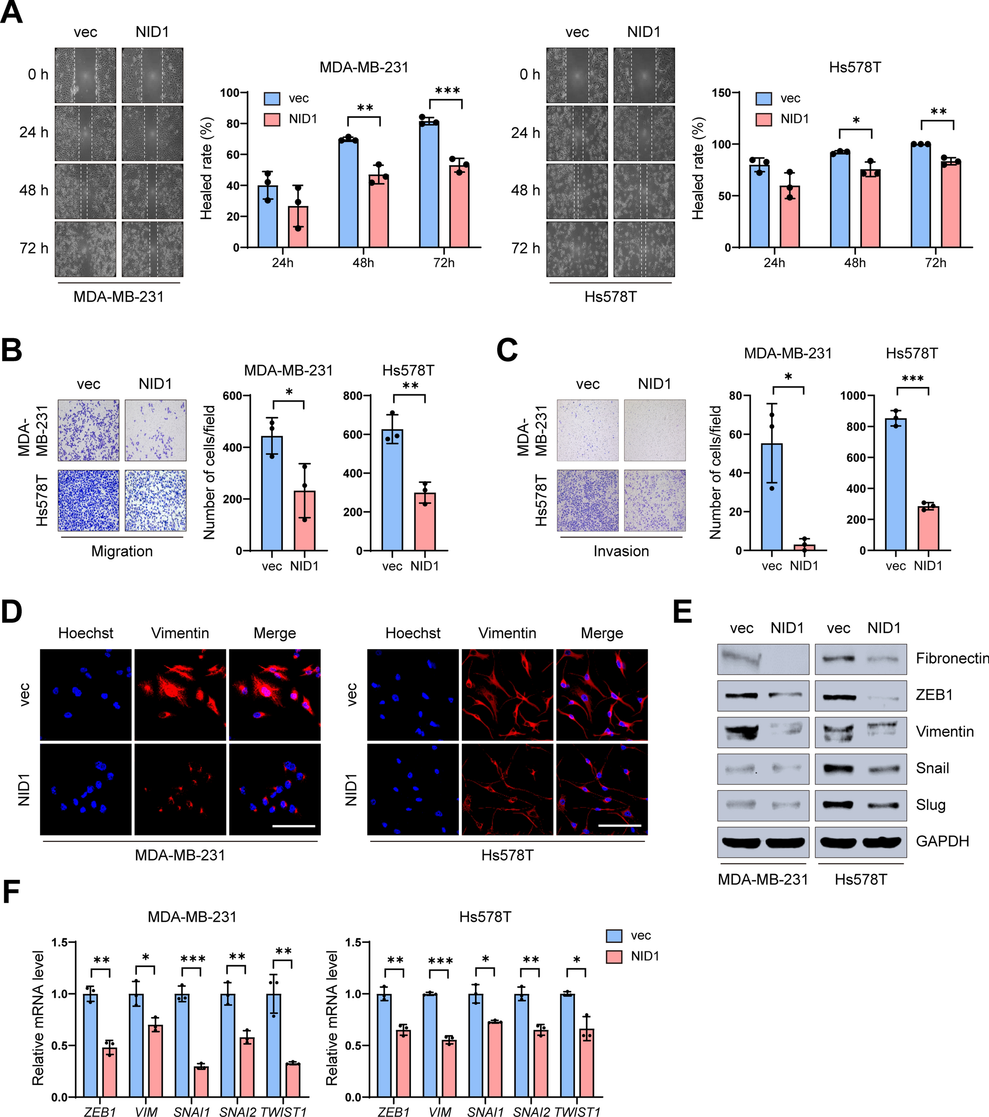
Fig. 2

NID1 downregulated cell migration and EMT marker expression. (A) Wound-healing assay of the MDA-MB-231 and Hs578T NID1-overexpressing cell lines. The healed rate of each wound area was measured at 24 h intervals. (B–C) (B) Transwell migration and (C) invasion assays were performed with the MDA-MB-231 and Hs578T NID1-overexpressing cell lines. (D) Immunofluorescence analysis showed decreased expression of the mesenchymal marker vimentin (scale bar = 100 μm). (E) Western blot analysis of total cell lysate with the indicated antibodies showed decreased expression of EMT marker proteins. (F) RT-qPCR analysis showing the mRNA expression of EMT markers in the indicated cell lines. The values were normalized to the GAPDH level. The data in (A, B, C, and F) are presented as mean ± SD. P values in (A, B, C, and F) were calculated using Student’s t test (* P < 0.05; ** P < 0.005; *** P < 0.0005).