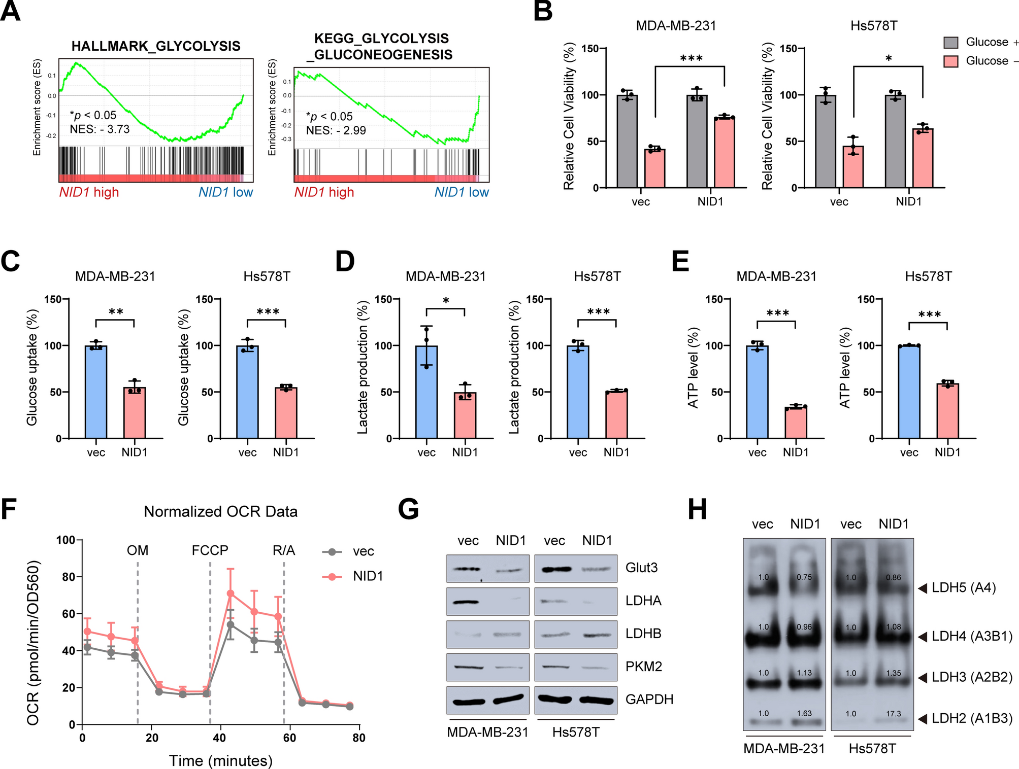
Fig. 3

NID1 suppressed aerobic glycolysis in breast cancer cell lines. (A) A GSEA was performed using mRNA expression data from TNBC patients in METABRIC. NES; normalized enrichment score. (B) Cell viability assays were performed with the indicated cell lines after 24 h of glucose depletion. (C) Glucose uptake assays were performed in the NID1-overexpressing cell lines. (D) Lactate production assays were performed in the NID1-overexpressing cell lines. (E) ATP assays were performed in the NID1-overexpressing cell lines. (F) The oxygen consumption rate (OCR) of MDA-MB-231 NID1-overexpressing cell was measured using a Seahorse XF Analyzer. OM oligomycin; R/A rotenone/antimycin A. (G) Western blot analysis of total cell lysates with the indicated antibodies; GAPDH was used as the loading control. (H) Native in-gel LDH isoenzyme assays were performed with the indicated cell lines. The representative values are the normalized value of each subunit to the value of the control cell line. Data in (B, C, D, E and F) are presented as mean ± SD. P values in (B, C, D, and E) were calculated using Student’s t test (*P < 0.05; **P < 0.005; ***P < 0.0005).