Fig. 2

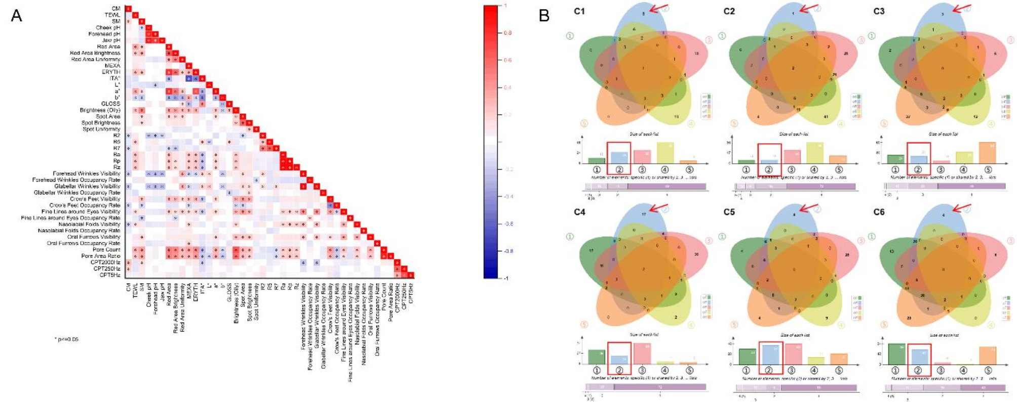
Schematic diagram illustrating image parameter extraction and recognition for screening research indicators and classification methods. (A) Specific extraction areas for parameters of wrinkles, spots, erythema, brightness (oily), follicular orifices and porphyrin content. (B) Acne count involving two categories of morphologies with a total of seven types of acne (a, categorized as ① early development, ② ready to burst, and ③ ruptured; b, categorized as ① whitehead, ② papule, ③ pustule, ④ nodule, and ⑤ cyst). (C) Heatmap visualizing correlations between indicators. (D) Distribution of sample datasets for six skin types across five classification methods. The red boxes and arrows indicate the ternary value division adopted in this study.