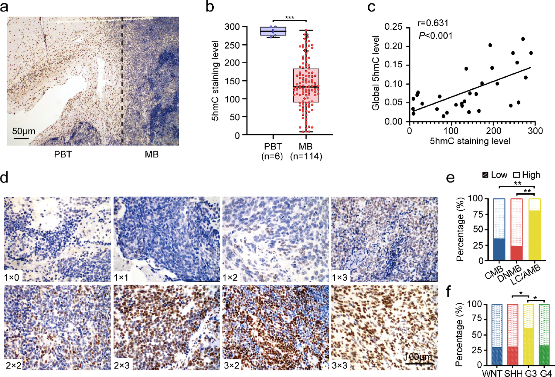
Fig. 1

5hmC immunohistochemical staining in medulloblastomas (MBs). (a) Representative image of 5hmC staining in the peritumoral brain tissues (PBTs) and MBs. (b) Box plot showing the difference in 5hmC staining level between PBT and MB. 5hmC staining level was calculated by multiplying the staining intensity by the percentage of positive tumor cells. ***P < 0.001, by unpaired Student’s t-test. Scale bars represent 50 μm. (c) Scatter plot illustrating the significant correlation between 5hmC staining level and global 5hmC level (n = 30). Global 5hmC level was calculated by by UHPLC-MS/MS analysis. Pearson’s correlation coefficient was used to assess the association. (d) Representative images of MB with different 5hmC immunohistochemical staining scores. Nine-point scale of 5hmC staining score based on staining intensity (no staining = 0, weak staining = 1, moderate staining = 2, strong staining = 3) and the percentage of positive cells; (< 5% = 0, 5–30% = 1, 30–60% = 2, > 60% = 3). Scale bars represent 100 μm. (e) The proportion of high and low 5hmC scores by pathological subtypes. (f) The proportion of high (> 5) and low (< 5) 5hmC scores by molecular subgroups. *P < 0.05, **P < 0.01, by Chi-square test. CMB, classic medulloblastoma; DNMB, desmoplastic nodular medulloblastoma; LC/AMB, large cell/anaplastic medulloblastoma.