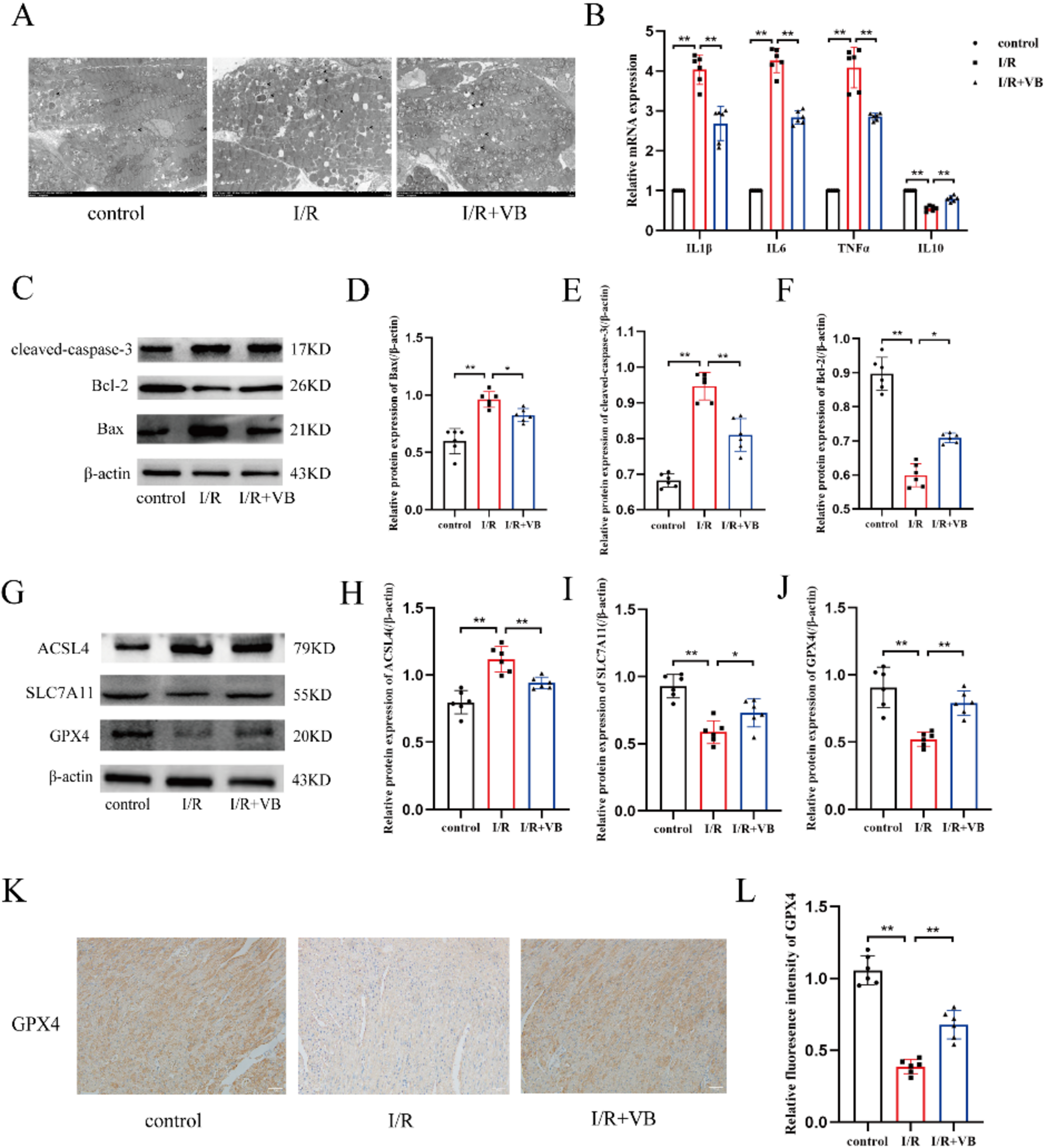
Fig. 2

Effect of VB on myocardial apoptosis and ferroptosis induced by I/R injury. (A) The ultrastructural changes of mouse hearts were detected by TEM: autophagosome (
); (B) The expression levels of IL-1β, IL-6, TNF-α and IL-10 in ischemia heart was assessed using RT-PCR; (C–F) Representative images and quantitative analysis show that pretreatment with VB prevented the I/R-induced increase in expression levels of Bax, cleaved-caspase-3 in ischemia heart tissue and the I/R-induced decrease in expression levels of Bcl-2. (G–J) Expression of ACSL4, SLC7A11 and GPX4 were quantified and shown in bar graphs. (K, L) Representative immunohistochemical staining among the 3 groups. Data are shown as means ± SEM, *p < 0.05 and **p < 0.01.