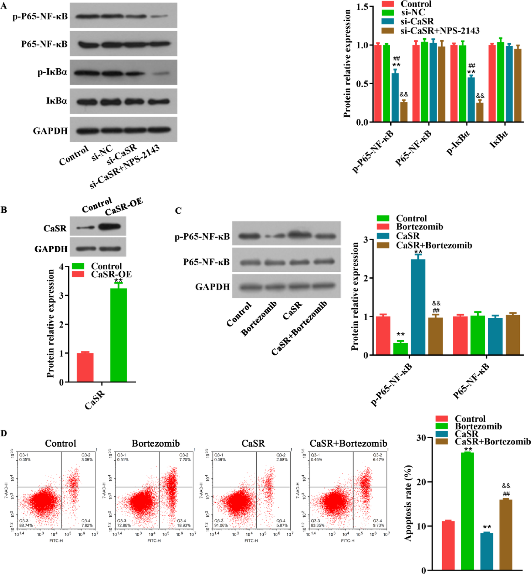
Fig. 4

si-CaSR transfection affected the key genes in NF-κB signaling pathway. (A) The expression of NF-κB signaling pathway related key genes, p-P65 NF-κB, P65 NF-κB, p-IκBα and IκBα were down-regulated significantly in si-CaSR transfection group, which have more obvious effect after the co-treatment of si-CaSR and NPS-2143. **P < 0.01 vs. control, ##P < 0.01 vs. si-NC, &&P < 0.01 vs. si-CaSR. (B) Expression of CaSR was detected in Y-79 cells after CaSR overexpression (CaSR-OE), **P < 0.01 vs. control. (C) The expression of p-P65 NF-κB was down-regulated significantly after Bortezomib treatment, while the expression of p-P65 NF-κB was significantly increased after CaSR overexpression. Up-regulation of CaSR suppressed the inhibitory effect of Bortezomib on p-P65 NF-κB expression. (D) The apoptosis rate of Y-79 cells was significantly increased after Bortezomib treatment, while the apoptosis rate of Y-79 cells was significantly decreased after CaSR overexpression. Up-regulation of CaSR suppressed the promoting effect of Bortezomib on Y-79 cells apoptosis. **P < 0.01 vs. control, ##P < 0.01 vs. Bortezomib, &&P < 0.01 vs. CaSR.