Abstract
NPS-2143, as a CaSR allosteric antagonist, performs an important role in diverse cancers. However, the function and mechanism of NPS-2143 in human retinoblastoma have not been reported. Cell viability was evaluated by using cell counting kit-8, flow cytometry was used for apoptosis detection and western blotting was carried out to detect the expression of target genes. Small interference RNA (siRNA) was used to reduce CaSR expression. Bortezomib was used to suppress the NF-κB pathway. NPS-2143 (16.5 µM) suppressed the proliferation of Y-79 cells, and increased the apoptosis of Y-79 cells. NPS-2143 treatment inhibited the protein patterns of p-P65 NF-κB and p-IκBα. Additionally, si-CaSR transfection obviously decreased the proliferation of Y-79 cells, and increased the apoptosis of Y-79 cells. Moreover, the protein patterns of p-P65 NF-κB and p-IκBα were obviously decreased after si-CaSR transfection. Bortezomib treatment increased the apoptosis of Y-79 cells, and CaSR overexpression suppressed the apoptosis of Y-79 cells. The whole data indicated that NPS-2143 inhibited the viability of Y-79 cells, and induced apoptosis by modulating the NF-κB signaling pathways. Therefore, NPS-2143 has potential anti-retinoblastoma effect.
Similar content being viewed by others
Introduction
Human retinoblastoma is a rare form of cancer that primarily affects the retina in young children1,2. It is the most common intraocular malignancy in children, with an incidence of approximately 1 in 15,000 to 20,000 live births. Over the past decade, significant progress has been made in understanding the molecular mechanisms underlying retinoblastoma, leading to improved diagnostic techniques, treatment strategies, and patient outcomes3. The traditional treatment modalities for retinoblastoma include enucleation, chemotherapy, radiation therapy, and focal therapies such as laser photocoagulation and cryotherapy4. However, these approaches are associated with significant side effects and long-term complications. Recent research has focused on developing targeted therapies that specifically inhibit the molecular pathways involved in retinoblastoma progression5. Therefore, exploring a novel method is very important to treat retinoblastoma.
The Calcium-Sensing Receptor (CaSR) is a G protein-coupled receptor (GPCR) that plays a crucial role in maintaining calcium homeostasis in the body6. CaSR is also involved in various physiological processes beyond calcium regulation, including cell proliferation, differentiation, and apoptosis, making it a significant target for therapeutic interventions. Recent research on CaSR has expanded our understanding of its multifaceted roles in both health and disease. In oncology, CaSR has been implicated in the progression of various cancers, including breast, prostate, and colorectal cancer7. Studies suggest that CaSR can either promote or inhibit tumor growth depending on the cellular context, highlighting its dual role as a tumor suppressor or oncogene.
NPS-2143 is a selective CaSR antagonist that has garnered attention in cancer research due to its potential role in modulating tumor progression and metastasis8. In breast cancer models, NPS-2143 demonstrated the ability to reduce tumor growth and metastasis by inhibiting CaSR-driven EMT and accompanied by caspase 3/7 activation, which are essential for tumor invasion and apoptosis6. Moreover, NPS-2143 has been explored in combination therapies. For instance, in prostate cancer, it enhanced the efficacy of androgen deprivation therapy by suppressing CaSR-mediated survival signals in androgen-resistant cells9. Despite these promising findings, biological experiments evaluating NPS-2143 in cancer are still in early stages, and further research is needed to fully elucidate its therapeutic potential and safety profile. However, the relationship between CaSR and retinoblastoma has not been confirmed. In this study, the relationship between NPS-2143 and human retinoblastoma cells was investigated.
Materials and methods
Cell cultures
Y-79 cell line (CAS, Shanghai, China) was cultured in RPMI-1640 medium including 10% fetal bovine serum (FBS), 0.1 mg/mL streptomycin and 100 U/mL penicillin and placed in an incubator with 5% CO2 at 37 ℃. ARPE-19 cells were obtained from the American Type Culture Collection (ATCC) and cultured in DMEM/F-12 media supplemented with 5% FBS and 1% penicillin-streptomycin.
Compounds and antibodies
NPS-2143 and Bortezomib (NF-κB inhibitor) were obtained from the American Med Chem Express. Small interference CaSR RNA (si-CaSR) was synthesized by Sangon (Shanghai, China). The primary antibodies applied in this study were ordered as follows: Rabbit anti-human p-P65 NF-κB (cat no. #3033), P65 NF-κB (cat no. #8242), p-IκBα (cat no. #2859), IκBα (cat no. #4812) cleaved Caspase3 (cat no. #9664), Caspase3 (cat no. #9662), BAX (cat no. #2772), Bcl-2 (cat no. #3498) and GAPDH (cat no. #2118) were obtained from Cell Signaling Technology (Beverly, MA, USA). The electrochemiluminescence (ECL) kit was ordered from proteintech (Wuhan, Hubei, China).
SiRNA transfection and cell treatment
In this study, small interference CaSR (si-CaSR, 5’-CGCTGGTTACAGGCTATGATA-3’) was synthesized by Sangon (Shanghai, China). Y-79 cells were plated in 6-well plates and grown to approximately 70–80% confluence, and cells were transfected with si-CaSR and negative siRNA (si-NC, 5’- TTCTCCGAACGTGTCACGT-3’). Cell transfection was performed using the reagent protocol Lipofectamine 3000 (Invitrogen, USA). The Lipofectamine 3000 and siRNA were diluted with Opti-MEM culture medium. The diluted siRNA and Lipofectamine 3000 were mixed uniformly and placed at room temperature for 15 min. The composite was added to the cell culture plate and mixed in the culture plate. Knocking down efficiency was estimated by western blotting of CaSR protein.
Bortezomib (10 µM) was used to treat Y-79 cells for 24 h. pcDNA3.1-CaSR was purchased from YouBio (Wuhan, China) and was used to increase CaSR expression. Y-79 cells were seeded in 6-well plates in RPMI-1640 with 10% FBS and incubated overnight. For transfection, 2.5 µg pcDNA3.1-CaSR was diluted in 125 µL Opti-MEM (Tube A), while 3.75 µL Lipofectamine 3000 was mixed with 125 µL Opti-MEM (Tube B). After 5 min, tubes A and B were combined, incubated for 15 min, and added dropwise to cells. The mixture was replaced with fresh medium after 6 h.
Cell counting kit-8 (CCK-8) assay
The cultured cells were prepared into single-cell suspension by trypsin in the exponential phase. About 2,000 cells were implanted in per well of the 96-well plates. The gradients of NPS-2143 were 1.25 µM, 2.5 µM, 5 µM, 10 µM, 25 µM, and 50 µM, respectively. After 48 h, 10 µL CCK8 reagent was put into each well, and the samples were placed at 37 ℃ incubator for 2 h. The optical density (OD) value was detected by microplate reader under excitation light at 450 nm. The IC50 value was defined as the concentration of the drug required for 50% inhibition rate relative to the control group.
Cell viability was evaluated by using CCK-8 assay. Y-79 cells were plated in 96-well plates (1 × 103 cells/well) with two groups: control group and NPS-2143 group. Cell viability was measured as described above.
Western blotting
The cells were rinsed with PBS, RIPA lysate (with protease inhibitor) was added to extract protein. The protein was separated by sodium dodecyl sulfate-polyacrylamide gel electrophoresis and transferred to polyvinylidene fluoride (PVDF) membrane. After transfer, the PVDF membrane was blocked with 5% of skim milk for 1 h. The primary antibody diluted with 1:1000 was used for incubating the PVDF membranes at 4 ℃ overnight, and the secondary antibody diluted with 1:5000 was incubated with PVDF membranes for 1 h at room temperature. After flushing, the membranes were treated with ECL to develop color. The gray value was scanned by Image J software and GAPDH was regarded as the internal reference control.
Flow cytometric analysis for apoptosis detection
After 24 h of NPS-2143 culture, Y-79 cells were starved in serum-free medium for 24 h. Then, the cells were prepared into a suspension of 1–5 × 106 cells/mL with 1 × buffer. Annexin V-FITC/PI was added into the suspension and cultured at room temperature for 5 min in dark conditions. Then, a total of 10 µL dye solution was added before the samples were detected by flow cytometry and the results were analyzed by Flowjo software.
Statistical analysis
All data in this study were exhibited as the mean ± standard deviation (SD). All analyses were performed by using SPSS 22.0 software. The Student’s t-test was applied to determine the difference between two groups, while one-way ANOVA was applied to compare the difference among three or more groups followed by Bonferroni’s post hoc test. P < 0.05 was deemed as statistically significant.
Results
NPS-2143 suppressed the proliferation of Y-79 cells and induced the apoptosis of Y-79 cells
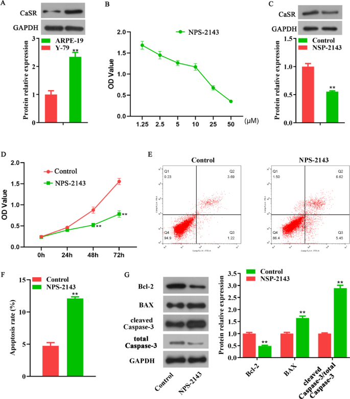
We first detected CaSR expression in ARPE-19 (human retinal epithelial cells) and Y-79 cells. Results from Fig. 1A showed that CaSR was highly expressed in Y-79 cells compared with ARPE-19 cells. We detected the work concentration of NPS-2143 in Y-79 cells by CCK8 assay. As shown in Fig. 1B, NPS-2143 blocked the viability of Y-79 cells in a dose dependent manner, and the IC50 value was 16.5 µM, which used for the subsequent experiments. Moreover, the increased CaSR expression in Y-79 cells was suppressed after NPS-2143 treatment (Fig. 1C). To further study the function of NPS-2143 on cellular proliferation, human retinoblastoma cell line Y-79 was treated with NPS-2143, and the cell proliferation was detected by CCK-8 assay. As shown in Fig. 1D, the viabilities of Y-79 cells with NPS-2143 addition decreased significantly compared to control group.
NPS-2143 inhibited cell proliferation and promoted cell apoptosis of human retinoblastoma cell line. (A) Expression of CaSR was detected in ARPE-19 and Y-79 cells. (B) Concentration of NPS-2143 treatment was determined by drug sensitivity assay and 16.5 µM was chosen as IC50 value of NPS-2143 treatment. (C) Expression of CaSR was detected in Y-79 cells after NPS-2143 treatment. (D) The proliferation of Y-79 cells was examined by CCK8 assay. Compared with control group, the cell proliferation of NPS-2143 treated group decreased and showed significant difference at 48 h and 72 h in Y-79 cell lines. E-F. Apoptotic cell numbers of control and NPS-2143 treated group were examined by flow cytometry, the apoptotic cells level in NPS-2143 treated group was significantly higher than that in control group. G. Western blotting was used to examine the expression of apoptosis related genes in control and NPS-2143 treated group. As a result, compared with control group, the expression of Caspase3 and BAX were up-regulated and Bcl-2 down-regulated significantly in Y-79 cells treated by NPS-2143. **P < 0.05 vs. control.
To address whether NPS-2143 is involved in the apoptosis of human retinoblastoma cells, the apoptotic cells in control group and NPS-2143 group were examined. As displayed in Fig. 1E-F, the apoptosis rate of NPS-2143 treatment group was significantly higher than that of the control group. In addition, we also explored the protein levels of Bcl-2, BAX, and cleaved Caspase-3 to further verify the function of NPS-2143 on cell apoptosis. The expression of apoptosis-promoting genes of active caspase-3 and BAX were both up-regulated in NPS-2143 group, the apoptosis suppressor gene Bcl-2 was obviously down-regulated in NPS-2143 group compared with the control group (Fig. 1G). The data suggested that NPS-2143 could induce apoptosis of human retinoblastoma cells.
NPS-2143 affected the malignant behaviors of Y-79 cells through regulating NF-κB signaling pathway
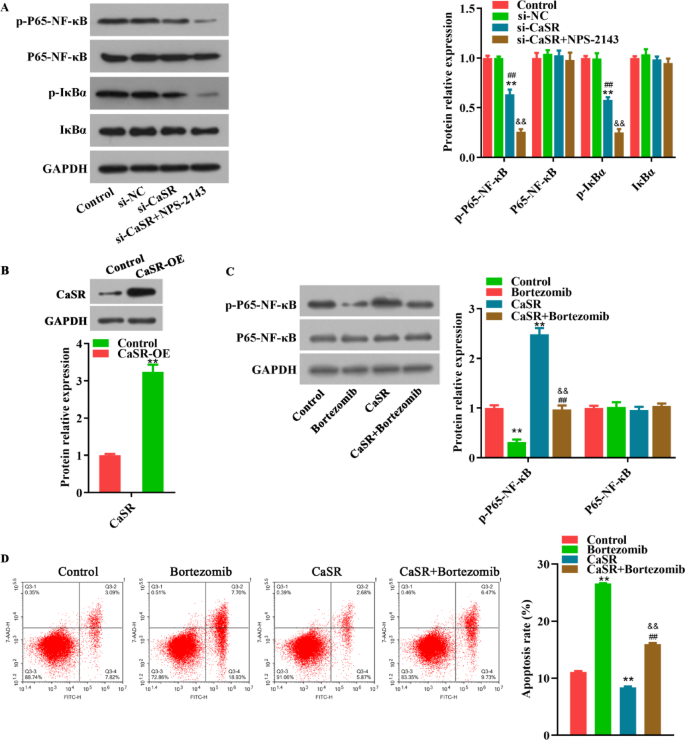
NF-κB signaling pathway is implicated in the regulation of many cell functions. At present, the relationship between NPS-2143 and NF-κB signaling pathway in human retinoblastoma has not been revealed. We detected the protein levels of related genes in Y-79 cells by western blotting, and found that NPS-2143 could reduce the protein levels of p-P65 NF-κB and p-IκBα, compared with the control group (Fig. 2A). Therefore, our results suggested that NPS-2143 may affect the malignant behaviors of human retinoblastoma cells by regulating NF-κB signaling pathway.
NPS-2143 affected the protein expression of key genes in NF-κB signaling pathway. (A) As a result of western blotting, the expression of NF-κB signaling pathway related key genes, p-P65 NF-κB, P65 NF-κB, p-IκBα and IκBα were down-regulated significantly in NPS-2143 treated group compared with control group in Y-79 cells. **P < 0.05 vs. control.
Knockdown of CaSR suppressed Y-79 cell growth and induced cell apoptosis
To further affirm that the effect of NPS-2143 on Y-79 cells is indeed mediated by CaSR inhibition, we constructed CaSR silencing Y-79 cell line. The interference efficiency of si-CaSR was shown in Fig. 3A-B, which proved the effectiveness of si-CaSR. Analysis from CCK-8 assay showed that si-CaSR transfection significantly reduced the OD values of Y-79 cells compared with the control group. Furthermore, the co-treatment of si-CaSR and NPS-2143 has more obvious effect on the OD values of Y-79 cells than those just treated with si-CaSR (Fig. 3C). si-CaSR treatment effectively decreased the protein level of Bcl-2, as well as elevated the protein levels of BAX and cleaved Caspase 3. However, the expression changes of Bcl-2, BAX and Caspase 3 were more obvious after the co-treatment of si-CaSR and NPS-2143 (Fig. 3D). Meanwhile, the apoptosis rate of Y-79 cells was significantly increased after si-CaSR transfection. While, the co-treatment of si-CaSR and NPS-2143 has more obvious effect on the apoptosis rate of Y-79 cells than those just treated with si-CaSR (Fig. 3E). In conclusion, the results indicated that the inhibitory effects of NPS-2143 on Y-79 cells malignant behaviors were achieved by CaSR suppression.
si-CaSR transfection inhibited cell proliferation and promoted apoptosis of human retinoblastoma cells. (A) Expression of CaSR was detected in Y-79 cells after si-CaSR treatment. (B) Expression of CaSR was detected in Y-79 cells after si-CaSR or si-CaSR + NPS-2143 treatment. (C) The OD values of Y-79 cells were significantly reduced after si-CaSR transfection, while the co-treatment of si-CaSR and NPS-2143 has more obvious inhibitory effect on the OD values of Y-79 cells. (D) The expression of cleaved Caspase-3/total Caspase-3 and BAX were up-regulated and Bcl-2 down-regulated significantly in Y-79 cells treated by si-CaSR transfection, which have more obvious effect after the co-treatment of si-CaSR and NPS-2143. (E) The apoptosis rate of Y-79 cells was significantly increased after si-CaSR transfection, while the co-treatment of si-CaSR and NPS-2143 has more obvious promoting effect on the apoptosis rate of Y-79 cells. **P < 0.01 vs. control, ##P < 0.01 vs. si-NC, &&P < 0.01 vs. si-CaSR.
Knockdown of CaSR affected the malignant behaviors of Y-79 cells through regulating NF-κB signaling pathway
We also detected the function of CaSR knockdown on NF-κB signaling pathway. As presented in Fig. 4A, si-CaSR transfection significantly reduced the protein patterns of p-P65 NF-κB and p-IκBα, compared with the si-NC or control group. Moreover, the co-treatment of si-CaSR and NPS-2143 could decrease the protein patterns of p-P65 NF-κB and p-IκBα more obvious. To further confirm the relationship between NF-κB pathway and apoptosis in Y-79 cells, Bortezomib (NF-κB inhibitor) was applied. As presented in Fig. 4B, Bortezomib treatment increased the apoptosis rate of Y-79 cells compared with the Control group, and up-regulation of CaSR reduced the apoptosis rate of Y-79 cells compared with the Control group. Moreover, up-regulation of CaSR suppressed the promoting effect of Bortezomib on Y-79 cells apoptosis.
si-CaSR transfection affected the key genes in NF-κB signaling pathway. (A) The expression of NF-κB signaling pathway related key genes, p-P65 NF-κB, P65 NF-κB, p-IκBα and IκBα were down-regulated significantly in si-CaSR transfection group, which have more obvious effect after the co-treatment of si-CaSR and NPS-2143. **P < 0.01 vs. control, ##P < 0.01 vs. si-NC, &&P < 0.01 vs. si-CaSR. (B) Expression of CaSR was detected in Y-79 cells after CaSR overexpression (CaSR-OE), **P < 0.01 vs. control. (C) The expression of p-P65 NF-κB was down-regulated significantly after Bortezomib treatment, while the expression of p-P65 NF-κB was significantly increased after CaSR overexpression. Up-regulation of CaSR suppressed the inhibitory effect of Bortezomib on p-P65 NF-κB expression. (D) The apoptosis rate of Y-79 cells was significantly increased after Bortezomib treatment, while the apoptosis rate of Y-79 cells was significantly decreased after CaSR overexpression. Up-regulation of CaSR suppressed the promoting effect of Bortezomib on Y-79 cells apoptosis. **P < 0.01 vs. control, ##P < 0.01 vs. Bortezomib, &&P < 0.01 vs. CaSR.
Discussion
In this study, we explored the therapeutic potential of NPS-2143, a selective CaSR antagonist, in modulating the proliferation and apoptosis of Y-79 cells through the NF-κB signaling pathway. Our findings demonstrate that NPS-2143 significantly inhibits Y-79 cell proliferation and induces apoptosis, highlighting its potential as a novel therapeutic agent for retinoblastoma. Mechanistically, these effects are mediated by inhibition of the NF-κB pathway, a critical regulator of cancer cell survival and apoptosis.
CaSR, a G-protein-coupled receptor, has been increasingly recognized for its role in cancer progression, including cell proliferation, survival, and metastasis10. In retinoblastoma, dysregulation of CaSR signaling has been implicated in tumor growth and resistance to apoptosis. Our results showed that NPS-2143, by inhibiting CaSR, effectively reduced Y-79 cell viability and promotes apoptosis. This aligns with recent studies suggesting that CaSR antagonists can disrupt pro-survival signaling pathways in cancer cells, leading to reduced proliferation and increased cell death11.
The NF-κB pathway, a key regulator of inflammation and cancer progression, is frequently hyper-activated in retinoblastoma and contributes to tumor survival and chemoresistance12. Our data revealed that NPS-2143 treatment significantly down-regulated NF-κB activity in Y-79 cells, as evidenced by reduced phosphorylation of IκBα and P65 NF-κB. The suppression of NF-κB signaling likely underlies the anti-proliferative and pro-apoptotic effects of NPS-2143. These findings are consistent with recent studies demonstrating that NF-κB inhibition can sensitize cancer cells to apoptosis and enhance the efficacy of targeted therapies13.
The induction of apoptosis by NPS-2143 was further confirmed by the activation of BAX, the suppression of Bcl-2 and the increased cleaved caspase-3/total caspase-3 ratio, which are hallmarks of the intrinsic apoptotic pathway. These results suggested that NPS-2143 not only inhibited cell proliferation but also triggered programmed cell death in Y-79 cells. This dual mechanism of action makes NPS-2143 a promising candidate for the treatment of retinoblastoma, particularly in cases where resistance to conventional treatments has developed.
While our study provides compelling evidence for the role of NPS-2143 in modulating Y-79 cell behavior through CaSR and NF-κB, several questions remain unanswered. For instance, the potential crosstalk between CaSR and other signaling pathways, such as MAPK or PI3K/Akt, warrants further investigation. Additionally, the tumor microenvironment and its influence on CaSR signaling in retinoblastoma need to be explored. Recent studies have highlighted the importance of the tumor microenvironment in modulating CaSR activity and its downstream effects14. Furthermore, in vivo studies are essential to validate the efficacy and safety of NPS-2143 in a more physiologically relevant context.
In conclusion, our findings demonstrated that NPS-2143, through its inhibition of CaSR and subsequent down-regulation of the NF-κB pathway, effectively suppressed Y-79 cell proliferation and induced apoptosis. These results provided a strong rationale for further exploration of NPS-2143 as a potential therapeutic strategy for retinoblastoma. Future studies should focus on elucidating the broader mechanisms of CaSR signaling in retinoblastoma and evaluating the in vivo efficacy of NPS-2143 in preclinical models.
CaSR is a potential target for damage other than cancer, including brain ischemia15, cerebral vasospasm16, subarachnoid hemorrhage17; thus, we should include a brief discussion of CasR as a focus of researchers in many areas. Clinically, CaSR dysfunction is implicated in calcium disorders, cancer, and neuro/cardiovascular diseases, highlighting its therapeutic potential. Ongoing research prioritizes structure-guided drug optimization, tissue-selective pathway modulation, and exploration of CaSR’s roles in metabolic/neurodegenerative diseases. As a nexus of physiology and pathology, CaSR continues to drive interdisciplinary innovation, cementing its status as a cornerstone target in translational research.
Data availability
The datasets used and/or analyzed during the current study are available from the corresponding author on reasonable request.
References
Mudigunda, S. V. & Pemmaraju, D. B. Multifunctional polymeric nanoparticles for chemo/phototheranostics of retinoblastoma. ACS Biomater. Sci. Eng. 8 (1), 151–160 (2022).
de Jong, M. C., Shaikh, F. & Gallie, B. Asynchronous Pineoblastoma is more likely after early diagnosis of retinoblastoma: a meta-analysis. Acta Ophthalmol. 100 (1), e47–e52 (2022).
Pai, V. & Muthusami, P. Diagnostic imaging for retinoblastoma Cancer staging: guide for providing essential insights for ophthalmologists and oncologists. Radiographics 44 (4), e230125 (2024).
Farhat, W. & Yeung, V. Advances in biomaterials for the treatment of retinoblastoma. Biomater. Sci. 10 (19), 5391–5429 (2022).
Byroju, V. V., Nadukkandy, A. S. & Cordani, M. Retinoblastoma: present scenario and future challenges. Cell. Commun. Signal. 21 (1), 226 (2023).
Alqudah, M. A. Y. et al. Calcium-Sensing receptor antagonist NPS-2143 inhibits breast Cancer cell proliferation, migration and invasion via downregulation of p-ERK1/2, Bcl-2 and integrin Β1 and induces caspase 3/7 activation. Adv. Pharm. Bull. 12 (2), 383–388 (2022).
Tuffour, A. et al. Role of the calcium-sensing receptor (CaSR) in cancer metastasis to bone: identifying a potential therapeutic target. Biochim. Biophys. Acta Rev. Cancer. 1875 (2), 188528 (2021).
Schepelmann, M. et al. Stereo-Specific modulation of the extracellular Calcium-Sensing receptor in Colon cancer cells. Int. J. Mol. Sci., 22(18), 10124 (2021).
Sherman, B. E., Calderon, E. & Price, R. S. Characterizing the role of calcium sensing receptor in the progression of Obesity-Mediated aggressive prostate Cancer phenotype. Nutr. Cancer. 75 (3), 960–970 (2023).
Saaoud, F. et al. Protein-rich foods, sea foods, and gut microbiota amplify immune responses in chronic diseases and cancers - Targeting PERK as a novel therapeutic strategy for chronic inflammatory diseases, neurodegenerative disorders, and cancer. Pharmacol. Ther. 255, 108604 (2024).
Zavala-Barrera, C. et al. The calcium sensing receptor (CaSR) promotes Rab27B expression and activity to control secretion in breast cancer cells. Biochim. Biophys. Acta Mol. Cell. Res. 1868 (7), 119026 (2021).
Zhu, X., Li, X. & Chen, Z. Inhibition of anticancer growth in retinoblastoma cells by naturally occurring sesquiterpene Nootkatone is mediated via autophagy, endogenous ROS production, cell cycle arrest and Inhibition of NF-κB signalling pathway. J. Buon. 25 (1), 427–431 (2020).
Carrillo-Beltrán, D. et al. Glycosylated delphinidins decrease chemoresistance to Temozolomide by regulating NF-κB/MGMT signaling in glioblastoma. Cells. 14(3), 179 (2025).
Shi, H. X. et al. Elevation of spermine remodels immunosuppressive microenvironment through driving the modification of PD-L1 in hepatocellular carcinoma. Cell. Commun. Signal. 20 (1), 175 (2022).
Kim, J. Y. et al. Calcium-sensing receptor (CaSR) as a novel target for ischemic neuroprotection. Ann. Clin. Transl Neurol. 1 (11), 851–866 (2014).
Güleç, İ. et al. The calcimimetic R-568 attenuates subarachnoid hemorrhage-induced vasospasm through PI3K/Akt/eNOS signaling pathway in the rat model. Brain Res. 1765, 147508 (2021).
Wang, C. et al. Calcium sensing receptor contribute to early brain injury through the CaMKII/NLRP3 pathway after subarachnoid hemorrhage in mice. Biochem. Biophys. Res. Commun. 530 (4), 651–657 (2020).
Author information
Authors and Affiliations
Contributions
CY-Z is mainly responsible for doing experiments and writing papers. TY helps to do experiments and draft papers. GH-S for data analysis. ML helps to design the experiment and revise the paper. All authors participated in and agreed to the final manuscript.
Corresponding author
Ethics declarations
Competing interests
The authors declare no competing interests.
Additional information
Publisher’s note
Springer Nature remains neutral with regard to jurisdictional claims in published maps and institutional affiliations.
Electronic supplementary material
Below is the link to the electronic supplementary material.
Rights and permissions
Open Access This article is licensed under a Creative Commons Attribution-NonCommercial-NoDerivatives 4.0 International License, which permits any non-commercial use, sharing, distribution and reproduction in any medium or format, as long as you give appropriate credit to the original author(s) and the source, provide a link to the Creative Commons licence, and indicate if you modified the licensed material. You do not have permission under this licence to share adapted material derived from this article or parts of it. The images or other third party material in this article are included in the article’s Creative Commons licence, unless indicated otherwise in a credit line to the material. If material is not included in the article’s Creative Commons licence and your intended use is not permitted by statutory regulation or exceeds the permitted use, you will need to obtain permission directly from the copyright holder. To view a copy of this licence, visit http://creativecommons.org/licenses/by-nc-nd/4.0/.
About this article
Cite this article
Zhang, C., Yu, T., Sun, G. et al. NPS-2143 suppresses malignant phenotypes of retinoblastoma cells involved in regulating NF-κB pathway. Sci Rep 15, 16209 (2025). https://doi.org/10.1038/s41598-025-00783-z
Received:
Accepted:
Published:
Version of record:
DOI: https://doi.org/10.1038/s41598-025-00783-z






