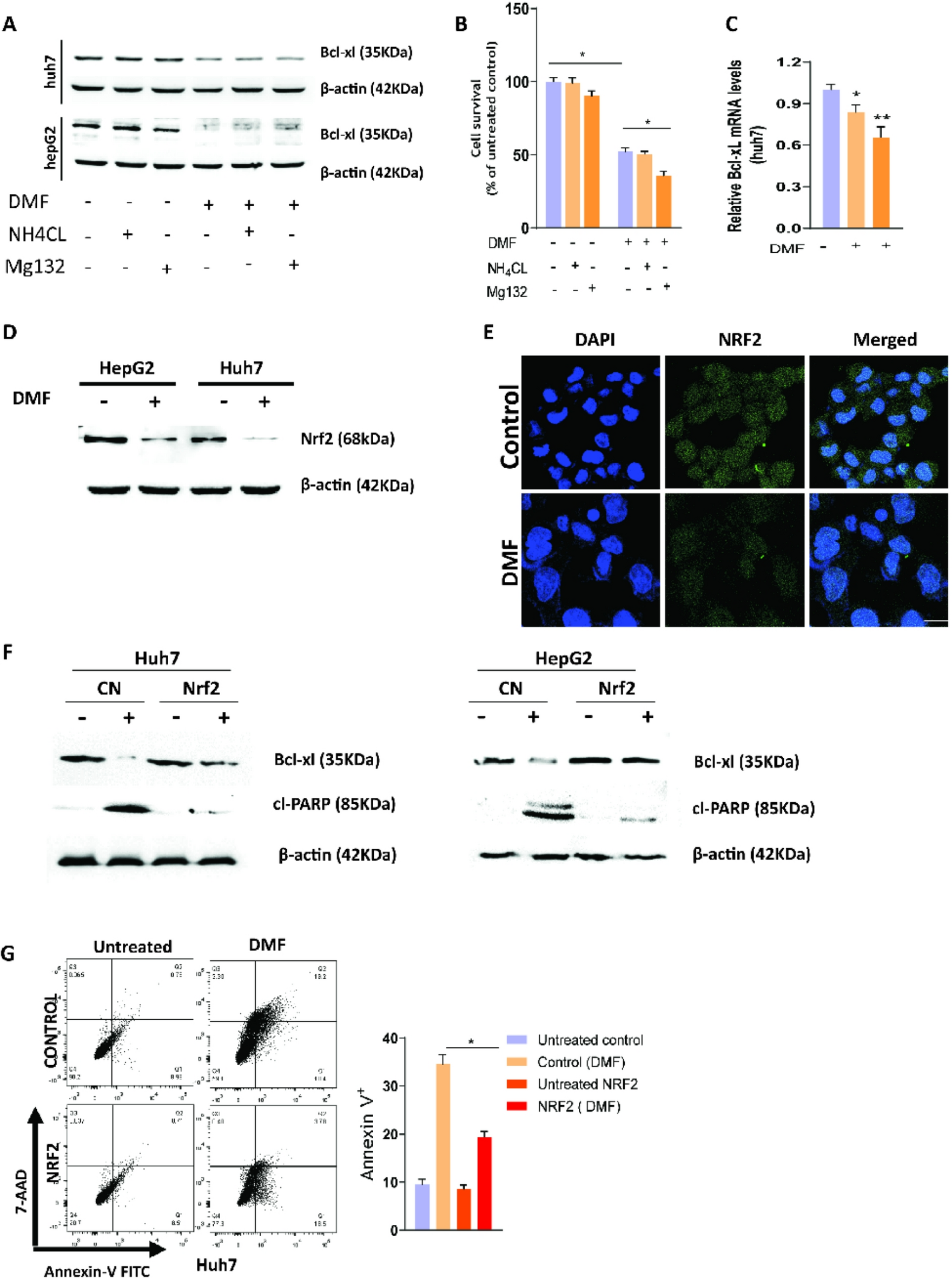
Fig. 5

DMF downregulates Bcl-xL through NRF2 regulation. (A) HCC cells were pre-treated with NH4Cl (5 mM), or MG132 (10 µM) for 1 h, followed by DMF treatment (150 µM) for 24 h, and the protein level of Bcl-xl was detected. (B) Cells were pre-treated with NH4Cl (5 mM), or MG132 (10 µM) for 1 h, followed by DMF treatment (150 µM) for 48 h. Cell survival was measured by CCK-8 assay with each point representing the mean of n = 5 biologically independent samples. mean ± s.e.m. (C) Bcl-xl mRNA was extracted from huh7 and quantified using qRT-PCR after 150 μM DMF treatment or vehicle control for 12H, and 24H. mean ± s.e.m. (n = 4 biologically independent samples). (D) Huh7 and hepG2 cells were treated with 150 μM DMF or vehicle control for 12H and expression of Nrf2 was assessed using western blot. (E) Immunofluorescence staining for Nrf2 in huh7 cells treated with 150 μM DMF or vehicle control for 12H treatment (F) Nrf2 overexpression suppresses DMF-induced Bcl-xl and N-cadherin downregulation in huh7 and hepG2 cells. Cells were exposed to with 150 μM DMF or vehicle control for 48H. Cell lysate were collected and subjected to western blot (G) Cells transfected with Nrf2 or control plasmid were treated with DMF or vehicle control for 48H. The apoptosis rate was analyzed with 7-AAD/Annexin V-FITC stain using flow cytometry. Each point representing the mean of n = 3 biologically independent samples. mean ± s.e.m. *P < 0.05, **P < 0.01.