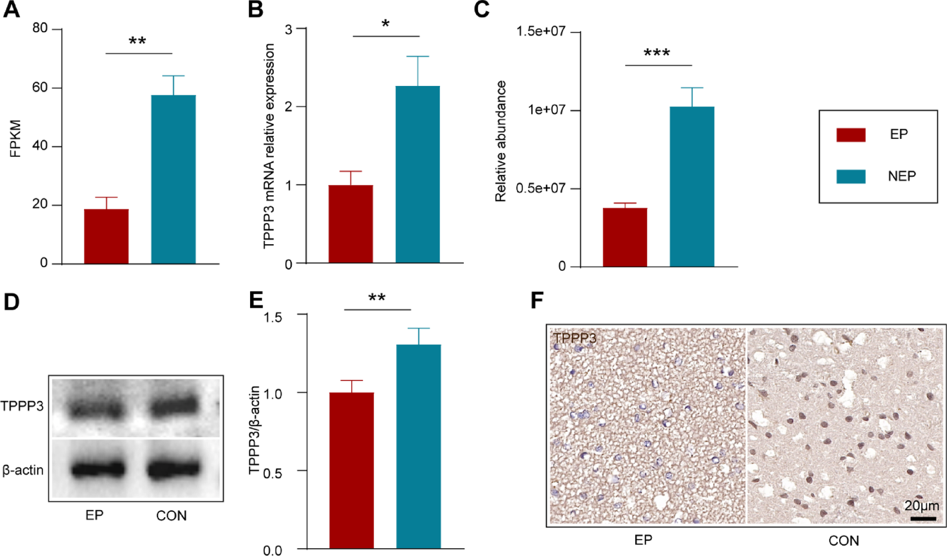
Fig. 6

Verification of TPPP3 Expression in the Transcriptome and Proteome. (A) FPKM values of TPPP3 in the RNA sequencing transcriptome data. (B) Quantitative analysis of the relative expression of TPPP3 mRNA. (C) Relative abundance of TPPP3 in the iTRAQ proteomic data. (D) Representative western blot bands of TPPP3. (E) Quantitative analysis of TPPP3 protein expression. (F) Representative immunohistochemical staining image of TPPP3. Data are presented as mean ± SEM, n = 3–5/group. *p ≤ 0.05, **p ≤ 0.01, ***p ≤ 0.001, EP versus NEP.