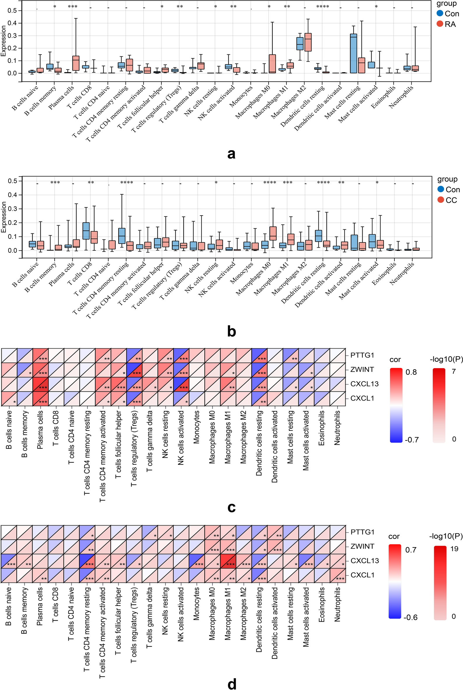
Fig. 8

CIBERSORT analysis of immune cell correlations. (a) Comparison of 22 immune cells in samples with Con and RA. (b) Comparison of 22 immune cells in samples with Con and CC. (c) Spearman correlation analysis of the four core genes and 22 immune cells in RA. (d) Spearman correlation analysis of the four core genes and 22 immune cells in CC. RA rheumatoid arthritis, CC cervical cancer. *p < 0.05; **p < 0.01; ***p < 0.001; ****p < 0.0001.