Fig. 6
From: Spermidine reduces ISGylation and enhances ISG15–USP18 interaction

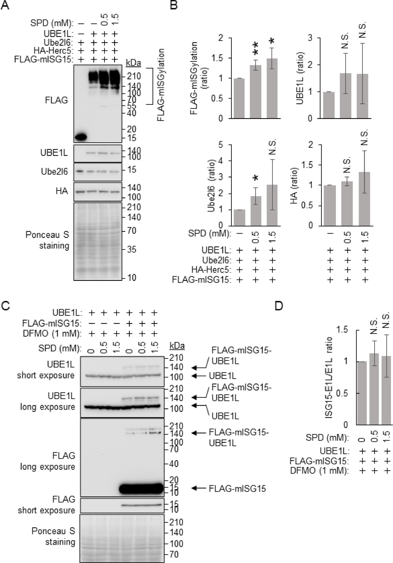
SPD enhances ISGylation independent of ISG15 activation by UBE1L in the HEK293T cell. (A) SPD enhances ectopically-induced ISGylation in the HEK293T cells. UBE1L, Ube2l6, HA-Herc5, and FLAG- mISG15 are expressed in the HEK293T cell with or without SPD (0.5 or 1.5 mM). 2 days after transfection, cell lysates are subjected to immunoblotting with anti-FLAG, anti-UBE1L, anti-Ube2l6, and anti-HA antibody. Ponceau S staining is used as a loading control. Representative data from four independent experiments. (B) Quantification of FLAG-mISGylation, and UBE1L, Ube2l6, and HA-Herc5 expression levels in (A). Each signal is normalized to that of Ponceau S staining. The signal intensity of cells expressing FLAG-mISG15 without SPD is set to 1. Data are expressed as the mean ± standard deviation of four independent experiments. The means of different groups are compared using the Student’s t-test. p values greater than 0.05 are labeled as N.S., whereas p values less than 0.05 and 0.01 are labeled as * and **, respectively. (C) SPD did not affect the activation of ISG15. UBE1L and FLAG-mISG15 are expressed in the HEK293T cells with or without SPD (0.5 or 1.5 mM) in the presence of DFMO (1 mM). 2 days after transfection, cell lysates are subjected to immunoblotting using an anti-FLAG or anti-UBE1L antibody. Ponceau S staining is used as a loading control. Representative data of four independent experiments. (D) Quantification of FLAG-mISG15-UBE1L in (C). The signal intensity of FLAG-mISG15-UBE1L without SPD is set to 1. Data are expressed as the mean ± standard deviation of four independent experiments. The means of different groups are compared using the Student’s t-test. p values greater than 0.05 are labeled as N.S., whereas p values less than 0.05 and 0.01 are labeled as * and **, respectively.