Fig. 7
From: Spermidine reduces ISGylation and enhances ISG15–USP18 interaction

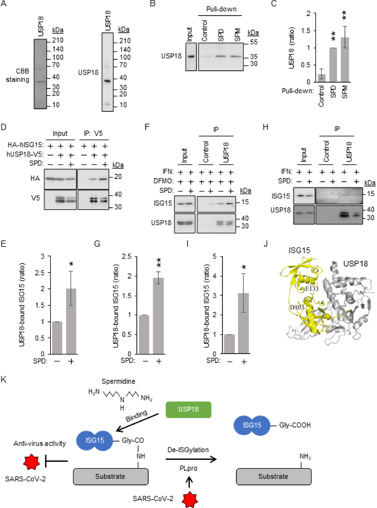
SPD directly binds to hUSP18 and enhances ISG15–hUSP18 interaction. (A) Purification of hUSP18. GST-tagged hUSP18 is expressed in Escherichia coli and purified using Glutathione sepharose 4B beads. GST tag is removed by PreScission Protease, and purity is confirmed by SDS-PAGE, CBB staining, and immunoblotting with an anti-USP18 antibody. (B) hUSP18 directly binds to SPD and SPM. Recombinant hUSP18 is pulled down using SPD- or SPM-conjugated sepharose, followed by immunoblotting with an anti-USP18 antibody. Representative data of three independent experiments. (C) Quantification of SPD- or SPM-bound USP18 in (C). The signal intensity of SPD-bound hUSP18 is set as 1. Data are expressed as the mean ± standard deviation of three independent experiments. The means of different groups are compared using the Student’s t-test. p values greater than 0.05 are labeled as N.S., whereas p values less than 0.05 and 0.01 are labeled as * and **, respectively. (D) SPD enhances hISG15–hUSP18 interaction. HA-hISG15 and hUSP18-V5 are expressed in the HEK293T cells with or without SPD (0.5 mM). 2 days after transfection, cell lysates are subjected to immunoprecipitation (IP) using an anti-V5 antibody and immunoblotting with anti-HA and anti-V5 antibody. Representative data from four independent experiments. (E) Quantification of USP18-bound ISG15 in (D). HA signal is normalized by V5 signal after IP. The signal intensity of cells without SPD is set to 1. Data are expressed as the mean ± standard deviation of four independent experiments. The means of different groups are compared using the Student’s t-test. p values greater than 0.05 are labeled as N.S., whereas p values less than 0.05 and 0.01 are labeled as * and **, respectively. (F) SPD enhances endogenous hISG15–hUSP18 interaction. A549 cells are cultured without FBS in the presence or absence of hIFN-α, DFMO (0.5 mM), and SPD (0.5 mM) for 2 days. Cell lysates are subjected to IP using control (anti-FLAG antibody) or anti-USP18 antibody, followed by immunoblotting with anti-hISG15 and anti-USP18 antibody. Representative data from three independent experiments. (G) Quantification of USP18-bound ISG15 from (F). The signal intensity of each control IP is subtracted from that of USP18 IP. The ISG15 signal is normalized by the USP18 signal after IP. The signal intensity of cells without SPD is set to 1. Data are expressed as the mean ± standard deviation of three independent experiments. The means of different groups are compared using the Student’s t-test. p values greater than 0.05 are labeled as N.S., whereas p values less than 0.05 and 0.01 are labeled as * and **, respectively. (H) SPD enhances endogenous hISG15–hUSP18 interaction in MCF10A cells. Cells are cultured without FBS in the presence or absence of hIFN-α and SPD (0.2 mM) for 2 days. Cell lysates are subjected to IP and immunoblotting as in (F). Representative data from three independent experiments. (I) Quantification of USP18-bound ISG15 from (H). USP18-bound ISG15 was calculated as in (G). Data are expressed as the mean ± standard deviation of three independent experiments. The means of different groups are compared using the Student’s t-test. p values greater than 0.05 are labeled as N.S., whereas p values less than 0.05 and 0.01 are labeled as * and **, respectively. (J) Crystal structure of the mISG15 and mUSP18 complex63. D103 and E133 of mISG15 are shown, with these amino acids binding to SPD and SPM. (K) Hypothetical model of the mechanism by which SPD downregulates ISGylation. SPD enhances ISG15–USP18 interaction, thereby increasing deISGylation. Additionally, severe acute respiratory syndrome coronavirus 2 (SARS-CoV-2) papain-like protease (PLpro) has deISGylation activity. Maintaining higher ISGylation levels may enhance antiviral activity.