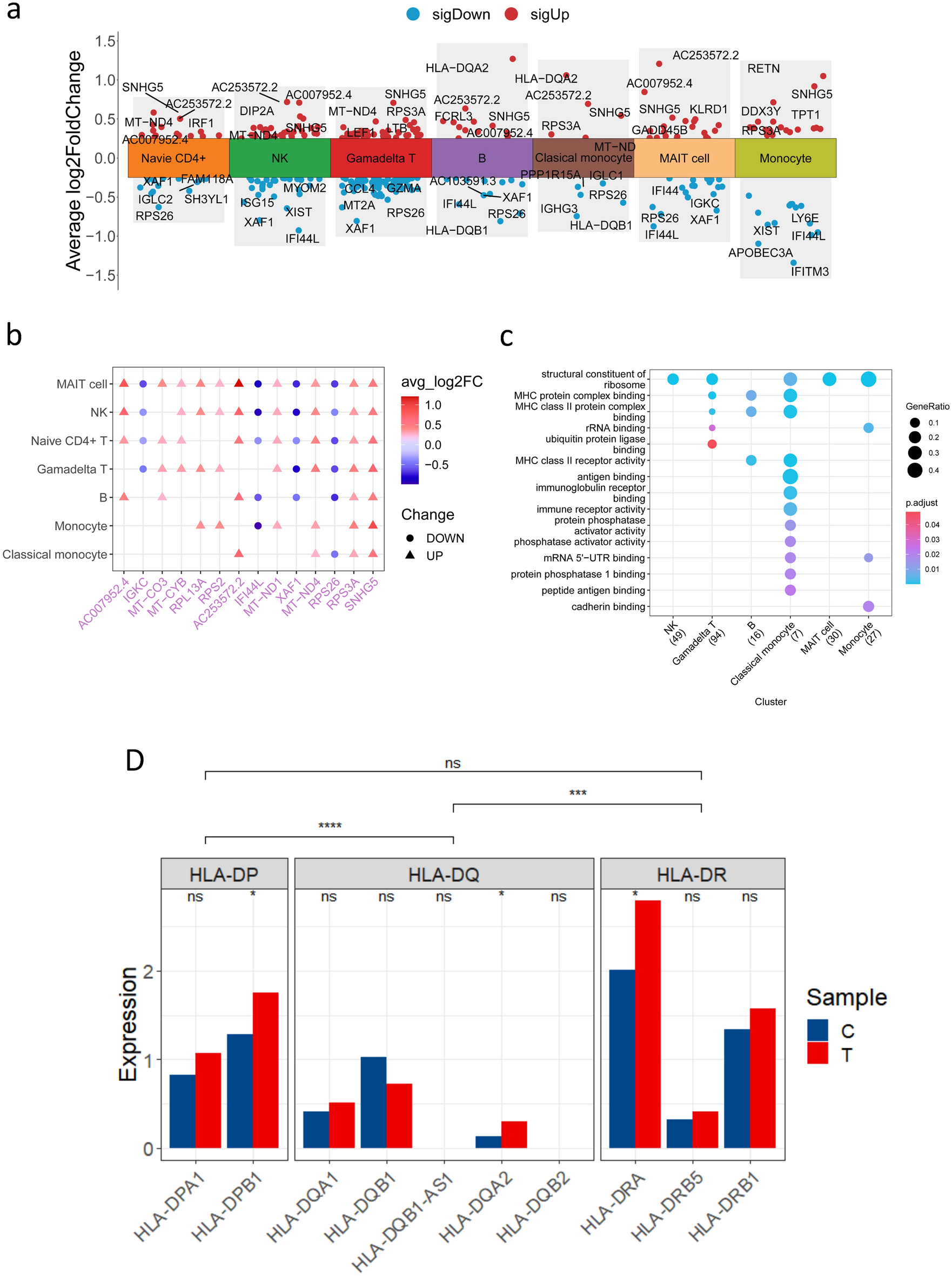
Fig. 3

Differential expression analysis of different cell types in the HDM-sensitized group (T) and the non-HDM-sensitized allergic group (C). (a) DEG distribution in different cell types. The X-axis represents the 7 cell types in which DEGs were found, and the Y-axis represents fold changes in DEGs, with red dots and blue dots representing genes that are up-regulated and down-regulated in group T, respectively. (b) DEGs intersecting between cell types. Only DEGs that appear in more than four cell types are shown. The blue dots represent down-regulated genes, whereas the red upper triangles represent up-regulated genes. (c) DEG-enriched GO word intersection. The Y-axis displays the GO terms, while the X-axis displays the various cell types. The generation is shown by the size of the dots, while the color denotes the corrected p-value. (d) The expression of MHC-II-related genes is associated with HLA-DR, HLA-DQ and HLA-DP.