Fig. 2
From: The working mechanism of biomarkers related to sumoylation modification in coronary artery disease

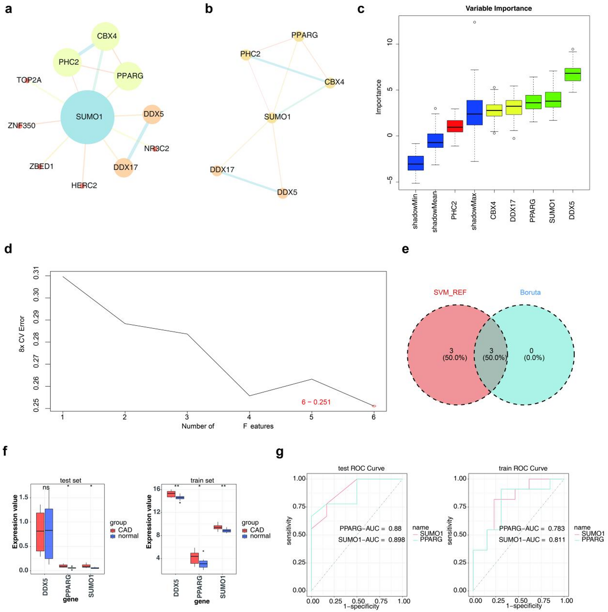
Identification of SUMO1 and PPARG as biomarkers. (a) Construction of a PPI network for DE-SRGs. (b) Identification of important modules in the PPI network. (c) Boruta analysis identifying three candidate key genes (SUMO1, PPARG, and DDX5). (d) SVM-RFE algorithm identifying six candidate key genes (DDX17, SUMO1, PPARG, PHC2, CBX4, and DDX5). (e) Intersection of key genes identified by both algorithms, resulting in three key genes (SUMO1, PPARG, and DDX5). (f) Differential expression of SUMO1 and PPARG between CAD and control groups in two datasets. (g) ROC curves of SUMO1 and PPARG in the two datasets.