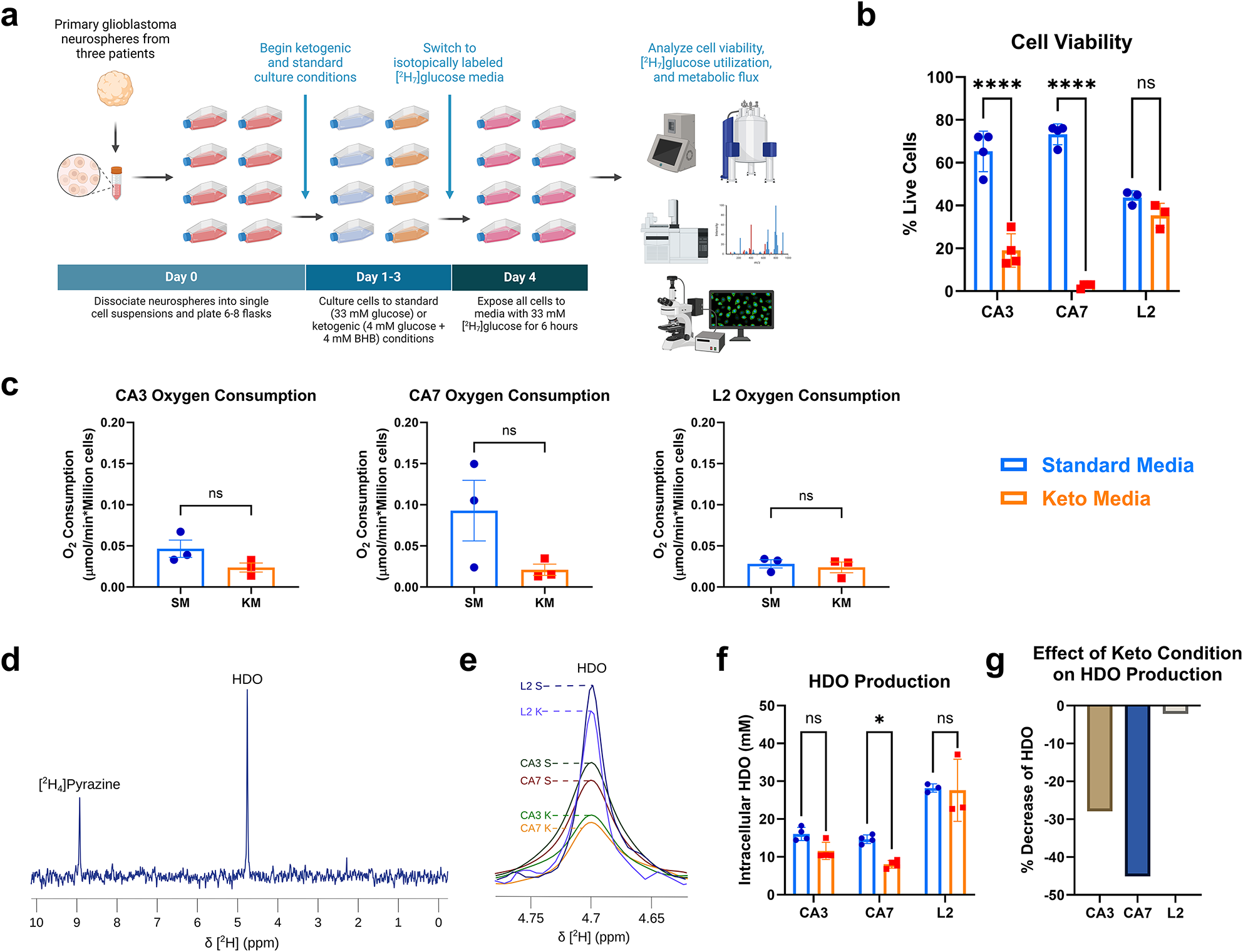
Fig. 1

Primary glioblastoma samples display differences in cell viability and HDO production after exposure to ketogenic media conditions. (a) Experimental design of isotopic tracing and analysis of GBM neurospheres created with Biorender. (b) Cell viability (n = 4) and (c) oxygen consumption (n = 3) measurements of three GBM samples after incubation in standard and ketogenic media. (d) Representative 2H nuclear magnetic resonance spectra of the lysed cell pellet with clear peaks corresponding to HDO and the internal standard [2H4]pyrazine. (e) Overlay of representative HDO peaks from each cell line after standard (S) and ketogenic (K) media. (f) HDO production by GBM neurospheres (n = 3–4/group). (g) Comparison of average HDO production between standard and ketogenic media samples within each GBM cell line. Data are represented as mean ± SD. *p < 0.05, **p < 0.01, ***p < 0.001, ****p < 0.0001 by two-way ANOVA (b and f) or Student’s t test (c).