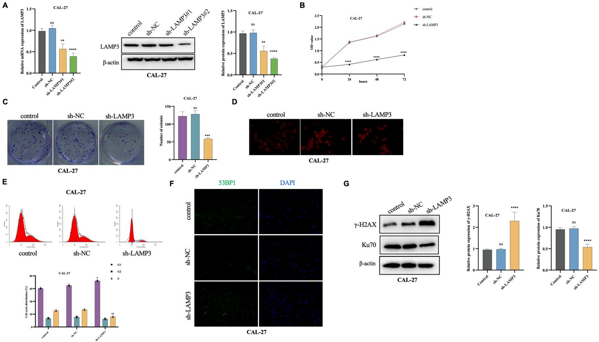
Fig. 2

Interference with LAMP3 inhibited proliferation and DNA replication of CAL-27 cells. (A) qRT-PCR and western blot to detect the expression level of LAMP3. (B) CCK-8 assay for cell viability. (C) Colony forming assay to detect cell proliferation. (D) EdU assay to detect cellular DNA replication. (E) Flow cytometry to detect cell cycle. (F) Immunofluorescence to detect the level of DNA double-strand break marker 53BP1. (G) Western blot to detect the expression of DNA damage repair-related proteins. *p < 0.05; **p < 0.01; ***p < 0.001; ****p < 0.0001.