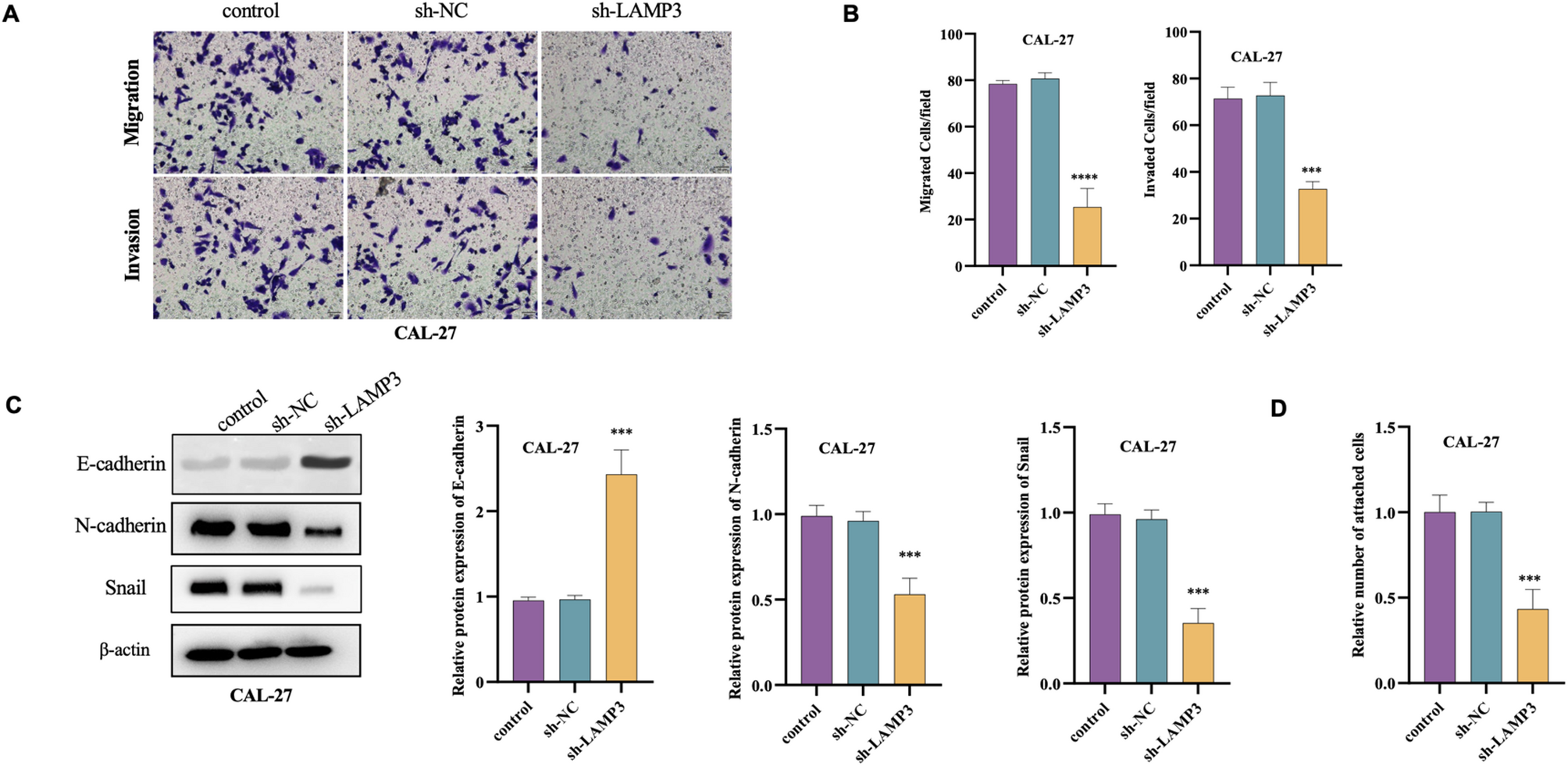
Fig. 3

Interference with LAMP3 inhibited CAL-27 cell metastasis and adhesion. (A, B) Transwell assay to detect cell invasion and migration ability. (C) Western blot to detect the expression of EMT-related proteins. (D) Cell adhesion assay to assess cell adhesion to extracellular matrix. p < 0.001; ****p < 0.0001.