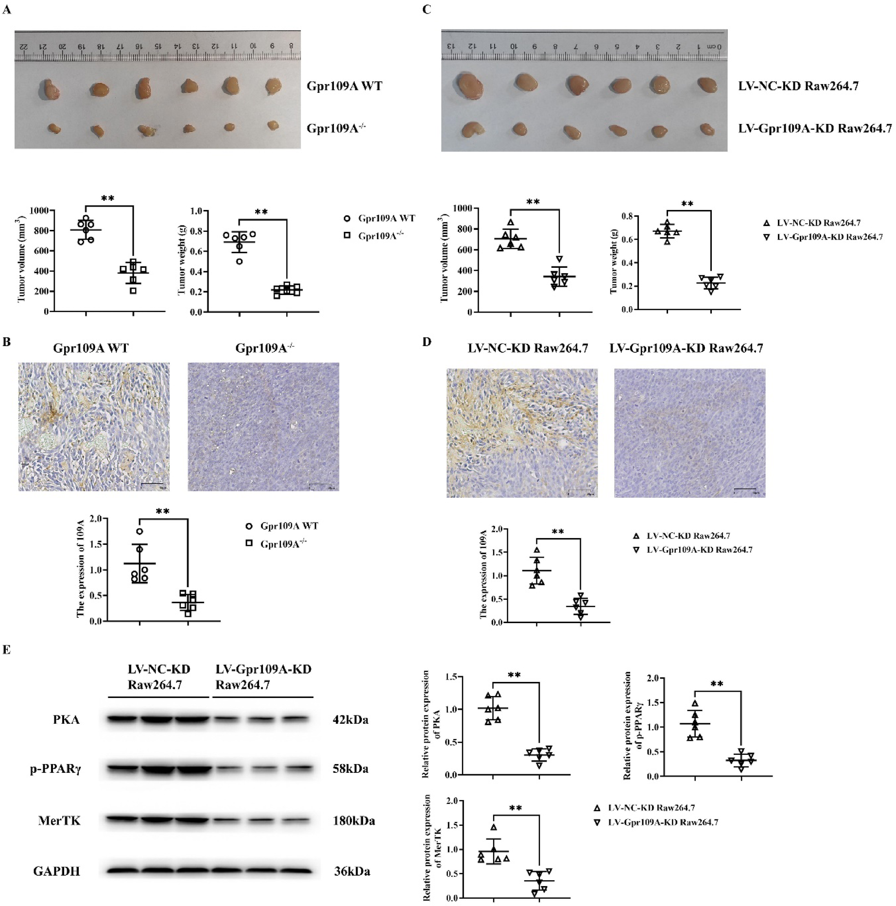
Fig. 1

Effects of Gpr109A Deletion and LV-Gpr109A-KD on H22 Tumor Growth and Protein Expression in Mice. (A) Comparison of tumour weight and tumour volume in Gpr109A wild type (WT) and Gpr109A knockout (−/−) mice 3 weeks after subcutaneous injection of H22 cells. (B) Immunohistochemical staining to detect levels of Gpr109A. Data are expressed as mean ± standard deviation; (C) Comparison of tumor volume and weight in nude mice injected with H22 cells co-cultured with LV-NC-KD or LV-Gpr109A-KD RAW264.7 cells. (D) Immunohistochemical staining to detect levels of Gpr109A; (E) Western Blot analysis showing expression levels of PKA, p-PPARγ, and MerTK proteins in LV-NC-KD and LV-Gpr109A-KD RAW264.7 cells co-cultured with H22 cells. GAPDH as control protein; Data are expressed as mean ± standard deviation; N = 6; **P < 0.01.