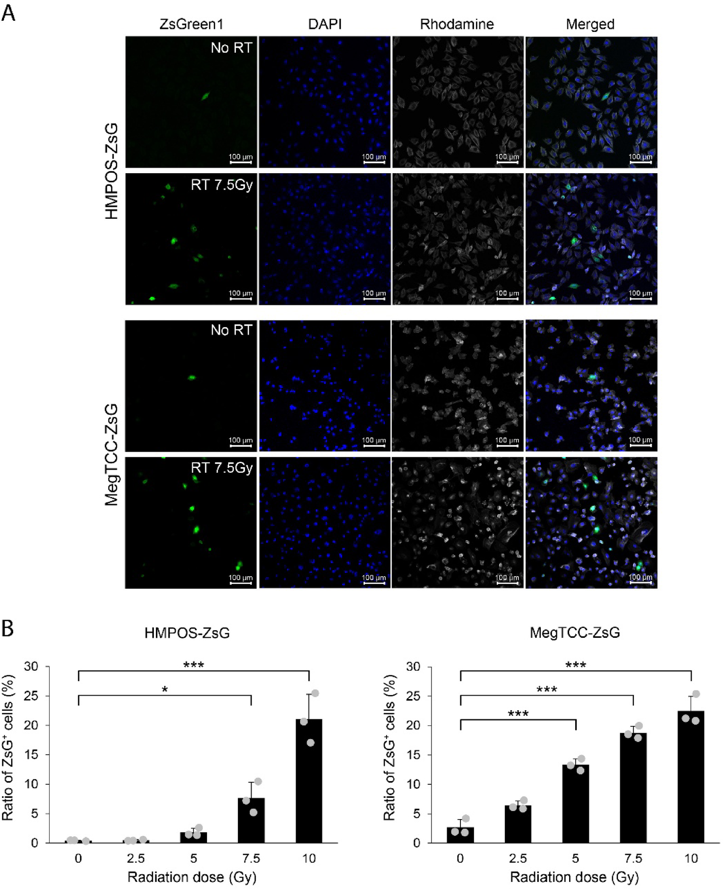
Fig. 1

Ratio of ZsG+ cells after exposure to X-irradiation. (A) Fluorescence images of HMPOS–ZsG and MegTCC–ZsG showing a change in the ratio of ZsG+ cells after exposure to X-irradiation. Images were captured at a magnification of x100. (B) Dose-dependent change in the ratio of ZsG+ cells after X-irradiation in HMPOS–ZsG and MegTCC–ZsG. Error bars correspond to the standard deviation of the mean from three independent experiments. Gray circles indicate the value from an individual biological replicate. Tukey’s multiple comparison test was used for statistical analysis. *p < 0.05 and ***p < 0.001.