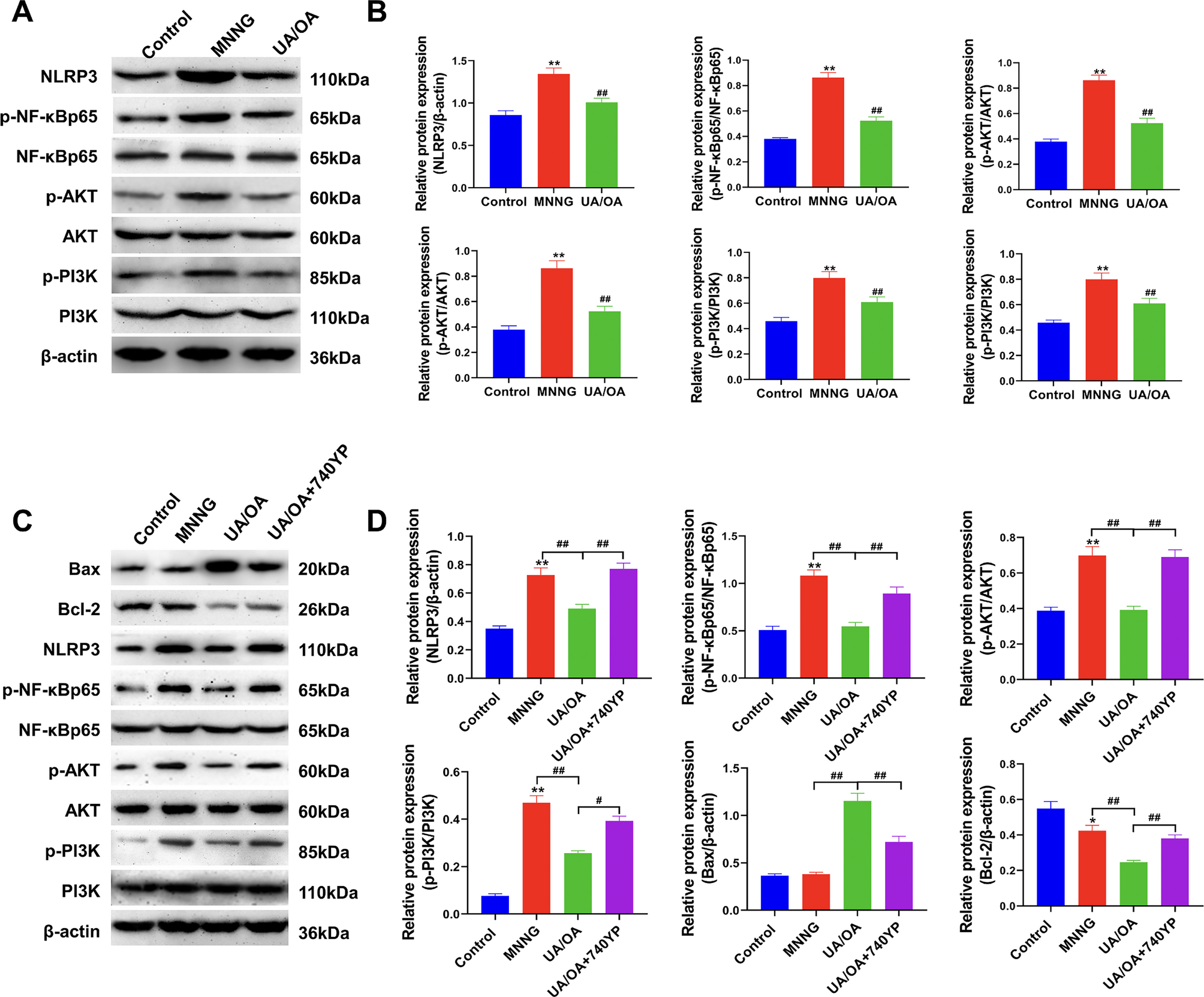
Fig. 5

UA/OA regulated the PI3 K/AKT pathway to inhibit MNNG-induced malignant transformation. (a) Western blot analysis of PI3 K, AKT, NF-κB p65, and NLRP3 protein expression levels. (b) Statistical analysis of the optical density bands of the western blots (**P < 0.01, *P < 0.05, compared with the control group; ##P < 0.01, ##P < 0.05, compared with the MNNG group). (c) Western blotting was performed to detect the effects of PI3 K/AKT-pathway agonist, 740YP, on the expression of PI3 K, AKT, NF-κB p65, and NLRP3 and apoptosis-related proteins regulated by UA/OA. (d) Statistical analysis of the optical density bands detected of the western blots (**P < 0.01, *P < 0.05, compared with the control group; ##P < 0.01, ##P < 0.05, compared with the two groups). PI3 K, phosphoinositide 3-kinase; AKT, protein kinase B; NF-κB, nuclear factor-kappa B cells; NLRP3, NOD-, LRR- and pyrin domain-containing protein 3.