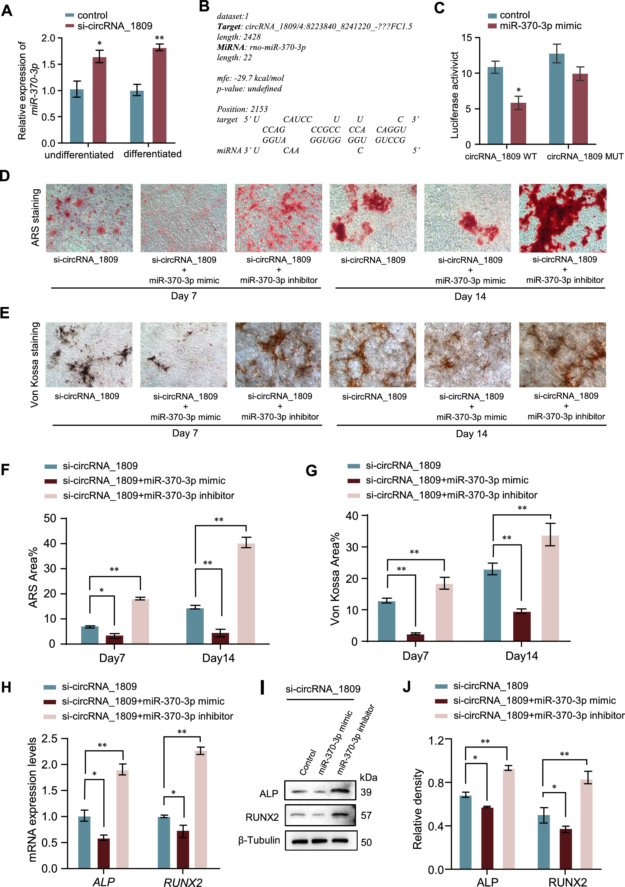
Fig. 4

circRNA_1809 acts as a molecular sponge for miR-370-3p. (A) Fluorescence quantitative PCR was used to assess the expression of miR-370-3p in rBMMSCs after knocking down circRNA_1809. (B) The binding site in circRNA_1809 for miR-370-3p. (C) Results of the circRNA_1809 and miR-370-3p dual-luciferase assays. (D–G) Alizarin red and Von Kossa staining images and quantitative results for si-circRNA_1809-overexpressing/miR-370-3p-cotransfected rBMMSCs; scale bar = 500 μm. (H) On the 14th day after the osteogenic differentiation of rBMMSCs cotransfected with si-circRNA_1809 and plasmids for knockdown or overexpression of miR-370-3p, the expression of ALP and RUNX2 mRNAs was normalized to the expression of GAPDH. (I) Western blot analysis of the expression of the osteogenic markers ALP and RUNX2 in rBMMSCs cotransfected with si-circRNA_1809 and plasmids for knockdown or overexpression of miR-370-3p on the 14th day of osteogenic differentiation. (J) Expression was quantified via ImageJ and normalized to β-tubulin expression. The full-length blots are presented in the Supplementary Figures. All the samples were derived from the same experiment, and the gels/blots were processed in parallel. The statistical results are expressed as the mean ± SEM, *p < 0.05, **p < 0.01.