Fig. 2
From: Novel ribosome biogenesis-related biomarkers and therapeutic targets identified in psoriasis

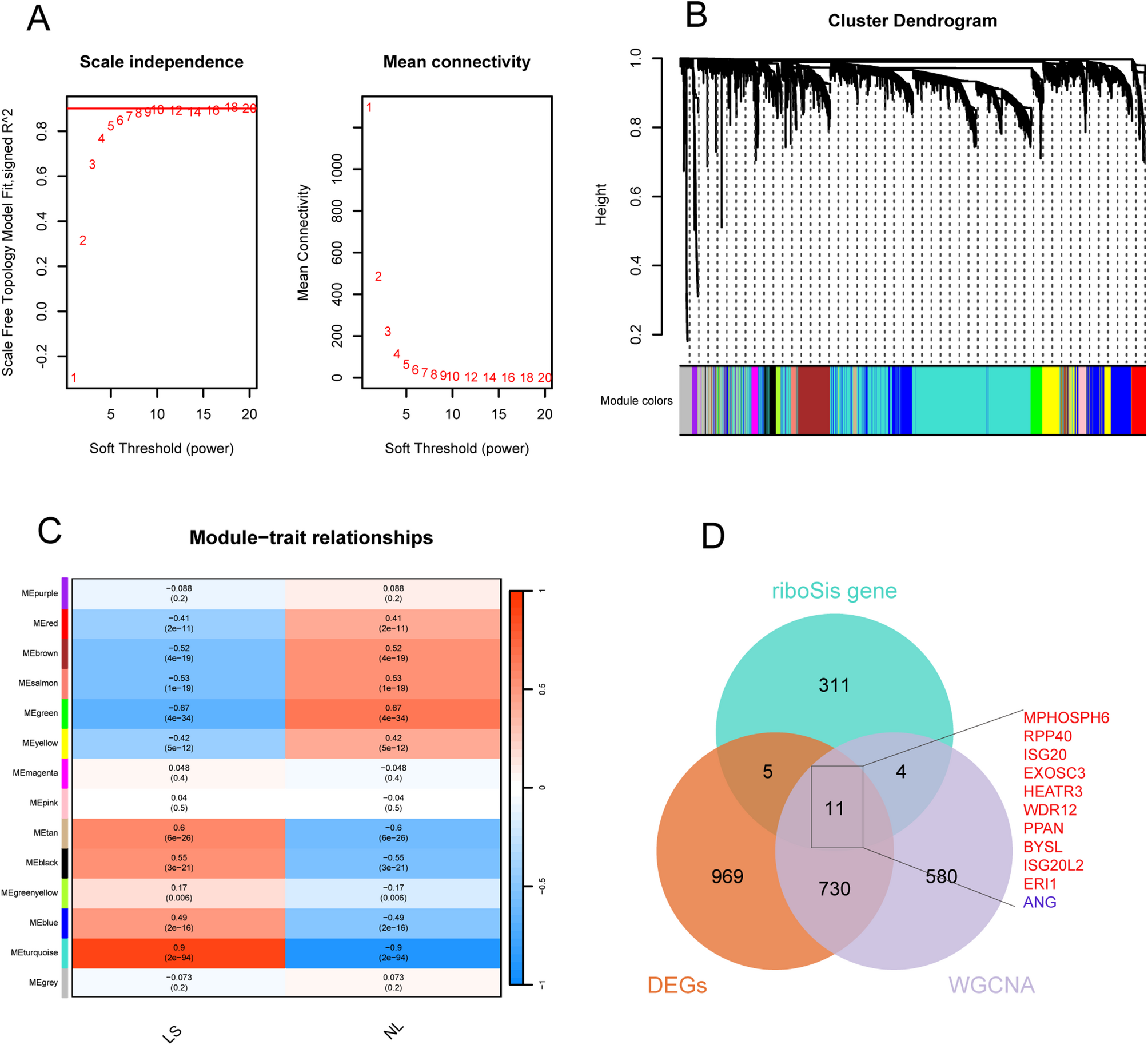
Acquisition of candidate diagnostic biomarkers. (A) Analysis of scale-free fit indices and mean connectivity values for different soft-threshold powers (β) showed that β = 6 was an appropriate option. (B) The clustering dendrogram displays the modules formed by the co-expression network, with different colors representing different modules. (C) Module-trait relationship plot showing the correlation of different modules with LS and NL. (D) The Venn diagram shows that there are 11 common genes among RiboSis, DEGs, and core module genes. Red labels represent upregulated genes, while blue one indicates downregulated genes.