Fig. 4
From: Novel ribosome biogenesis-related biomarkers and therapeutic targets identified in psoriasis

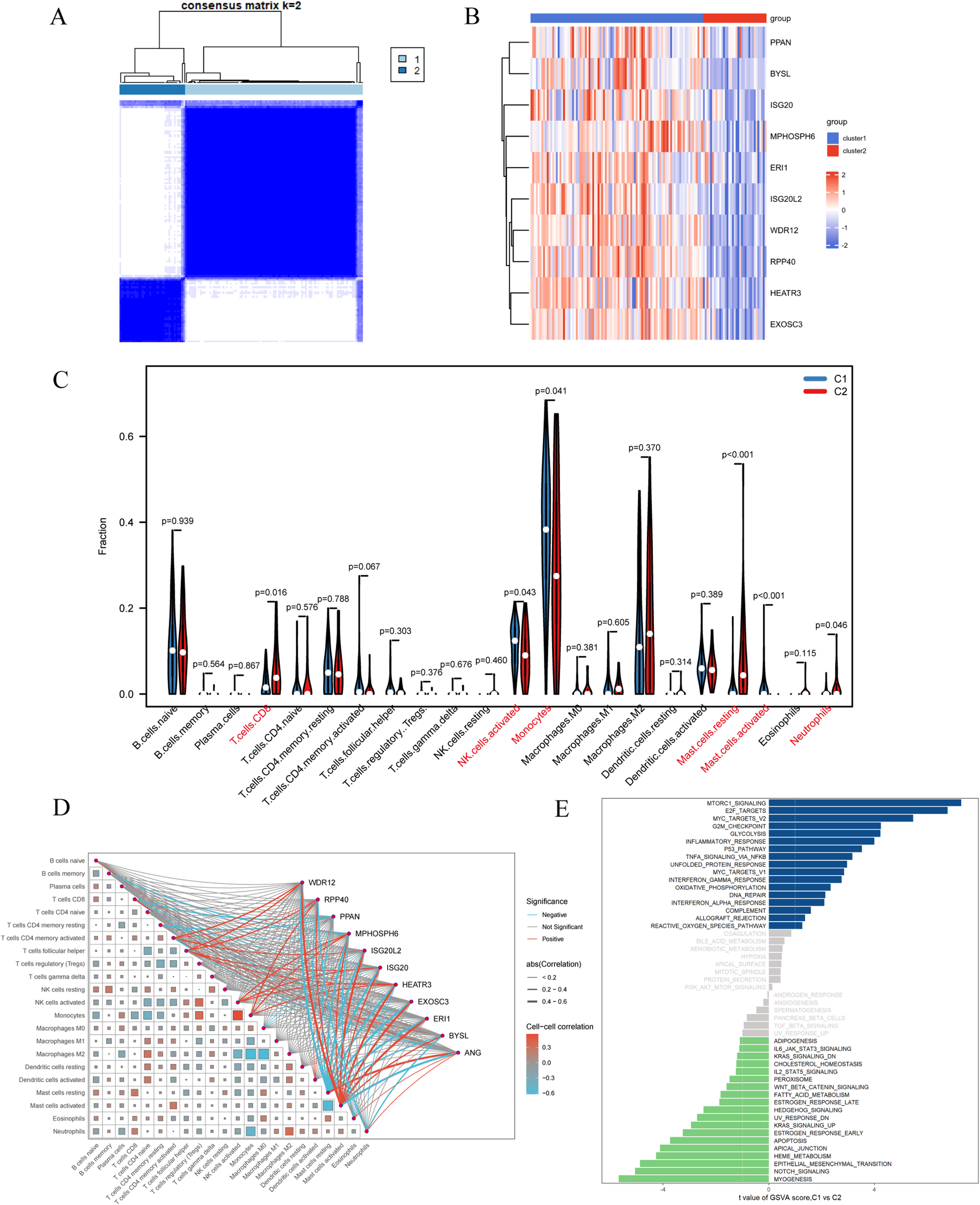
The results of consensus clustering and immune infiltration analysis. (A) The consensus matrix plot shows that 2 clusters are clearly separated. (B) Heatmap of the expression of candidate biomarkers in C1 and C2. (C) Violin Plot of the expression levels of 22 immune cell types in C1 and C2. (D) Heatmap of the correlations between immune cells. (E) GSVA analysis results in C1 and C2.