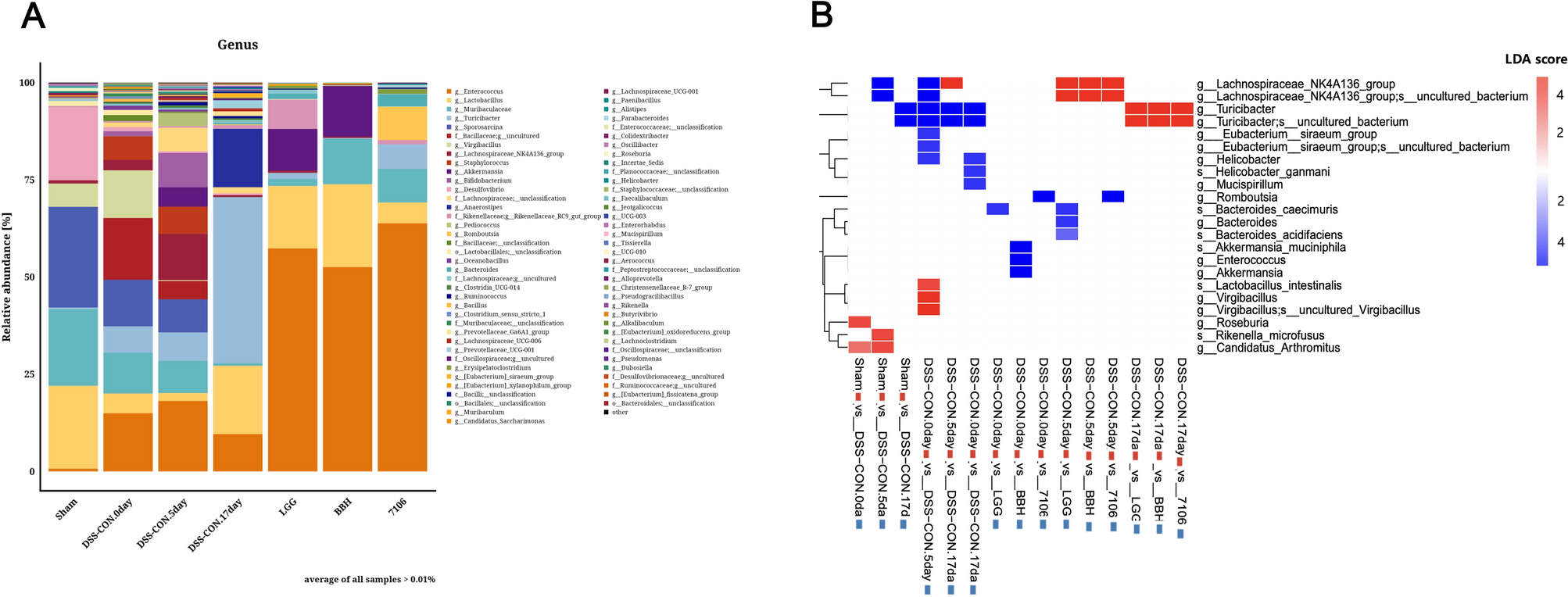
Fig. 6

The genus-level relative abundances and heatmap of LefSe analysis results comparing probiotic-treated groups following administration of novel probiotic strains in a DSS-induced colitis mouse model. The Fig. 6A shows the relative abundances of microbial genera according to the DSS administration schedule, while Fig. 6B presents a heatmap of LefSe analysis results comparing the groups. The red and blue colors represent the comparison groups, respectively.