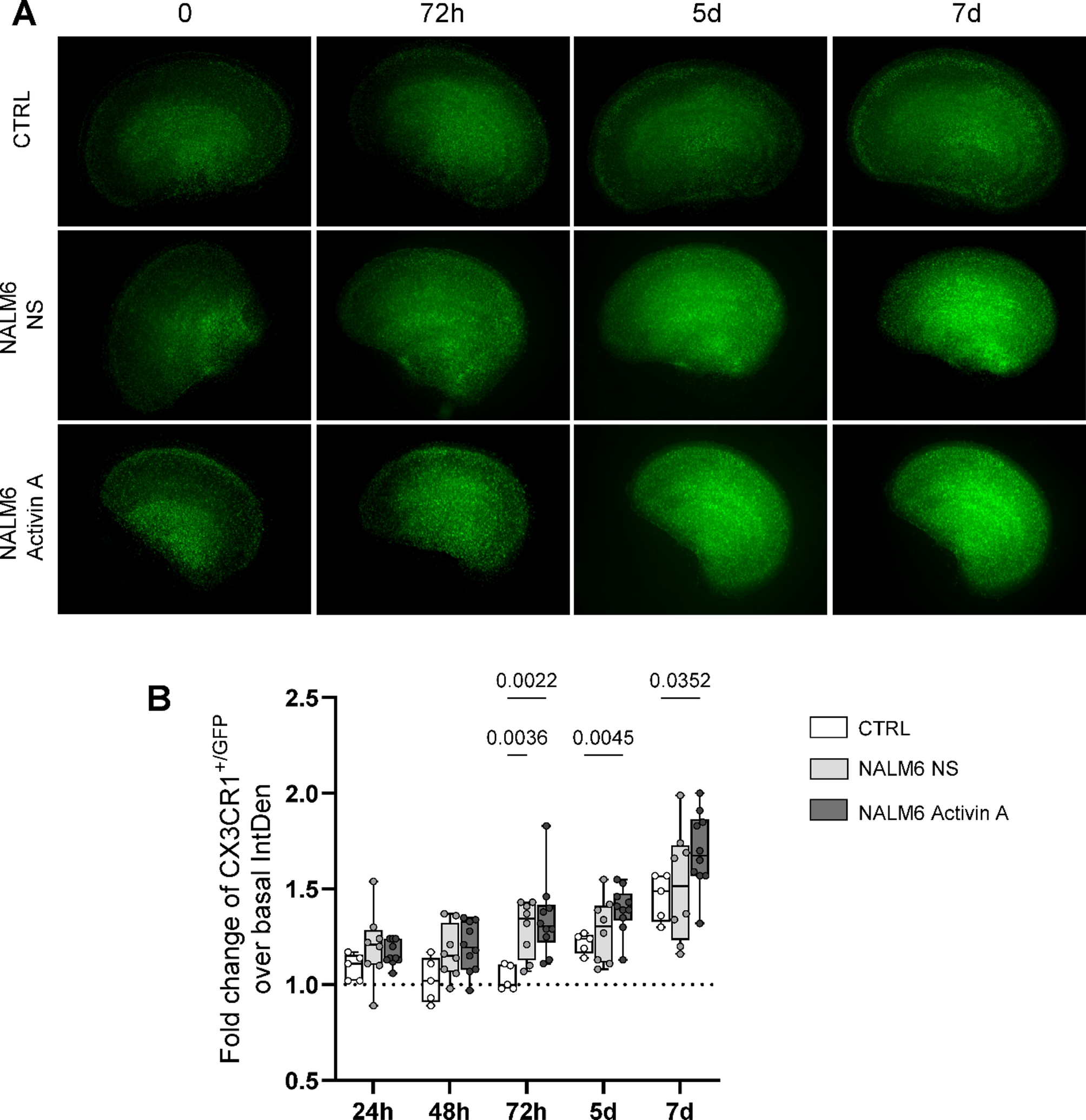
Fig. 5

Longitudinal quantification of microglial cell activation in CX3CR1+/GFP cortical slices microinjected with NALM6 cells. (A) Representative fluorescence images of cortical slices obtained from CX3CR1+/GFP mice and microinjected with vehicle (CTRL), NALM6 cells not stimulated (NALM6 NS) or pretreated with Activin A (NALM6 Activin A). Scale bar = 1 mm. (B) Quantification of Integrated Density (IntDen) GFP signal at 24 h (h), 48 h, 72 h, 5 days (d) and 7 d after leukemic cell microinjection and fold change representation compared to baseline (dotted line). Data are expressed as median + interquartile range (box) with whiskers showing min and max values. Data are obtained from 2 independent experiments (n ≥ 5 slices/group). Data are analyzed by two-way ANOVA, followed by Tukey’s multiple comparison test.